-
-
Despliegue de Vultr para el backend
-
M5 Stack monitoreo neonatal
-
Incubadora prototipo
-
Registro de datos en tiempo real
-
BME280 recopilando datos
-
Interfaz web sin anomalias
-
Interfaz web con anomalias
-
Interfaz web generación de reporte con IA
-
Aplicación móvil en funcionamiento
-
Aplicación móvil con anomalía
-
Aplicación móvil en estado de alerta
-
Aplicación móvil previsualización monitoreo
-
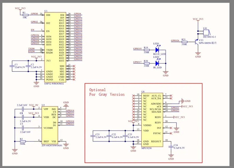
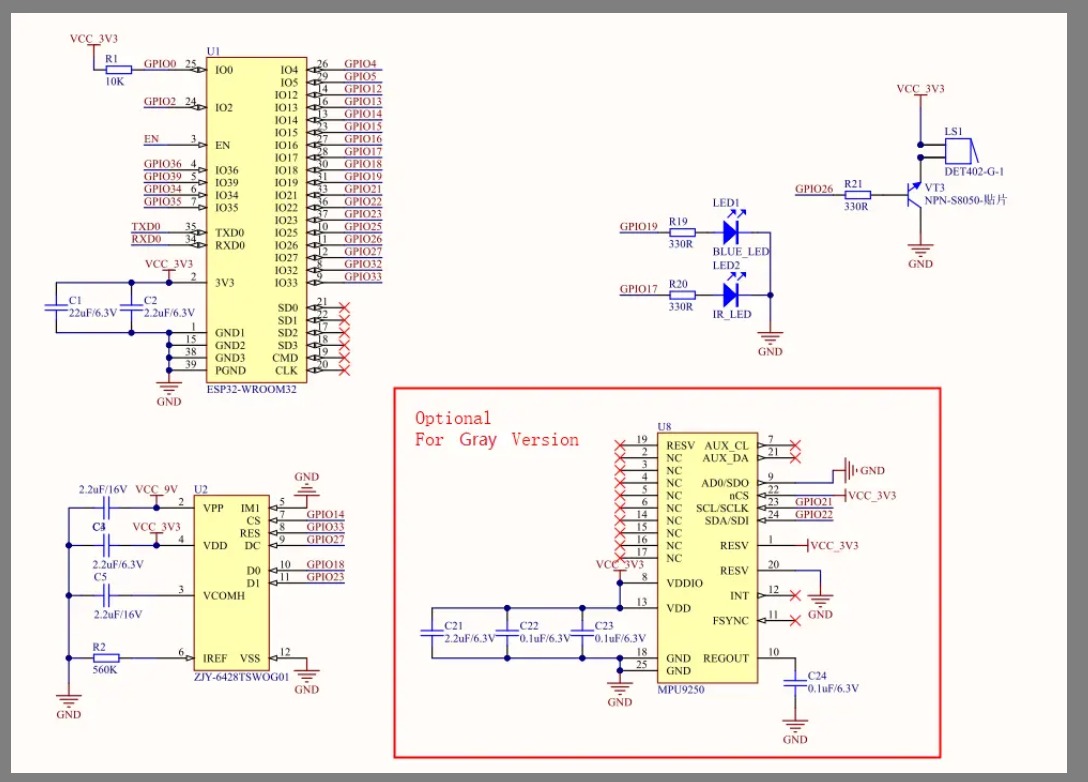
Esquemático de M5 Stack
-
Esquemático dual mcuone y bme280
-
Esquemático espcam
-
API ejecutandose vultr
-
Visión por computadora para reconocimeinto de mala postura
Inspiration
Nuestra inspiración nace de la crisis de saturación en las Unidades de Cuidados Intensivos Neonatales, donde la carga operativa del personal médico y la "fatiga de alarmas" ponen en riesgo la seguridad de los pacientes más vulnerables. Nos propusimos diseñar una solución que no solo fuera tecnológicamente avanzada, sino factible y humana, capaz de devolverle tiempo vital a las enfermeras y brindar tranquilidad a los padres mediante un monitoreo inteligente, preventivo y proactivo.
What it does
SafeCare NEO es un ecosistema de monitoreo integral que transforma la telemetría de incubadoras en diagnósticos preventivos en tiempo real. Utilizando hardware basado en M5Stack y visión computacional, el sistema detecta anomalías en signos vitales y riesgos de asfixia por posición, generando automáticamente reportes médicos estructurados mediante IA; estos informes se distribuyen de forma dual: un reporte técnico profundo para el personal clínico y uno empático y accesible para los padres a través de una aplicación móvil.
How we built it
Construimos el proyecto bajo una arquitectura de integración vertical, utilizando nodos sensores ESP32 (M5Stack) que se comunican con un backend robusto en Node.js y Express contenido en Docker. Implementamos una base de datos en MongoDB Atlas para la persistencia, una Nube Privada Virtual (VPC) en Vultr para el procesamiento seguro de video, e integramos las APIs de Gemini y ElevenLabs para el análisis de datos y la síntesis de voz, cerrando el ciclo de confianza con el registro inmutable de eventos en la red de Solana.
Challenges we ran into
El mayor desafío técnico fue garantizar la estabilidad de la comunicación en entornos de red locales complejos, lo que nos obligó a profundizar en configuraciones de red, firewalls y gestión de IPs dinámicas para que el hardware y el backend dockerizado interactuaran sin latencia. Asimismo, diseñar algoritmos de tolerancia a fallos que permitieran la recolección de datos offline y la posterior sincronización fue un reto crítico para asegurar que el monitoreo del neonato nunca se detuviera ante una caída de internet.
Accomplishments that we're proud of
Estamos orgullosos de haber logrado un sistema funcional que integra diversas tecnologías en un flujo de trabajo cohesivo y escalable. Haber desarrollado un modelo capaz de predecir anomalías antes de que ocurran y traducir dictados de voz médicos en reportes profesionales de forma automática es un hito que demuestra el potencial de la ingeniería mexicana para resolver problemas de salud pública con estándares internacionales de seguridad y eficiencia.
What we learned
Este proyecto fue una curva de aprendizaje intensiva en el dominio de infraestructuras críticas y despliegue en la nube mediante Vultr, además de la implementación de tecnologías descentralizadas con Solana para la integridad de datos médicos. Perfeccionamos nuestras habilidades en el manejo de modelos de lenguaje de última generación (Gemini) y aprendimos la importancia de la experiencia de usuario (UX) al diseñar interfaces diferenciadas para médicos y familias, comprendiendo que la tecnología debe ser, ante todo, un puente de empatía.
What's next for SafeCare NEO
Nuestro enfoque futuro se centra en la optimización de costos y escalabilidad. Planeamos reducir el costo por unidad mediante el desarrollo de hardware propio y la transición a microcontroladores de ultra bajo costo, facilitando su adopción en hospitales con presupuestos limitados. En cuanto al alcance, implementaremos una red WiFi Mesh para dar cobertura total a pabellones neonatales sin necesidad de cableado costoso, y migraremos el procesamiento de IA hacia el "Edge" para reducir gastos operativos de nube y garantizar la autonomía del sistema en zonas con baja conectividad.
Built With
- arduinoide
- c++
- css
- docker
- elevenlabs
- esp32
- expo.io
- express.js
- figma
- gemini
- github
- google-cloud
- htm
- iot
- javascript
- mongodb
- node.js
- notion
- realtime-register
- solana
- visual-studio
- vultr
- yolo
Log in or sign up for Devpost to join the conversation.