Overview

In today’s society, many individuals tend to face difficulties with retrieving vital resources. While there are many sustainable development goals and causes to focus on, our team decided to focus on no hunger along with good health and well being. These particular sustainable development goals resulted in the team choosing Meals on Wheels as the non profit to work with. After obtaining data, conducting phone interviews, and researching the company we noticed that the organization had issues with communicating with both volunteers and consumers especially because of COVID 19. To resolve this issue our team decided to create a communication and database tool that will improve communication efficiency and store both volunteer and consumer data.

This product will help Meals on Wheels to work through various challenges during the pandemic. It will allow Meals on Wheels and eventually other non profits seeking volunteer opportunities, despite any unusual circumstances, to maximize as many service opportunities as possible.

Team Members

Emmy Ni - Go team/Project Manager: Marketing/Finance major, background in marketing Lead the team in facilitating meetings, answering questions, and setting up the final submission template. Work on business model canvas, consumer persona, and company research for the team.

Caroline Chang - Go Team: Information Systems/Operations Management major. Background in project management, small-scale consulting for nonprofit organizations, and teaching Microsoft Office applications. Contributed to business model canvas and idea articulation. Conducted company interviews. Completed value proposition map and revenue analysis.

Michael Glasper- Go team: Sociology major , math minor, background in material science, sales, and marketing. Assisted team in business model canvas and environmental analysis. Along with doing research for the team on non-profits

Vivek Bigelow - Pro team: Computer science major with a background in software development. Built the frontend of the web application using Angular.js.

Tamara Blagojevic- Pro team: Computer science major, background in software engineering . Worked on the backend of the web application, built a data models, database , and abstract

Morgan Williams-Pro Team: Computer Technology major, Computer Science and Business Administration minor. Background in software development. Connected frontend framework and backend framework.

How did you decide on this customer segment, problem, and solution?

The customer segment was decided after reaching out to 10+ non-profit organizations and connecting with five about their main concerns and the type of software they hope to be implemented to help with the COVID situation. The customer segment was soon decided on as a non-profit that did not have effective data management tools. Many companies just use an Excel spreadsheet or even physical paper records to keep track of their data.

The company we decided on, Meals on Wheels, had a similar problem but also an additional problem of having inefficient communication tools built-in with the database. Due to COVID, HR has to rotate the volunteers frequently. With a surprisingly increasing number of volunteers, the company hopes to have a database that can send out messages to the volunteers instead of having to make every single phone call.

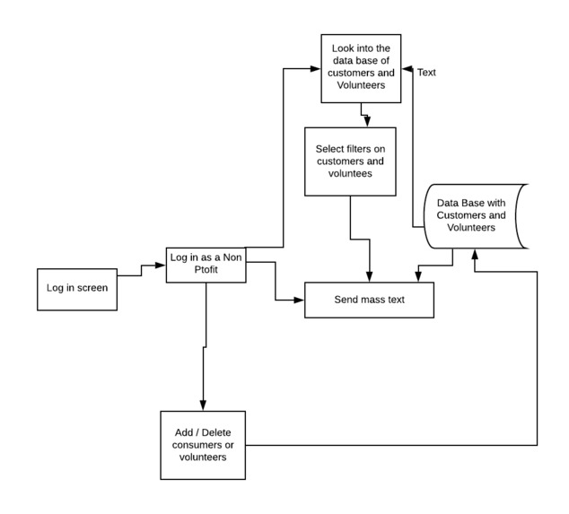
This is when we decided to provide the solution in building a website that the company can use to keep all its information in this database and having a communication function built within the website. Thus, HR can send mass messages as well as individual messages. We made sure the website is easy to use so volunteers that have little experience in technology can use it. This is why we included the search tool for the stakeholders to find their wanted information more easily.

How did your team build and iterate on the solution?

After deciding on the technical solution, the pro team chose to build a web application because users would have universal access. We started by creating a mockup with Adobe XD that served to help us decide on functionality of the app. We also created functionality diagrams with Lucidchart. Next, the pro team had to decide on what front-end and back-end frameworks to build the app with. We chose Angular.js for the front-end and Django for the back-end. The pro team spilt development work based on the front-end and back-end. While functionality was being added to the front-end, the models and database were being set up on the back-end. Finally the front-end and back-end had to be connected using REST APIs through the CRUD method. Next we added features like search, editing, and messaging.

Key Metrics

With an initially very broad range of possibilities, the go team reached out to 10+ nonprofit organizations within the Indianapolis and Bloomington communities to narrow our scope, five of which responded. Of the five organizations, we were able to connect with and conduct in-depth interviews with four companies, giving us greater insight into the challenges nonprofits are facing due to the COVID-19 crisis. Ultimately, these interviews steered the direction of our project.

Of the four organizations, two expressed that they were struggling with volunteer communication and keeping their communities connected through this time of uncertainty and remote work. Specifically, Meals on Wheels, the organization we chose to target, explicitly mentioned how they were having to manually sort through their data and place calls to volunteers to arrange a new COVID compliant schedule. MyCommunity hopes to address these challenges by helping organizations manage their communities cheaply, efficiently, and easily.

Key Tools, Libraries, and Frameworks

Backend: Django : We used django because it provides a very simple framework to develop the backend of a web application. Since most members did not have extensive knowledge of web development we felt like this tool would be the easiest to use with least overhead time of trying to learn a new tool. Django is also written in Python which is the language that all people on the pro squad were most comfortable with.

Bulk Messaging platform :

Twilio: This is an API we used to get the functionality that we wanted from our web app. It helps us send bulk messages to people we have in our database. We found that this API is the easiest to implement and that it is very well documented.

Frontend: Angular: We decided to build a web application because we felt like it can be accessible from both computer and phone which would broughten our usability. Some members of the pro team had experience in JavaScript and that is the language Angular is based on.

Prototype/ Flowcharts:

LucidChart: We made our graphs and flowcharts using Lucid Chart. We chose this platform because it is very user friendly, it is easy to sketch ideas and it can be peer edited. It was important to us that we can easily share our graphs with each other and get to modify them as a group.

If you had another 5 weeks to work on this, what would you do next?

What are the next steps for the app from the developers side: Adding more functionality to the database: If we would have more time we would make our database more user friendly. We would add advanced search so that the user can easily find information they need. Examples of this would be search by area code of consumer, search by age and etc

Adding more data fields to our database. For now our database has only the basic framework of the Consumer and Volunteer model and there are much more data fields that could be added. Examples of this is: age, food preferences, schedule, etc.

Improving our messaging functionality. We would like to add a feature that makes you send bulk messages based on different filters.

Expand our app to other Nonprofits. For now we built our database app for Meals on Wheels however we believe that many non profits would benefit from such an app and we would like to make the app open for many non profits. Adding security features to input fields to ensure the database is secure from attacks through the front-end. Add a feature to import data from an Excel sheet so that Non-profits can import their current data without having to input every volunteer and consumer.

Add sorting for volunteer and consumer lists so that it is easier to find specific data. Make the UI less clunky and more intuitive.

Share this project:

Updates