Inspiration
To create more demonstration applications for product management teams
What it does
Using the fire alarm's interconnect signal it alerts the RACM when a fire is detected. Then the python program sends emails and/or text messages when the alarm is activated to a list of designated users/authorities
How I built it
http://www.ingenu.com/2016/12/bang-for-your-buck-prototypes/
Challenges I ran into
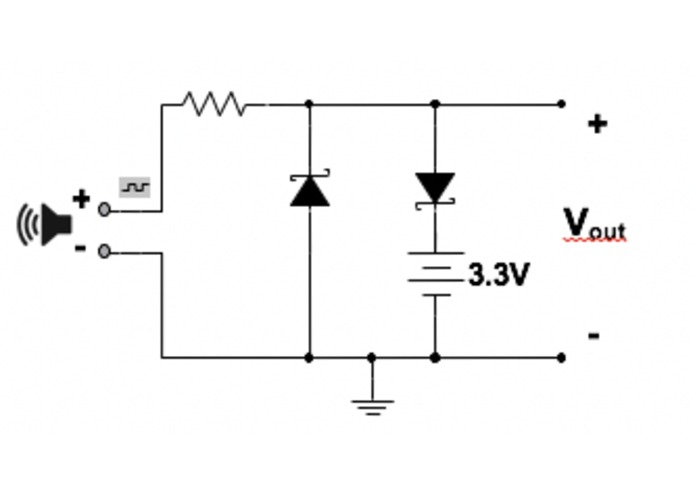
At first I had to lower the 9.8V the fire alarm runs on to a safe 3.3V for the RACM to use. I created a simple diode protection circuit which clips the +9.8V to 3.3V and clamps the -9.8V to -0.2V Secondly, I had to experiment with the RACM's Field config file to find the best edge detection method to activate the RACM's alarm protocol. I concluded that a falling edge detection with a pull-up resistor was the best method to consistently activate the RACM's alarm. Lastly, I had to come up with a case for the RACM so it can be used in a real life environment, and be placed outdoors if necessary. Using the RFDT as a model I was able to power my RACM, contain my protection circuit, and have my signal wire and RACM protected with a rubber grommet + hard case for waterproofing.
Accomplishments that I'm proud of
The Python rest2console.py program was modified to allow the user of the fire alarm to input valid email addresses and/or phone numbers into the createDevices.py program. My version of rest2console.py will send emails/txt messages when the program is running, and notifies the recipients when the alarm is on and when it resets.
What I learned
That the racm edge detection feature is simple to use, but challenging to perfect when reliability is a major design requirement.
What's next for RPMA Fire Alarm
To continue with its software development and make an app and/or website to track fire alarm status. Also, to modify RACM source code to allow the user to distinguish between Test/Hush-button alarms versus the real fire alarm. furthermore, to acquire a fire alarm circuit and connect it with a custom PCB with my protection circuit, nano-node, and MCU. Then take it to market!!!
Built With
- fire-alarm
- multisim
- python
- schottky-diodes

Log in or sign up for Devpost to join the conversation.