What it does
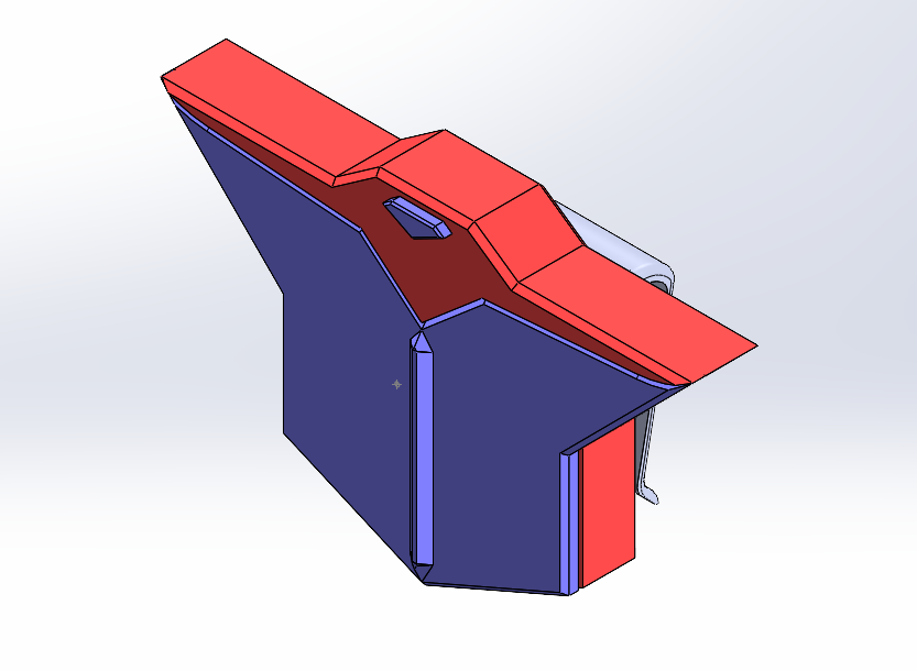
The W.A.C.K is a multi functional and customizable tool for MDL man to use to escape his perilous situation. It allows him to see in the dark using built in LED's, and lets him cut through rope and break through doors using the customizable tool slots within.
How we built it
We started with the MDL Logo and modified its shape into a belt buckle capable of holding a variety of tools, we used hand sketches to finalize our design ideas, and then used CAD to Bring it to life
Challenges we ran into
It was very difficult working with the size constraints of a device which needs to be multifunctional, stealthy, and feasible to manufacture. We did our best to adhere to these and although more iterations could be done, we are happy with where we ended up.
Accomplishments that we're proud of
We worked really hard to maintain a sleek and fun design while not losing any key features which we decided on from the beginning. We made use of space which would otherwise be unusable, and the ratchet and pawl mechanism we made came together very nicely.
Built With
- inventor
- solidworks



Log in or sign up for Devpost to join the conversation.