Project Description
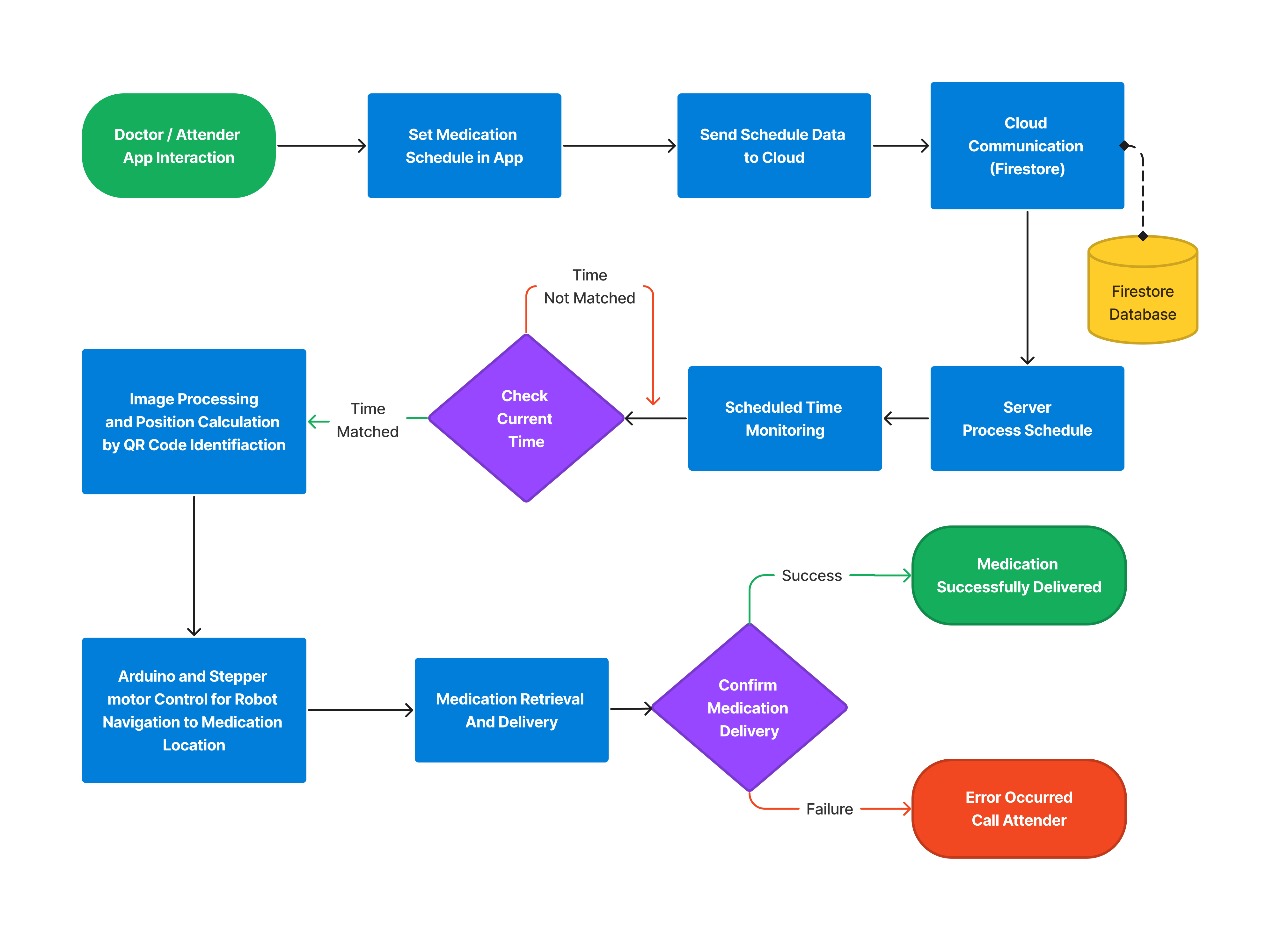
RoboMeds is designed to tackle the critical problem faced by elderly and disabled individuals who struggle with accessing and remembering their medication details. By employing image processing algorithms to search for specific QR codes attached to medicine boxes, this innovative system allows caregivers to assign and track medications. The medicines are then collected by a designated machine and placed in an easily accessible area, providing an accurate and reliable approach to medication management
Objectives
Improve Medication Adherence
- Ensure timely medication delivery, significantly reducing missed doses.
Enhance Caregiver Support
- Provide caregivers with a reliable tool to monitor medication schedules
Simplify Medication Tracking
- User-friendly app interface that streamlines medication scheduling, reducing cognitive burden for both patients and caregivers.
Novelty
Dynamic Medication Placement:
- QR codes allow flexible positioning without compromising accuracy.
Elevated Safety:
- Robotics and QR codes eliminate manual handling risks, promoting a safer medication management process.
Accurate Retrieval:
- Image processing enhances QR accuracy, minimizing medication selection errors.
Future Applications:
- Beyond meds, QR-based position tech holds broader application potential.
Impact
- Provides caregivers a reliable tool for remote support.
- Minimizes medication selection errors ensuring patients safety.
- Personalize medication organization, promoting comfort and convenience.
- QR-based positioning revolutionizes retail, libraries, showcasing adaptable innovation
Conclusion
In essence, this project marks a significant leap towards modernizing medication management. Caregivers can remotely supervise medication processes, showcasing the project's potential to revolutionize healthcare and extend its impact to diverse industries. The dynamic use of QR codes not only influences healthcare but also presents opportunities for broader applications.


Log in or sign up for Devpost to join the conversation.