RoboGuard is a service that eliminates illegal Robo calls.
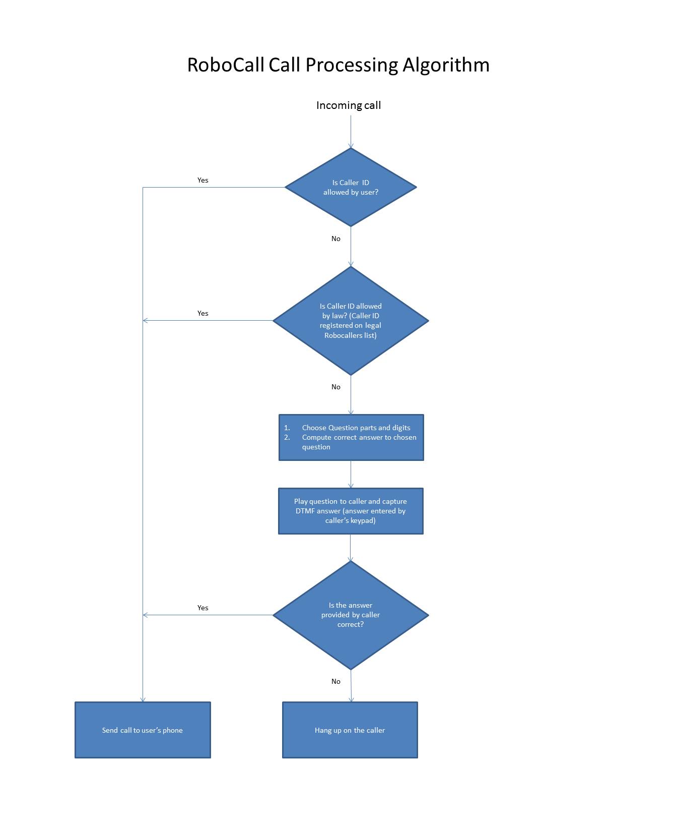
RoboGuard answers the calls before they reach the user's phone. It asks the caller a simple arithmetic question such as "Dan has 3 apples. John has 4 apples. How many apples do both of them have together? Please use your phone keypad to answer" If the caller answer correctly, they are passed through. If they do not, they are blocked.
RoboGuard has a list of pre-recorded questions and pre-recorded digits, so it can choose random combinations of q question and digits to play to the caller so no two consecutive calls ask the same question. It might ask: 'Dan has 3 apples, Linda has 4 apples. How many apples does Linda have?' and on the next call, ask: 'Dan has 5 oranges, Linda has 2 apples. How many items do they have together?' and so on.
In essence, RoboGuard consists of three components:
- A system that contains the above mentioned pre-recorded utternances (question parts and digits) and a simple algorithm that chooses a question and digits to use in each question and the correct answer for the chosen question
- A web interface (webpage) that allows subscribers to enter/upload a list of phone numbers that are allowed to pass through without filtering
- A web interface (webpage) for the serivce operator to update legally allowed robocaller IDs.
Users of the service will be able to upload a list of approved caller IDs, and manage the list over time. The users should also be able to set preferences for the service, e.g., hour of the day when they want filtering to occur (24 hours or only between 5pm and 10am etc).
RoboGuard will be operated by wireline and/or wireless telephony operators (though it could be operated by a 3rd party but would require redirect of calls)
RoboGuard can be implemented as a phone attached device or even as a smartphone app, for individual use, very similarly to the service implementation.
Log in or sign up for Devpost to join the conversation.