Inspiration

Our team consists of diligent members who always strive for high achievements and do our best in every aspect, especially in developing our professional skills. We also constantly seek people whose values align with ours to learn from one another and become better problem solvers, engineers, and developers. However, we occasionally run into issues where we are unable to find people who share our ambition and passion. This challenge is even greater for some of us due to personal circumstances, such as one member who lives in a suburban area and relies on public transport, making it difficult to travel and form connections. Additionally, it can be hard to find peers with similar goals in class due to everyone’s differing perspectives.

Thus, we were inspired by dating apps such as Tinder and Bumble, which make forming romantic relationships more accessible, as well as LinkedIn, which targets corporate users for networking. We decided to apply this model to peer seeking, aiming to help students and academics form teams more easily in a university setting. Another inspiration came from conversations with senior students working on capstone projects who were struggling to find ideal teammates.

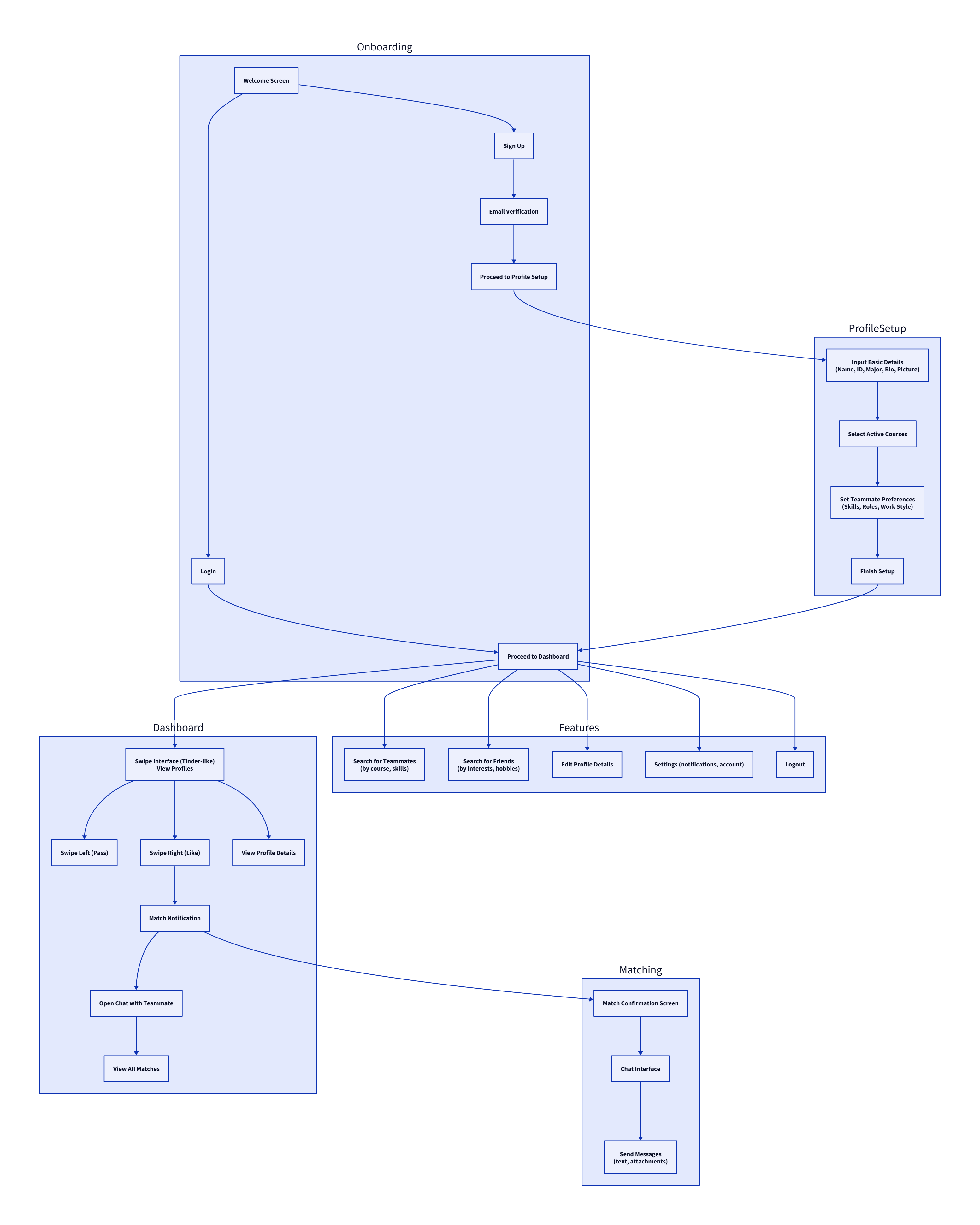
What it does

Similar to dating apps, R-match filters and returns a group of people who align with your course and grade expectations. Users can then swipe to find their "perfect match" for an assignment team. The app also enables users to exchange messages in a professional and academic environment, much like LinkedIn.

Challenges

The challenges we faced included time constraints and the sophisticated nature of our project, which required us to figure out the backend and make it scalable. We also needed to consider how to integrate the app with the school’s database. Currently, we are only working with test data, and assume future integration with the school's database is possible. Another challenge was the steep learning curve, as this was a new area for us, but we found the challenge to be rewarding. Lastly, we faced some UI/UX challenges due to limited time.

What we are proud of

We are proud that we were able to replicate the basic logic and business model we envisioned for the first version of the app. We’re also proud of our backend design and ERD, as we paid special attention to scalability and future extensions. We have successfully implemented the core features we aimed for, including team and friend matching, as well as chatting to connect. While more sophisticated algorithms are yet to be implemented, we are proud of having developed the first beta with our core features intact.

What we learnt

Our team is made up of a mix of first-time Hackathon participants and veterans with achievements under their belts. After working together for two days, newer members had the opportunity to learn and be mentored by senior members, improving both their technical and communication skills. In turn, senior members gained valuable experience in teaching, which will be beneficial in their future careers, where mentoring skills are highly valued. Overall, we learned the importance of passing down ambition and experience from one generation to the next.

What’s next

We would be honored to have people test our system! We welcome testers to try out our product and provide feedback on its efficiency, feasibility, and user experience satisfaction.

Implementation Plan

Initial Design

1. User Research and Requirement Gathering:

  • Objective: Understand the specific needs of university students and academic teams to ensure the platform addresses real pain points in team formation and collaboration.
  • Actions:
    • Conduct interviews and surveys with potential users, such as students working on capstone projects, group assignments, and collaborative coursework, to gather insights.
    • Define key functionalities based on feedback, focusing on team matching, peer collaboration, and academic project management features.
    • Create user personas and journey maps to guide the design process.

2. Wireframing and UI/UX Design:

  • Objective: Design intuitive and user-friendly interfaces for the peer-matching and project management features.
  • Actions:
    • Develop wireframes and mockups for the initial features.
    • Focus on usability to ensure that the platform is easy to navigate, even for users with limited networking experience.
    • Incorporate user feedback into design iterations to continuously improve the user experience.

Prototype Building

1. Tech Stack:

  • Front-End Development: Next.js, React.js, Typescript, Tailwind CSS
  • Back-End Development: Supabase (PostgreSQL), Next.js, Typescript, JWT for authentication
  • Hosting: Vercel
  • Version Control and Collaboration: GitHub

2. Development of the Peer Matching Feature:

  • Objective: Build a functional peer-matching tool for academic team formation.
  • Actions:
    • Set up the backend architecture using Supabase and develop the logic for matching users based on their academic profiles (courses, grades, etc.).
    • Design the front-end interface, ensuring seamless interaction for users (e.g., swiping to find ideal teammates).
    • Implement chat features to facilitate communication between matched users within the app, focusing on a professional and academic environment.

3. Development of the Project Management Feature:

  • Objective: Implement the project management functionality to track tasks, deadlines, and team contributions.
  • Actions:
    • Develop task tracking, resource allocation, and timeline management modules.
    • Integrate these features with the peer-matching tool for a seamless workflow, from team formation to task execution.
    • Create a user-friendly dashboard that provides an overview of ongoing projects and team contributions.

Testing and Iteration

1. Internal Testing:

  • Objective: Identify and fix bugs while ensuring that all features work as intended.
  • Actions:
    • Conduct unit testing, integration testing, and system testing.
    • Use test cases to simulate different user interactions with the platform.
    • Gather feedback from internal testers to make necessary adjustments.

2. User Testing:

  • Objective: Validate the platform’s functionality and usability with real users.
  • Actions:
    • Recruit a small group of target users (e.g., students and project teams) to test the platform.
    • Collect feedback on user experience, focusing on ease of use and the practicality of features like team matching and project management.
    • Iterate on design and functionality based on user feedback to refine the platform for broader use.

Evaluation and Scaling

1. Performance Evaluation:

  • Objective: Assess the platform’s performance in real-world scenarios.
  • Actions:
    • Monitor key performance indicators (KPIs) such as user engagement, task completion rates, and feedback loops.
    • Analyze data to identify any performance bottlenecks or areas for improvement.
    • Optimize the platform for better scalability and responsiveness.

2. Scaling the Platform:

  • Objective: Prepare the platform for a wider audience and ensure it can handle increased usage.
  • Actions:
    • Upgrade the infrastructure to support more users and data.
    • Implement a robust customer support system to handle user queries and issues.
    • Plan for additional features and enhancements based on user demand and academic trends.

3. Go-to-Market Strategy:

  • Objective: Launch the platform to a broader audience, starting with universities and academic institutions.
  • Actions:
    • Finalize marketing strategies to attract new users, including partnerships with universities and student organizations.
    • Launch promotional campaigns and demos to showcase the platform’s peer-matching and project management features.
    • Engage with early adopters and influencers within the academic community to generate buzz.

Built With

+ 11 more
Share this project:

Updates