Overview
Right now restaurants are hurting for customers. According to the Independent Restaurant Association about 85% of independent restaurants will go out of business by the end of 2020.
In order to help people residents of Indianapolis feel more comfortable walking into restaurants, we designed a review website and potential app that will allow customers to know beforehand how well a restaurant was following CDC guidelines.
When given this information, it will allow customers to direct their visits towards COVID-19 safe establishments. This also helps to ensure that if a restaurant is not following guidelines, that those restaurants are held accountable and will change policy to ensure customers of their safety.
Team Members
Trever Bruno (Marketing, Senior @ Rose Hulman) Trever was key in the development and implementation of the business models and research. He was responsible for the completion of weekly tasks for the GoSquad and made sure each was completed to its fullest potential.
Emily Annakin (Marketing, Senior @ Purdue University) Emily was the head of marketing and social media. She developed a creative and unique marketing strategy to promote both the product and restaurants.
Erin Straka (Data Science and Design, Junior @ Butler University) Erin was the lead in the design and development of the website and video production. She was able to ideate and create a seamless concept that helped promote the brand and pitch.
Abdullah Ali (Software Developer, Junior @ IUPUI) Abdullah was critical in the creation and development of the physical product. He was responsible for researching potential avenues for development and also additional features highlighted on the website.
Emily Sommers (Software Developer, Senior @ Indiana University) Emily was pivotal in the early ideation stages as well as being a major contributor to the development of the website.
Augustus Bigot (Project Manager, Junior @ Indiana University) Augustus was responsible for scheduling internal team meetings as well as those with coaches. He worked closely with Trever to complete weekly tasks and analyze survey results.
How did you decide on this customer segment, problem, and solution?
In order to find the root of why so many restaurants are failing right now, even when delivery and carry out are viable options for many establishments. So our team began to survey the people of Indianapolis, and discovered that 40% of respondents had not dined in a restaurant since May. In this group, 58% were people who could easily be hospitalized were they to contract COVID-19, or lived with someone who is.
In order to help these vulnerable people stay safe when they go out, we wanted to give them the opportunity to know ahead of time which restaurants will be safe to enter, and which ones they should avoid. This can also be used by any health conscious restaurant goers who wish to avoid COVID and stay informed about their local restaurants.
How did your team build and iterate on the solution?
At first we had come up with the idea of an iOS/Android application since most people order from apps now, especially since smartphones have become the most used electronic devices in our era. It would have been easier for the consumers to use the app since there would have been much more flexibility for when someone can use the app instead of typing the link on a web browser. None of the developers had any prior experience/knowledge with mobile application development so the idea wasn’t very viable. We ended up learning HTML, CSS, and very basic Javascript through our coaches and a few online resources within the last few weeks and that aided us in editing templates and creating our masterpiece. There were numerous errors in the beginning but after countless hours and team effort, our team was able to successfully create a practical website with the majority of the main features functioning.
Key Metrics
The main source of data used was from a survey that was used to find out how people felt about restaurants amidst the pandemic, and what actions they took accordingly. One to two restaurant owners were also interviewed in the early stages to learn if this product was something they would imagine using.
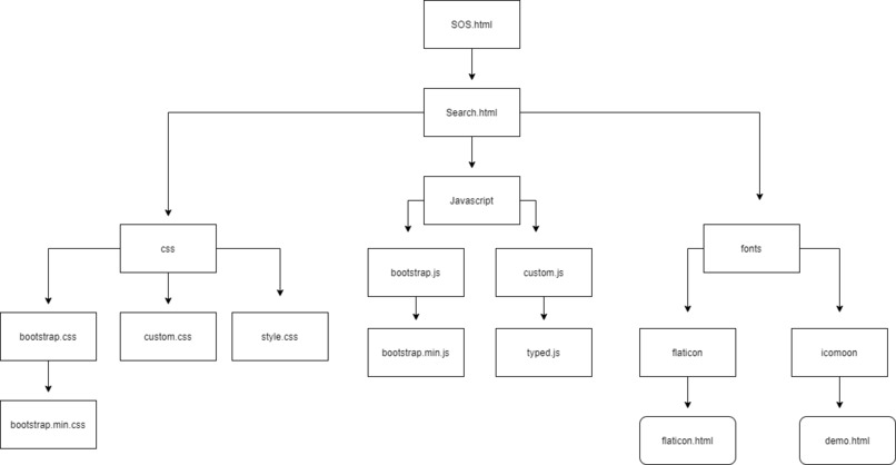
Technical Architecture
Website: https://vf8cqqukofkhqqhlvd6lja-on.drv.tw/www.safeeats.com/SOS.html
Github Repository: https://github.com/abduali0/SOS
Key Tools, Libraries, and Frameworks
Javascript was used to create the main scripts within the HTML page (ex: Search page typing words script) A few HTML/CSS templates were implemented to design the structure of each HTML page, along with pre-written github scripts for functionality of the webpage Visual Studio, Visual Studio Code, Notepad++, and Sublime Text were utilized to code and upload the project(s) to GitHub. Mostly used for syntax and availability. A popular online diagram editor called draw.io was used to create a UML diagram to portray the flow of the HTML page. Bootstrap was used to organize the HTML, CSS, and Javascript all together and create a template for that. Mostly used for the buttons, forms, and navigation bars. This was used to make the process of front-end development easier. For the free website creation, a Google Drive Script option was used to make the website accessible without the folders/files being present on any consumers’ workstation.
If you had another 5 weeks to work on this, what would you do next?
1) Because of the timing of the project, we were only able to reach so many people with our initial survey. An extra 5 weeks to work on the project would supply us with ample time to reach an even larger audience and help us to understand more of the concerns of Indy restaurant goers.
2) With the product we developed, it led itself to pair with many different organizations of all kinds. With additional time the GoSquad would have researched these potential organizations (governmental, small businesses, 3rd party delivery companies, etc.) and how we could utilize those relationships to promote Safe Eats.
3) While we are very proud of what the ProSquad was able to accomplish within this small timeframe, there still remains a few key features that we were unable to program with our current skill sets. With another few weeks we believe that would be enough time in order to research and learn such skills to improve the functionality of the restaurant.
Checklist of Completed Items
Environmental Analysis Business Model Canvas Value Proposition Canvas Customer Persona

Log in or sign up for Devpost to join the conversation.