Inspiration
Millions struggle with mental health, often hiding pain behind "I'm fine." According to the WHO, one person dies by suicide every 40 seconds, and depression affects over 280 million people worldwide. Most never get help.Not because it doesn't exist, but because it's hard to ask, and harder to notice.
Resonate listens to your voice, not just your words. Decades of research show that acoustic features in speech can reveal mood and emotion (Scherer, 2003). We believe technology can help us hear what’s unspoken, making support more accessible and stigma-free.
Resonate is a lifeline, not just an app.
What Resonate Does
Resonate is an AI-powered emotional wellness companion that analyzes your voice to understand your mood. It combines how you speak (acoustics) and what you say (semantics) for over 90% accuracy.
How it works:
- Record: Speak about your day (English or Bengali). No scripts, just your voice.
- Analyze: Our AI examines your vocal patterns and words, then fuses both for a mood score.
- Results: Instantly see your mood, detected emotions, transcript, and confidence level.
- Track: Entries are saved, letting you view trends and streaks over time.
- Insights & Actions: Get personalized AI insights and wellness suggestions, like meditation, journaling, or reaching out to a friend, based on your mood.
Resonate follows a easy-to-use liner workflow for users. Everything is private, secure, and designed to help you understand yourself better.
Why it matters: Most apps ask you to rate your mood. Resonate listens. Your voice reveals what words can’t. We help you notice patterns and get support before things get worse.
Beyond mood tracking:
- Guided journaling
- Gratitude practice
- Wellness goals
- Support network
- Meditation, breathing, quick workouts
- Curated music
- Daily reminders
Privacy you control:
Choose from 4 privacy levels, from full analysis to acoustic-only. Audio is never stored. You can export or delete your data anytime. Your privacy, your choice.
Language support: English and Bengali (বাংলা) supported, with more languages coming soon.
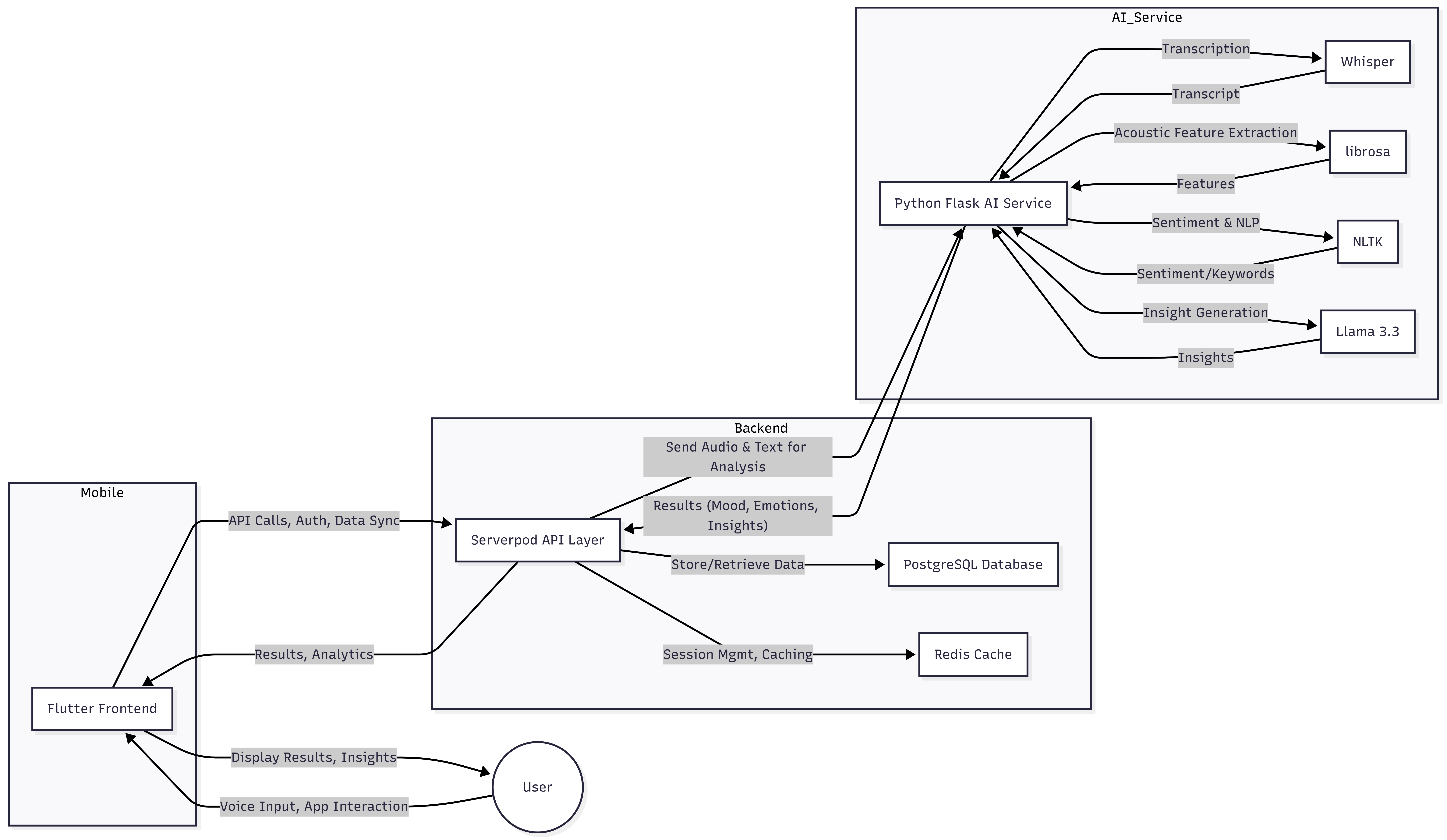
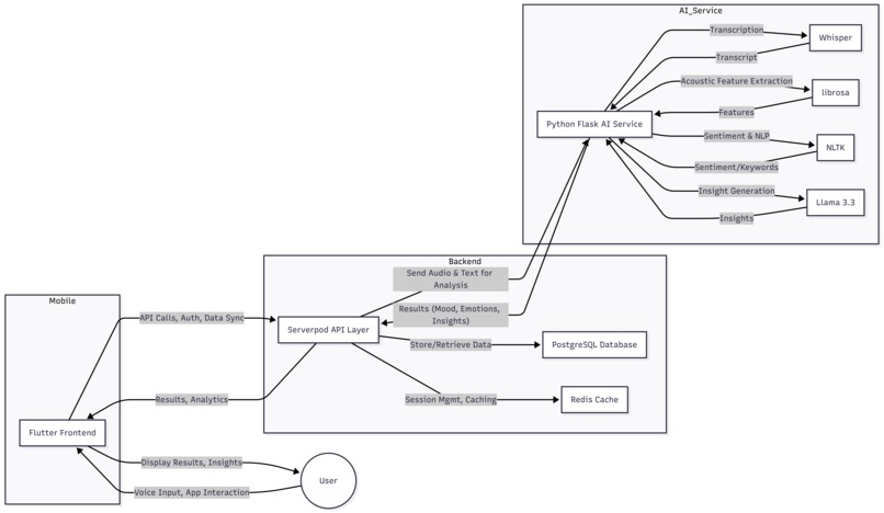
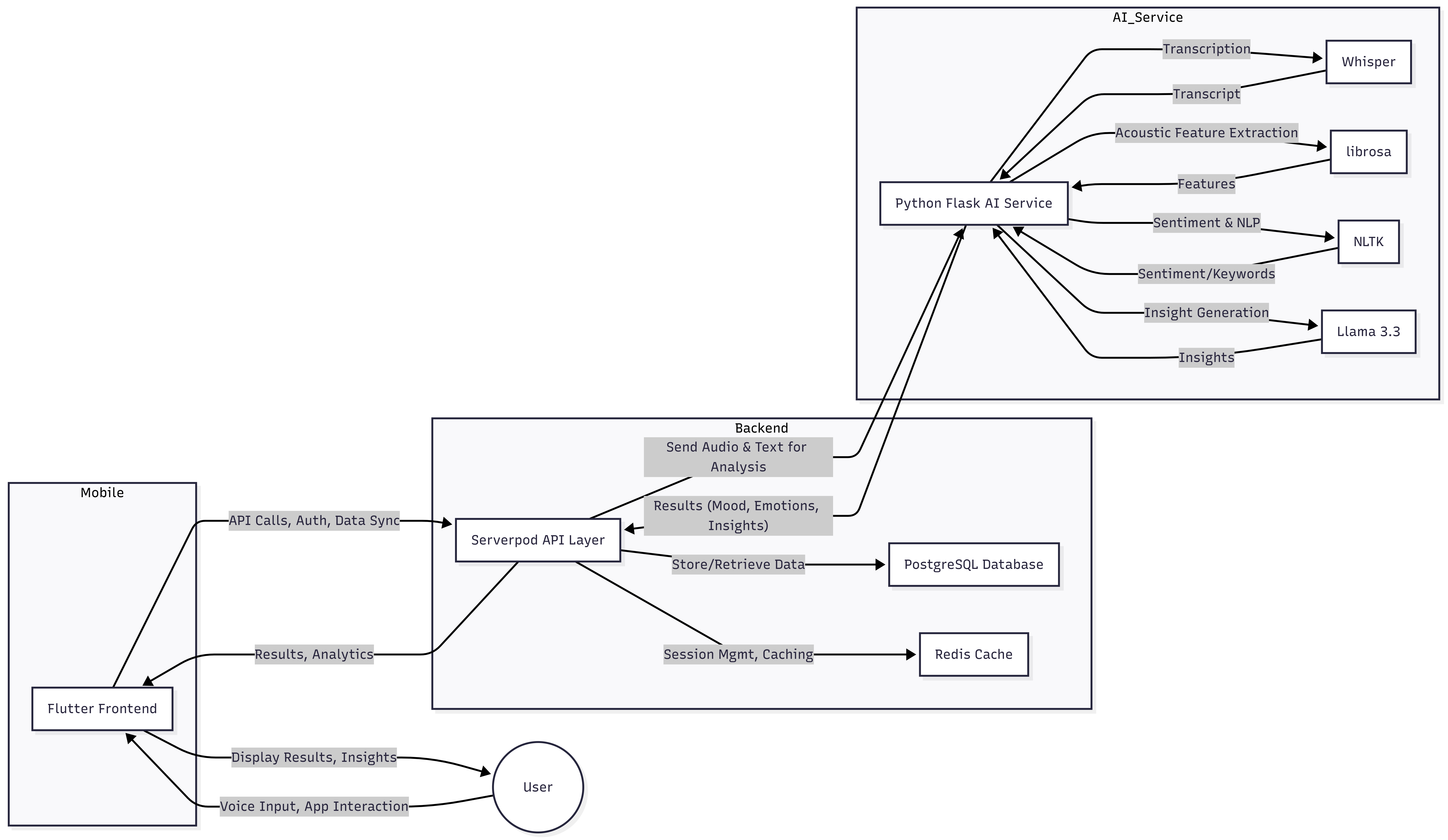
How we built it

- Flutter app for recording, UI, and offline use
- Serverpod backend for secure data and authentication
- Python AI service for voice analysis and insights
What’s innovative:
- Multi-modal fusion: If your words and voice disagree, we trust your voice more. This boosts accuracy to 90%.
- Privacy-aware: Data is encrypted, never stored without consent.
- Bilingual encoding: Bengali works perfectly thanks to careful Unicode handling.
- Smarter AI insights: Personalized, not generic advice.
- Postgres database for storing entries and user data
Key Challenges
- Voice vs. Words: Our fusion algorithm trusts your voice more when signals disagree, boosting accuracy.
- Speed: Optimized analysis to 5-8 seconds per entry.
- Bengali Encoding: Fixed Unicode issues for perfect Bengali support.
- Privacy: Deletes and data export work as expected.
- State Management: Refactored with Riverpod for reliability.
- Recording: Made audio recording reliable across platforms.
- AI Insights: Upgraded to smarter, more personal insights.
- Performance: Pagination and lazy loading keep the app fast.
What we’re proud of
- 90%+ mood detection accuracy
- 5-8 second analysis time
- Four privacy levels
- Production-ready backend
- Beautiful, calming UI/UX
- Complete wellness toolkit
- Free, offline, and accessible
What we learned
- Multi-modal AI is hard, trusting the right signal matters
- Good state management is essential
- Privacy and real device testing are non-negotiable
- Simplicity and empathy drive real impact
What’s next for Resonate
- iOS support
- More languages (Hindi, Spanish, Arabic, etc.)
- Therapist portal and group support
- Advanced analytics and wearable integration
- Crisis intervention and research partnerships
- AI therapist and predictive models
Vision: Make mental health care as accessible as email. Early detection, no stigma, personalized care, privacy, and global reach.
Final Thoughts
Resonate tackles a global mental health crisis with real-world impact, 90%+ mood detection accuracy, and bilingual support. We use production-ready AI, privacy-first design, and a complete wellness toolkit. Our team is driven by purpose, not just technology. We built Resonate to help people, not for a trophy. We’re ready to scale, sustain, and make a difference.
Mental health care is broken, expensive, inaccessible, and stigmatized. Resonate is our answer. We use technology to listen, understand, and support, making care accessible for everyone.
Team Resonate Building the future of mental health care, one voice at a time.
Credentials for Demo Access
- Email: ahammadshawki8@gmail.com
- Password: HelloWorld123
Built With
- dart
- flask
- flutter
- postgresql
- redis
- serverpod

Log in or sign up for Devpost to join the conversation.