Inspiration
- Timely assistance can be lifesaving during disaster situations, yet coordination between victims and volunteers is often delayed.
- Our goal was to create a platform that bridges this gap by providing a streamlined, resilient system connecting victims in need with nearby volunteers in real-time.
- We also envisioned a fully integrated AI chatbot capable of understanding the emotional state of victims and responding empathetically. This chatbot would understand multiple languages and can forward messages directly to disaster control centers.
What it does
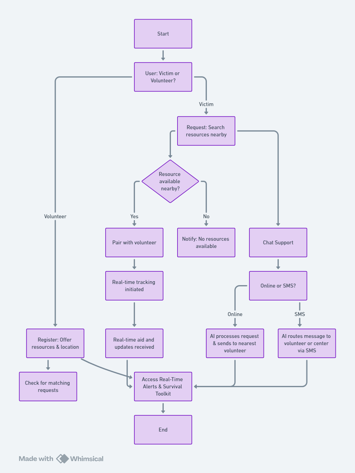
- RescueLink is a disaster response assistance app designed to connect victims with nearby volunteers who can provide essential resources like food, shelter, and medical aid.
- Volunteers register with their available resources and location, and the victims can request help or search for resources in their area.
- The app then facilitates real-time tracking between paired victims and volunteers.
- It also offers a chatbot capable of multilingual support, automatically routing emergency messages to relevant disaster control centers.
Rescue Link High-Level Features

User Flow

How we built it
- We started with a brainstorming session to define the core problem we aimed to solve, setting priorities to focus on critical aspects first.
Adopting a design-first approach centered on user experience, we conducted extensive research and used Figma to design the UI/UX, crafting each page to ensure usability and clarity. UI/UX design
For the backend, we developed a seamless system by defining an OpenAPI specification with precise API contracts. With the help of Blackbird, a tool provided by our sponsor Ambassador, we created a mock server based on our OpenAPI Spec. Rescue link system - OAS
This allowed the frontend development to connect directly with the mock server, enabling parallel progress on the frontend while backend implementation was underway.
Additionally, we secured our backend APIs by integrating Okta.
Tech Stack: Client side - Flutter ; Server side: Nodejs, MongoDB Atlas , OpenAI & Flask
Challenges we ran into
- Due to time constraints, we couldn’t fully integrate the frontend and backend, but we developed a simple Flask application to showcase our chatbot’s capabilities in the demo.
- We are all full-time working professionals, and our time for implementation was very limited.
- Integrating the application with security standards—OAuth through OKTA—was demanding and became one of our greatest learning experiences.
- Training the AI chatbot wasn’t easy either; we aimed to make it respond as if it were truly human.
Accomplishments that we're proud of
- We’re proud of how we collaboratively brainstormed and prioritized our goals to tackle the most crucial problems effectively.
- We created a user-centric UI/UX with Figma, defined a clear API contract using OpenAPI specifications, and set up a mock server with Blackbird to enable parallel development of the frontend and backend.
- We also successfully integrated Okta to secure our backend APIs and developed a simple Flask demonstration to showcase our chatbot’s capabilities.
What we learned
- This project taught us the value of prioritization and design-first thinking.
- We gained valuable experience in developing seamless backend architecture with OpenAPI, securely integrating APIs with Okta, and creating a responsive chatbot.
- Working under a tight timeline also sharpened our teamwork and project management skills.
- Understood the societal importance of an app like RescueLink, recognizing how technology can bridge critical gaps in disaster response, and the significance of creating tools that support and uplift communities in crisis.
- Explored AI implementation in a time-sensitive project, learning the nuances of training a chatbot to respond empathetically, understand multiple languages and manage context.
What's next for RescueLink
- Our future plans include completing the integration of the front end and back end to enable real-time performance, refining the AI for smarter resource allocation, and establishing partnerships with disaster response agencies for broader deployment.
- Implementing a robust offline mode is also on our roadmap, ensuring that RescueLink remains effective even in low-connectivity areas.
- We also aim to improve the chatbot's accuracy and support for a broader range of languages, ensuring RescueLink is truly universal in its usability and effectiveness.
Log in or sign up for Devpost to join the conversation.