Inspiration
We want to build a website that can help students save time and check how they can finish all the courses they want to take in a second. Including requisite course, and intermediate course, they need to take before the advance course
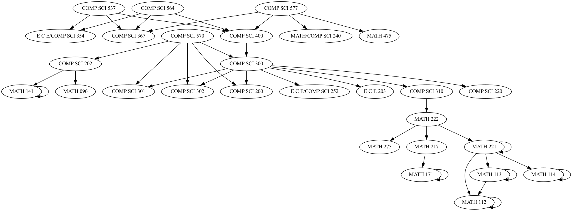
What it does
It generate a tree graph that help students to see clearly of all the course they need to take in order to reach the advance course. (for example: cs252->cs354->cs537)
How we built it
Flask, Python, Html, CSS, Javascript
Challenges we ran into
How to communicate the argument between frontend and backend
Accomplishments that we're proud of
We are able to make a select panel that users can select the course from, and we are able to response the information to a tree graph that show the users
What we learned
How to build a dropbox in HTML and how to send the data that the user put through Flask to the python file to the backend. Also, how to web-scrape and get data from open-source websites.
What's next for Requisite Tracker
Keep adding functionality
Log in or sign up for Devpost to join the conversation.