๐ง GitHub Reviewer
๐ Inspiration
Code reviews are essential but often slow and inconsistent โ especially in open source. Maintainers get overwhelmed, new contributors struggle, and assessing repo quality takes time.
We asked: What if AI could instantly review any GitHub repository or developer profile?
That question led to GitHub Reviewer, an AI-powered tool that delivers instant insights on code quality, structure, and developer expertise.
๐ก What It Does
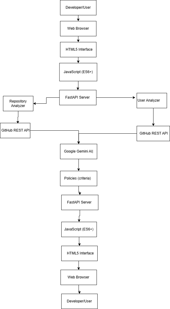
GitHub Reviewer uses Googleโs Gemini AI to analyze GitHub repositories and user profiles, providing actionable feedback in seconds.
It has two core functions:
1. GitHub User Reviewer (User Profile Analysis) ๐ค
Evaluates a developerโs overall GitHub profile using public data โ ideal for self-assessment or recruiter evaluations.
Key Features:
- Main Technical Areas ๐ป โ Identifies primary programming languages, frameworks, and focus domains
- Coding Expertise Rating โญ โ 1โ10 scale:
- 1โ3: Beginner
- 4โ6: Intermediate
- 7โ8: Advanced
- 9โ10: Expert
- 1โ3: Beginner
- Career Recommendations ๐ฏ โ Suggests suitable job roles or career levels
- Actionable Feedback ๐ โ Guidance to improve skills or portfolio
Benefits:
- For Users: Self-assess skills and plan career growth ๐
- For Recruiters: Quick, evidence-based insights into a candidateโs technical profile ๐
2. Repository Reviewer (Specific Repository Analysis) ๐
Evaluates a GitHub repository by analyzing its code quality, structure, and maintainability.
Key Features:
- Quality ๐ โ Readability, documentation, and coding best practices
- Complexity ๐งฉ โ Project structure, modularity, and algorithmic sophistication
- Maintainability ๐ง โ Ease of updates, testing, and technical debt
- Actionable Recommendations ๐ก โ 1โ2 concrete improvements per category
Benefits:
- For Developers: Improve personal or open-source projects with actionable feedback โจ
- For Teams/Reviewers: Structured evaluation for code reviews, audits, or technical assessments ๐ ๏ธ
Together, these functions provide a complete view of skills, contributions, and code quality โ from developer profiles to specific repositories ๐
๐ ๏ธ How We Built It
- Backend: Python, FastAPI, Google Gemini AI, GitHub API
- Frontend: HTML, CSS, Vanilla JS, Marked.js
- Architecture: Three-tier design (Frontend โ API โ AI Core)
โโโโโโโโโโโโโโโโโโโโโโโโโโโโโโโโโโโโโโโ
โ Frontend Layer (HTML/CSS/JS) โ
โโโโโโโโโโโโโโโโโโฌโโโโโโโโโโโโโโโโโโโโโ
โ
โโโโโโโโโโโโโโโโโโผโโโโโโโโโโโโโโโโโโโโโ
โ API Layer (FastAPI/Uvicorn) โ
โโโโโโโโโโโโโโโโโโฌโโโโโโโโโโโโโโโโโโโโโ
โ
โโโโโโโโโโโโโโโโโโผโโโโโโโโโโโโโโโโโโโโโ
โ Core Logic Layer (Python/AI) โ
โโโโโโโโโโโโโโโโโโฌโโโโโโโโโโโโโโโโโโโโโ
โ
โโโโโโโโโโโโโโดโโโโโโโโโโโโโ
โ โ
โโโโโผโโโโโโโโโโ โโโโโโโโโผโโโโโโโ
โ GitHub API โ โ Gemini AI โ
โโโโโโโโโโโโโโโ โโโโโโโโโโโโโโโโ
๐ฅ Challenges
- GitHub API rate limits โ caching and batching
- AI response consistency โ prompt tuning and validation
- CORS & async complexity โ secure FastAPI configuration
- Safe Markdown rendering โ sanitization and CSP headers
๐ Accomplishments
- End-to-end integration of GitHub API + Gemini AI + FastAPI
- Responsive, user-friendly web app
- Robust error handling and async scalability
- Clear documentation and secure environment management
๐ What We Learned
- Multi-API integration and async workflows
- Prompt engineering and AI output validation
- Full-stack development with a focus on UX and performance
- Open-source best practices and security essentials
๐ฎ Whatโs Next
Coming Soon:
- Private repo support, repo comparison, caching
- Analytics dashboard & PDF export
- Multi-language support, GitHub Actions integration
- Mobile app and plugin ecosystem
โจ Final Thoughts
GitHub Reviewer democratizes code quality insights, helping developers, maintainers, and teams instantly understand and improve projects and profiles.
Weโre proud of bridging AI with open source and look forward to evolving it with community feedback.
Team: Mavros-Lykos
Repo: github.com/Mavros-Lykos/GitHub-Reviewer
Tech: Python, FastAPI, Gemini AI, GitHub API
License: MIT
Built With
- css3
- gemini
- genai
- githubapi
- google-cloud-runner
- html
- javascript
- python


Log in or sign up for Devpost to join the conversation.