Inspiration
We were inspired by the many projects around us, and we wanted to make a difference. As people who are also researching information about the virus on a daily basis, we wanted to create a platform that brings you all information you need, and allows anybody, anywhere make a difference.
Problem Statement
A potential challenge during the pandemic outbreak like COVID19 is overwhelmed hospitals. At present, the hospitals don’t have the capacity for large number of incoming patients. There is a need for a technology platform which is capable of remote-monitoring and allowing for the engagement of patients in their homes. The capabilities also facilitate communication between quarantined people and the healthcare service and maintain visibility of those recently discharged.
What it does
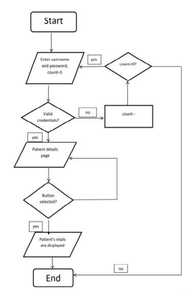
RPM will help to ease of access to patient data. It will help to deliver high quality care to the more patients. It will help to exposure to healthcare staff. RPM is a patient monitoring system. It collects the physiological signals of patients using biomedical sensors network and processes them so they can be interpreted easily by medical personnel. Unlike conventional patient monitoring, RPM is small, portable, battery operated, and based on wireless communication. Thus, our device could be useful in a Healthcare environment where the remote monitoring of patients is essential.
How we built it
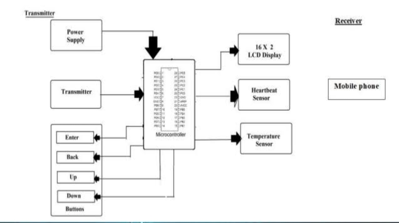
The device hub include those that measure vital body temperature, heart rate, blood pressure, SPO2 level in the blood. If the patient clinical situation deteriorates, the system, supported by health-workers oversight, can respond rapidly through central command center and decide if they need more intensive levels of medical care. At the same time, providers are at no risk of exposure to COVID-19 when they manage a patient remotely. It is highly important to preserve a healthy clinician workforce at any time and especially during a health crisis like COVID-19. If small Patient Monitoring could be connected to a network wirelessly, patients would be able to move around freely while their physiological signals are monitored. Thus, medical personnel could be informed about a patient’s critical condition regardless of their whereabouts and they could be treated promptly if an emergency occurs. Furthermore, portable devices can be integrated into the Healthcare environment and used to develop novel applications. Thus, we will develop a portable embedded device that can monitor the condition of patients in real time using biomedical sensor network such as sensor is pulse oximeter (SPO2), thermometer, respiration, blood pressure (BP), and provide various physiological signals via wireless communication so that the physiological signals may be monitored remotely Based on the graphic display (android Smartphone) and web, using Web Server and Database subsystem we can take physiological signals data any where in the word at any time and this device detect emergencies and inform medical personnel when they occur. Thus, medical personnel could be informed about a patient’s critical condition regardless of their whereabouts and they could be treated promptly if an emergency occur
Challenges we ran into
In order for RPM devices to be successful, three things need to happen: 1) wearability, 2) data accuracy, and 3) data access4) how likable your product should look like as watch as symbol as teddybar as small drop of blood, aesthetics sells, the technical part is ok it can be better, what it does how it does and medical data that should be read easily by medical stuff too further decrease the risk of prolonging some alarm sign like patient high blood pressure, blood sugar etc.(also a call centre and a back up team of ppl who can come before the medical staff to further shorten their burden) 5) how many of this devise you can produce how fast and what the SYSTEM is how many devices how they communicate the Tech service for sustainability or just go mass produce end they throw it when it is broke
Expected Result
RPM will help to ease of access to patient data. It will help to deliver high quality care to the more patients. It will help to exposure to healthcare staff. RPM is a patient monitoring system. It collects the physiological signals of patients using biomedical sensors network and processes them so they can be interpreted easily by medical personnel. Unlike conventional patient monitoring, RPM is small, portable, battery operated, and based on wireless communication. Thus, our device could be useful in a Healthcare environment where the remote monitoring of patients is essential.
What's next for Remote patient monitoring system
After the Hackathon, we will develop the idea further and standardize decisions regarding supply and distribution with the platform. With adequate funding, we will launch this product within 5-6 weeks after the hackathon






Log in or sign up for Devpost to join the conversation.