Soumission Devpost : Système agentic d’analyse des risques législatifs
Aperçu du projet
Un système agentic alimenté par l’IA qui analyse autonomement comment les changements législatifs impactent les entreprises cotées en bourse et leurs chaînes d’approvisionnement.
L’agent orchestre intelligemment l’analyse des dossiers SEC, la recherche de fournisseurs et l’évaluation des impacts de projets de loi pour générer des évaluations de risque complètes et actionnables.
Pile technologique
Technologies essentielles
- Python 3.13
- AWS Bedrock (Qwen 3.2-32B via endpoint compatible OpenAI)
-AWS S3 pour l'entrepôt de données - API Tavily pour la recherche web autonome
- SEC EDGAR via
sec-downloader - MarkItDown pour la conversion universelle de documents
- BeautifulSoup4 pour le parsing HTML/XML
- Pandas pour le traitement des données
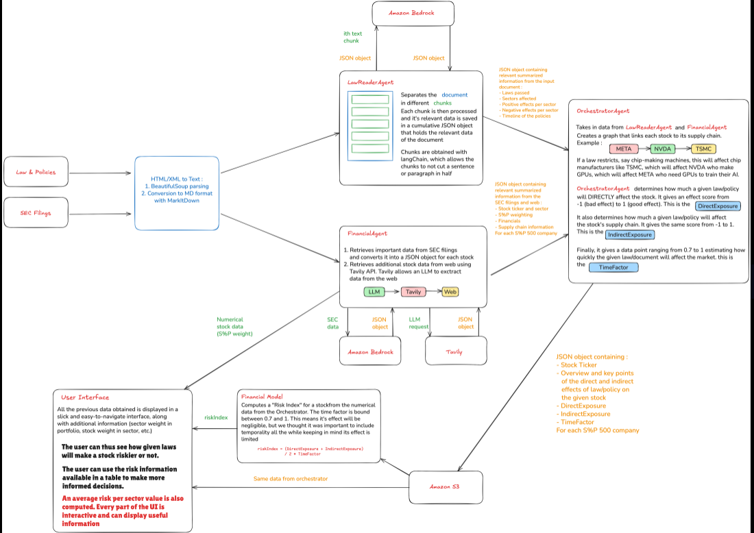
Architecture agentic — Pipeline orchestré en deux temps
Étape 1 : Agent d’analyse financière
L’agent télécharge les dossiers 10-K des entreprises du S&P500, les convertit en texte avec BeautifulSoup et MarkItDown, puis effectue une extraction IA en deux passes :
- Pass 1 : Extraction automatique des métriques financières, concentration des fournisseurs, et distribution géographique.
- Pass 2 : Identification autonome des facteurs de risque (chaîne d’approvisionnement, réglementation, compétition) avec scores de sévérité [-1, 1]
> Vérification intelligente des citations pour assurer la précision.
L’agent effectue ensuite autonomement des recherches via Tavily pour identifier les chaînes d’approvisionnement :
- Recherche intelligente et itérative de fournisseurs et fabricants
- Détermination automatique des localisations et niveaux de criticité
- Agrégation des résultats pour l’analyse en aval
Étape 2 : Agent d’analyse législative
L’agent traite autonomement les fichiers de législation pour identifier les impacts directs et indirects :
- Conversion multiformat (XML, PDF, DOCX)
- Découpage adaptatif des documents (5 000 caractères avec chevauchement de 200 caractères)
- Gestion des fichiers législatifs très longs (> 40k caractères)
- Extraction intelligente des impacts, cibles, types et valeurs quantitatives
- Validation stricte des citations et des valeurs substantiées
- Suivi méticuleux de tous les projets de loi analysés
Étape 3 : Agent de synthèse et reporting
L’agent fusionne et synthétise les données fournies par les deux autres agents dans un rapport final de risque. Pour chaque entreprise, il y a :
- Calcul de :
- Facteur de risque direct (Valeur dans [-1, 1]), c'est à dire l'impact des projets de loi sur l'entreprise
- Facteur de risque indirect (Valeur dans [-1, 1]), c'est à dire l'impact des projets de loi sur la chaine d'approvisionnement de l'entreprise
- Ajustement automatique du Time Factor selon la distribution des délais de l'application des lois/régulations
- Génération d’un récit narratif cohérent, incluant :
- Données SEC avec citations directes
- Impacts de projets de loi avec références traçables
- Informations critiques sur les fournisseurs
- Résumé des risques et recommandations
- Données SEC avec citations directes
Capacités agentic clés
- Autonomie multi-sources — L’agent orchestre SEC, législation et recherche fournisseurs sans intervention humaine.
- Décision intelligente — Évalue automatiquement la pertinence et la criticité des données extraites.
- Vérification autonome — Validation stricte des citations et rigueur quantitative intégrée.
- Analyse chaîne d’approvisionnement — Identifie et évalue indépendamment les impacts directs et indirects.
- Traitement adaptatif — Gère intelligemment les documents de toutes tailles et formats.
- Rapports intelligents — Génère des récits contextuels avec traçabilité complète.
Impact
L’agent aide investisseurs, équipes de conformité et stratèges d’entreprise à comprendre l’exposition au risque législatif sur :
- Les impacts des tarifs sur les coûts
- Les exigences de conformité réglementaire
- Les vulnérabilités dans la chaîne d’approvisionnement
- Les changements de positionnement compétitif
Parfait pour analyser en continu les risques législatifs des entreprises du S&P 500 dans des environnements réglementaires complexes.
L’un des principaux défis rencontrés durant le développement de RegulAIze a été la fiabilité et la disponibilité des données. L’accès aux dossiers financiers via les API publiques (notamment SEC EDGAR et Tavily) s’est parfois avéré instable, ce qui a entraîné des retards dans la collecte d’informations et des données partielles nécessitant une vérification manuelle. De plus, la génération et le traitement automatisé des rapports ont exigé un volume de calcul important : le pipeline complet, incluant l’analyse SEC, la recherche fournisseurs et l’extraction législative, demandait un temps de traitement considérable. En raison de ces contraintes de performance et de latence, nous avons dû limiter notre jeu de données final à environ 25 compagnies, plutôt qu’à la centaine initialement prévue. Ces défis ont toutefois permis d’optimiser l’orchestration des agents et d’améliorer la résilience du système face aux erreurs réseau et aux variations de format de données.
Built With
- 3.2-32b
- agentsquad
- amazon-web-services
- api
- awsbedrock
- awslambda
- awss3
- beautiful-soup
- beautifulsoup4
- bedrock
- claude
- edgar
- html
- markitdown
- next
- numpy
- openai)
- pandas
- python
- qwen
- sagemaker
- sec
- tavily
Log in or sign up for Devpost to join the conversation.