Inspiration
With 24 years of experience in private banking in Geneva (SG, UBP), I witnessed firsthand how compliance officers spend hours manually searching hundreds of pages of FINMA circulars to answer a single regulatory question. One wrong interpretation can cost a bank millions in fines. I wanted to fix that — and the Qdrant challenge was the perfect opportunity to build it.
What it does
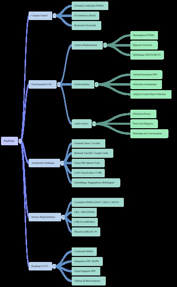
RegBridge is a RAG-powered compliance assistant for Swiss financial SMEs — independent wealth managers, cantonal banks, fintechs, and family offices regulated by FINMA.
- Ask any question in natural language (FR, EN, DE, IT) about FINMA regulations
- Get precise answers always citing the exact source (PDF name + page number) — zero hallucinations
- Upload internal company documents (procedures, policies, contracts)
- Activate cross-search mode to automatically detect gaps between your internal procedures and FINMA requirements
- Admin-protected document library — only authorized users can add or remove internal documents
How we built it
Full stack, 100% free:
- Qdrant Cloud — dual vector collections:
finma_compliance(FINMA circulars) andcompany_documents(internal docs) - Hugging Face — multilingual embeddings
(
paraphrase-multilingual-MiniLM-L12-v2, 384 dimensions) - Groq / LLaMA 3 — ultra-fast LLM generation
(
llama-3.1-8b-instant, temperature=0) - LangChain — RetrievalQA pipeline with custom compliance prompt
MergerRetrieverfor cross-collection search
- FastAPI + Ngrok — REST API with 5 endpoints running in Google Colab
- Lovable — professional dark-mode chat interface generated by AI
Data: 3 official FINMA circulars (2016/7, 2023/1, 2011/1) chunked at 500 characters with 50-character overlap, indexed in 4 languages (FR, EN, DE, IT).
Challenges we ran into
- Ngrok browser warning blocking Lovable API calls — solved by
adding
ngrok-skip-browser-warningheader - Groq model deprecation —
llama3-8b-8192was decommissioned mid-build and replaced withllama-3.1-8b-instant - LangChain import breaking changes —
langchainmoved tolangchain-classic - Colab kernel restarts — losing all variables mid-demo; solved by restructuring the server notebook to reload everything from scratch on startup
- MergerRetriever for cross-search — combining two Qdrant collections into a single retriever required careful prompt engineering to distinguish FINMA vs internal sources
Accomplishments that we're proud of
- Built a fully functional RAG agent in under 72 hours with zero budget — no credit card, no paid APIs
- Achieved zero hallucinations — the agent always cites its source or explicitly says "this information is not in the available documents"
- Implemented cross-collection compliance gap detection via
Qdrant's
MergerRetriever— the first feature of its kind for Swiss banking compliance - Delivered a production-quality UI via Lovable with admin authentication, document library management, and session history
- Full multilingual support (FR/EN/DE/IT) via per-language
PromptTemplateobjects — no translation pipeline required
What we learned
- Qdrant's dual-collection architecture is powerful for domain separation — keeping regulatory docs separate from internal docs dramatically improves retrieval precision
- Prompt engineering matters more than model size — a well-crafted compliance persona prompt on LLaMA 3 8B outperformed generic prompts on larger models
- RAG is not just retrieval + generation — the chunking strategy, overlap size, and k-value for retrieval have a massive impact on answer quality
- Building with 100% free tools is entirely viable for production prototypes — the limiting factor is engineering time, not budget
What's next for RegBridge
v2.0 — Q2 2026 : DORA Integration Add a third Qdrant collection for the Digital Operational Resilience Act (EU) — directly relevant to my systems engineering background in hybrid cloud banking infrastructure.
v3.0 — Q3 2026 : GDPR Coverage Full European compliance coverage: FINMA + DORA + GDPR in a single platform with a regulation selector in the UI.
Production roadmap:
- Replace Ngrok + Colab with proper cloud deployment (Azure, aligned with hybrid on-premise/cloud banking infrastructure)
- Add Supabase Auth for proper multi-user admin management
- Implement compliance audit trail — log every question, answer, and source for regulatory reporting
- Extend multilingual support for all Swiss cantonal institutions
RegBridge started as a hackathon prototype. It is now becoming the foundation of a compliance product for European financial SMEs.


Log in or sign up for Devpost to join the conversation.