Reg2Schedg: From Screenshot to Success

Inspiration

The "quarterly crisis" is a universal experience for college students. We spend hours toggling between registration portals, RateMyProfessors, and Reddit, trying to piece together if a 16-unit schedule is manageable or a recipe for burnout. We built Reg2Schedg to eliminate the manual detective work, turning a simple screenshot into a comprehensive academic roadmap.

What it does

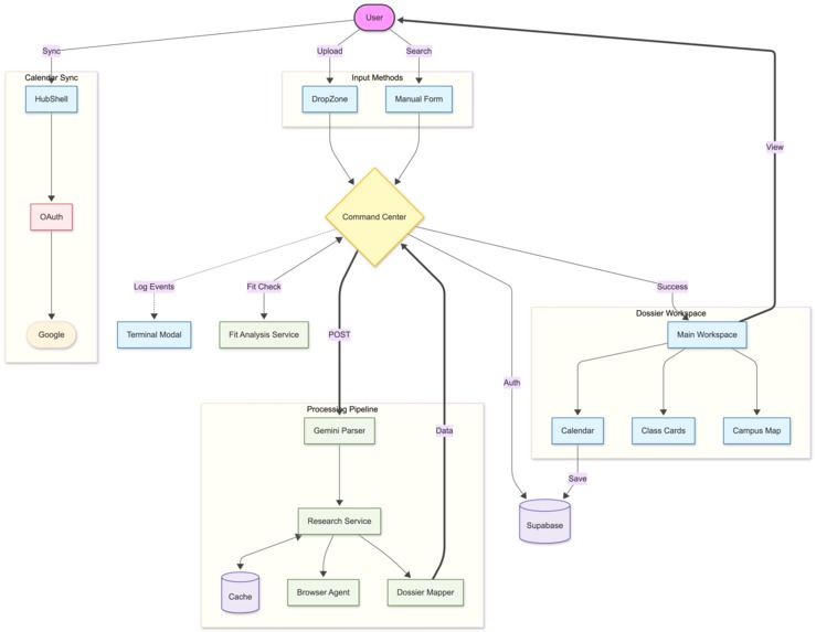
Reg2Schedg is an intelligent academic planner that bridges the gap between your schedule and the student experience. Users simply upload a screenshot of their planned courses. The app then:

  • Aggregates Data: Scrapes RateMyProfessors for instructor quality, Sunset/CAPE Evaluations for grade distributions, and Reddit for "real-talk" student testimonials.
  • Generates Reports: Creates a unified dashboard for every class in your schedule.
  • Predicts Workload: Uses an AI-driven "Intensity Score" to give you an honest recommendation on how busy your quarter will actually be.

How we built it

Our tech stack was chosen for speed and scalability:

  • Frontend: A responsive Next.js UI for seamless file uploads and data visualization.
  • Backend: A high-performance FastAPI server managing our logic.
  • Intelligence: Gemini acts as the brain, synthesizing messy web data into clean, actionable summaries.
  • Web Automation: We utilized browser-use to navigate and scrape dynamic data from academic and social platforms in real-time.

Challenges we ran into

  • Web scraping with LLM-based automation is powerful but slow. We solved this by implementing a Supabase caching layer to store results for frequently searched courses, drastically reducing load times.
  • We faced a major hurdle when our scraping tool went down mid-development. We pivoted quickly, reported the issue to the sponsors, and optimized our local debugging.
  • Many academic portals are behind SSO. We engineered a fallback system to prioritize high-signal, non-authenticated sources (like public forums and archived evaluations) without compromising the report's quality.

Accomplishments that we're proud of

  • End-to-End Automation: Successfully connecting a raw image upload to a fully researched report.
  • MVP Execution: Delivering a functional product that handles OCR, web navigation, and data synthesis within the hackathon timeframe.
  • Actionable Insights: Moving beyond just "showing data" to actually providing a recommendation on student workload.

What we learned

The biggest takeaway was the "MVP First, Quality After" philosophy. We learned to prioritize the core end-to-end workflow before obsessing over UI polish or additional features.

What's next for Reg2Schedg

  • UCSD Launch: Our immediate goal is to deploy the app for our fellow Tritons to use during the next enrollment cycle.
  • Direct Integration: Moving beyond screenshots to direct calendar or portal integration via browser extensions.
  • Historical Trends: Adding a feature that tracks how a professor's difficulty has shifted over multiple years.

Built With

Share this project:

Updates