Inspiration
As Resident Advisors, we often found ourselves juggling numerous responsibilities. Journaling became an essential tool for managing the hidden complexities of our daily tasks. Through journaling, we realized that speaking thoughts aloud often led to clarity and solutions. Inspired by the positive impact of journaling and conversations, we created Reflectra—a digital journaling tool with an AI voice bot that listens, understands, and helps users gain insights.
What It Does
Reflectra is a digital journaling platform designed to provide a seamless experience for recording thoughts and tasks. Paired with an AI voice bot, Reflectra goes beyond traditional journaling by engaging users in meaningful conversations. The AI remembers previous entries, enabling personalized interactions that guide users to reflect, problem-solve, and find clarity. It functions like a compassionate companion, encouraging self-reflection and emotional support through dialogue.
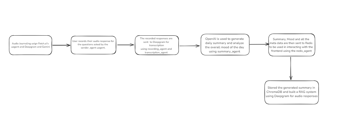
How We Built It
Journaling Platform: We developed a simple and intuitive interface using Reflex, allowing users to jot down their thoughts effortlessly. Reflex provided a streamlined way to build the platform with pure Python code.
Aura Voice Bot: The voice bot was built using tools from fetch.ai, Deepgram, and OpenAI. When a user records a journal entry, the system creates a vector database using ChromaDB and sends the data to OpenAI to generate thoughtful, personalized responses. This AI-driven interaction makes Reflectra feel more personal and engaging, providing meaningful conversations tailored to the user's journaling history.
Challenges We Faced
User Experience Design: One of the biggest challenges was creating an interface that balances simplicity with rich functionality, allowing users to log thoughts easily while still experiencing deep AI interactions.
Privacy and Security: Protecting user data was critical. Ensuring that personal thoughts were securely stored while maintaining a smooth experience required rigorous security measures.
Empathy in AI: Fine-tuning the AI to deliver empathetic and emotionally intelligent responses was particularly challenging. We had to carefully adjust the language model to create a warm, supportive tone.
Accomplishments We’re Proud Of
Meaningful User Experience: Reflectra offers more than just task management; it supports users emotionally, helping them feel understood and organized.
AI Integration in Real-Life Applications: The AI voice bot isn't just a gimmick—it actively engages users, facilitating thoughtful reflection and problem-solving.
Data Security: We successfully implemented strong security protocols, ensuring that users' private data remains confidential while providing a smooth journaling experience.
What We Learned
The Value of Journaling: Keeping track of daily tasks and thoughts can significantly improve decision-making and emotional well-being.
Empathy in AI Design: Developing AI that can communicate in a compassionate and engaging way is challenging but incredibly rewarding.
Balancing Simplicity with Functionality: Providing advanced features while keeping the interface user-friendly is crucial to the overall user experience.
What’s Next for Reflectra
Enhanced AI Capabilities: We aim to improve Reflectra’s natural language understanding, making conversations even more insightful and personalized.
Mobile App Development: To increase accessibility, we’re working on a mobile version of the platform, ensuring that users can reflect on the go.
Personalized Insights: We plan to leverage data analysis to provide users with personalized insights based on their journaling patterns, helping them grow over time.
Integration with Mental Health Tools: Reflectra will evolve into a mental well-being tool by integrating with existing wellness apps, offering emotional support as part of users' daily routines.
Reflectra is more than just a digital diary; it’s a personal companion that helps users navigate life’s complexities with clarity and emotional support. Through Reflectra, we hope to make journaling an insightful and empowering experience for everyone.
Built With
- chromadb
- fetchai
- python
- reflex
Log in or sign up for Devpost to join the conversation.