Inspiration
Inspired in a Jackson-Rees we have develop a economic and open source ventilator for ARDS.
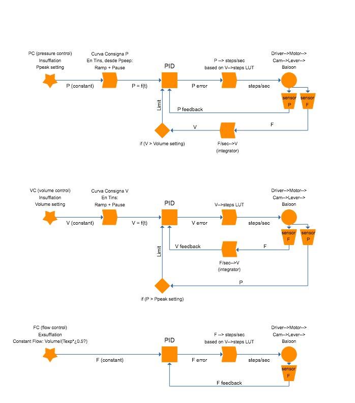
What it does
This is an open source ventilator for Acute Respiratory Distress Syndrome (ARDS).
How I built it
We have manufactured 3 sheet metal boxes and several methacrylate prototypes distributed throughout Spain, and we are building several prototypes based on Arduino and also with PLC forked from Reespirator v23.
Challenges I ran into
We have encountered many distribution and logistics problems to get pressure sensors and flowmeters, we also are working on software performance.
Accomplishments that I'm proud of
We are proud to have passed preclinical tests with animals without and with respiratory distress with the previous prototypes.
What I learned
We have learned many things, especially that a real respirator is a very complex device, difficult to control but we are very motivated to save lives.
What's next for Reespirator 2020
We are improving and implementing different control modes, as well as different versions of the same device. We want many respirators to be manufactured worldwide. From people to people.


Log in or sign up for Devpost to join the conversation.