SootheSpace AR/VR by Team SerenARity
Theme: Assistive Technology for a better India
Inspiration
Amidst the demanding days of my preparation for the JEE, a relentless surge of stress often threatened to engulf me. It was during those formidable times that I found solace and peace with the stray dogs in the nearby park. Being around them and playing with them instantly took all the burden and stress of JEE off me. As the inspiration took root within me, I began to realise the impact of the environment around us on our mental well-being, which gave birth to the idea of SootheSpace AR/VR. I understood how AR/VR could transcend the limitations of the physical world, ushering users into a realm where stress dissolves and making them mentally healthy.
The problem with Mental Health in India
Mental health is a major concern across the geos and India is no different , as our country has a large population there is a significant burden of mental health diseases. Despite this, there is a lack of mental health services and resources, and most of the people do not have access to quality care even if available. Mental health is something that is often stigmatized and not prioritized, which creates a significant gap in access to care and treatment. Many people with mental health conditions do not receive proper diagnosis or treatment. With this app our focus is to provide treatment and care and reduce the stigma around mental health.
Some Statistics:
- 1 in 5 Indians will suffer from depression in their lifetime
- Only 10% people suffering from mental illness will get help
- Only 0.3 psychiatrists per 1,00,000 people in India
- 150 million people across India are in need of mental healthcare interventions both short term and long term
What it does
Virtual and Augmented Reality simulates real-life situations and provides a safe and controlled environment for individuals to confront and overcome their fears and negative thoughts. It also provides mindfulness and soothing environments to help people who at some point in their lives have experienced mental health concerns such as anxiety, stress, PTSD or even the smallest of things such as having a bad day or a bad mood.
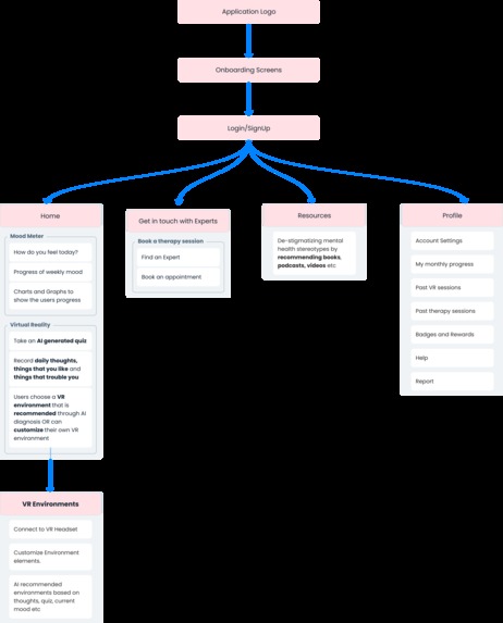
This assistive app is designed to provide users with an immersive and soothing experience through the use of Augmented Reality (AR) technology. Flow: A typical user would take the AI based quiz on our application. The answers to the questions would be evaluated by an ML model and would then recommend AR/VR environments to experience, which would help them improve their mental health and mood. For the purpose of this hackathon we have implemented only AR, as for VR we would require a head mounted display. The same environments can also work on VR. Apart from this, our application has a section for Awareness Resources such as books and podcasts, as well as an Experts section to connect with mental health experts and therapists. The users can also track their progress on their profile page and earn rewards. Our main aim is to improve the accessibility and affordability of mental health services while promoting overall well being using this appication.
How we built it
We started off with ideating and brainstorming on the information architecture of our app and what all features we want to include. This was followed by creating wire frames, lo-fi and hi-fi prototypes of the UX design of the application on Figma. We then used this design as a template for us to replicate it to a fully functional Flutter Application along with its backend. Lastly, we created an AR environment of dogs using Swift.
Challenges we ran into
Given the sensitive nature of mental health, our primary challenge revolved around sourcing accurate information supported by clinical resources. We used various online mental health researches to tackle this issue, some of the resources we used are provided below:
- Beck Depression Inventory
- Beck Anxiety Inventory
- DASS 21 (Depression Anxiety Stress Scales)
- PGI Health Questionnaire (Patient’s Global Impression) Moreover, integrating AR technology into a Flutter app was another challenge we faced given the time crunch, as it took a great portion of our time to learn the same. Since we are new to github, it took us a few hours to figure out how to push, commit and understand branches. Lastly, it was a challenge for us to work with new people from different colleges around India as a part of our team.
Accomplishments that we're proud of
- Implementing an entire working application from scratch in just 24 hours!
- Creating really cool immersive AR environments
- Being able to try and test the AR environments in the HackSpace.
What we learned
- After researching, we were surprised to know how big a problem mental health in India is.
- We learnt how to work with new people in a team.
- We learnt new technologies that we hadn't even heard of before, like Swift and Dart.
- We learnt how to work under a time crunch
What's next for Soothe Space AR/VR
To take this project forward, we have proposed a few business prospective which are as follows:
- We will be partnering with corporates/ educational organizations and institutions to make our app accessible to a wider group of people and increase scalability.
- Also, we will be generating revenue from advertisements as well as a cut from the teletherapy and telemedicine services, we provide.


Log in or sign up for Devpost to join the conversation.