Inspiration
The increasing global emphasis on sustainability and renewable energy inspired us to create a platform that empowers businesses and individuals to actively participate in reducing carbon footprints. By leveraging blockchain technology, zero-knowledge proofs, AI, and machine learning, RECreate ensures transparency, efficiency, and inclusivity in trading Renewable Energy Credits (REC) and peer-to-peer energy sharing. Additionally, real-time insights into renewable energy generation empower producers to optimize their energy production and planning. Our platform adheres to all Indian government norms, including the EAC Bill, SERC, and CERC regulations, ensuring compliance with national standards.


What it does
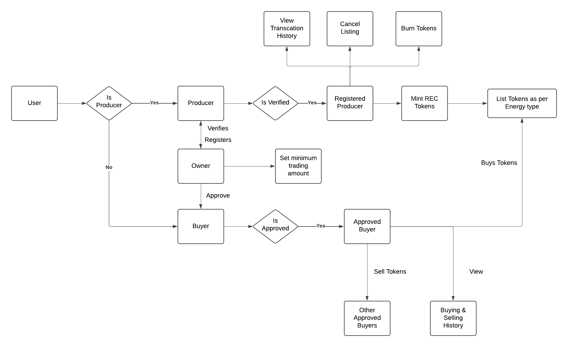
RECreate is a blockchain-powered B2B and peer-to-peer (P2P) platform that simplifies the trading and monitoring of renewable energy. It includes:

B2B Energy Transactions:

  • Producers mint and burn REC tokens (ERC-20 compliant) based on energy produced or consumed.
  • Minting and burning are verified using zero-knowledge proofs via the Reclaim protocol.
  • Tokens are listed for purchase by businesses or companies, enabling transparent trading of renewable energy credits.
  • Buyers receive monthly email reports with transaction insights.

Peer-to-Peer (P2P) Energy Sharing:

  • Day-to-day consumers can buy and trade renewable energy with peers via a mobile app.
  • Contracts for each transaction are securely stored on IPFS (InterPlanetary File System).

On-chain AI Agents:

  • Ava (Producer Agent): An interactive AI chatbot that assists producers in carrying out on-chain transactions efficiently.
  • Nova (Buyer Agent): An AI chatbot for buyers to facilitate seamless on-chain transactions and provide insights about REC token performance based on real-time analytics.

ML-Based Energy Insights for Producers:

  • An integrated ML model predicts renewable energy generation in real-time using weather data for specific regions.
  • Producers can optimize energy production planning and mint REC tokens more efficiently.

Fraud Detection for Producers:

  • A machine learning model on the producer interface detects fraudulent transactions, ensuring the integrity of the platform.

Community Section:

  • A dedicated space for users to join sustainability-related events, chat with like-minded individuals, and purchase eco-friendly and sustainable clothing.

Chrome Extension:

  • A browser extension that displays the carbon footprints of products, empowering users to make informed, sustainable choices.

Both platforms ensure real-time transactions, enhancing user trust and operational efficiency while staying fully compliant with Indian government norms.


How we built it

Blockchain Technology:

  • Deployed on Avalanche Layer 1 for high-speed transactions and low fees.
  • REC tokens developed using the ERC-20 standard on Ethereum.
  • Smart contracts written in Solidity and deployed on-chain.
  • Integrated zero-knowledge proofs for token minting and burning to ensure secure and transparent transactions.

AI and ML:

  • Built two on-chain AI agents: Ava and Nova, to streamline producer and buyer transactions.
  • Integrated an ML model to predict renewable energy generation using historical weather data, meteorological forecasts, and location-specific parameters.
  • Developed a fraud detection model for producers to identify suspicious activity in real time.

Storage Solutions:

  • Leveraged IPFS for contract storage, ensuring decentralized and tamper-proof records.
  • Used Firebase for app-related storage needs.

with transaction insights, ensuring transparency and reliability.

Peer-to-Peer (P2P) Energy Sharing:

  • Day-to-day consumers can buy and trade renewable energy with peers via a Mobile App.
  • Contracts for each transaction are securely stored on IPFS (InterPlanetary File System).
  • Transactions are facilitated in real-time for a seamless experience.

AI Agents:

  • Ava (Producer Agent): A chatbot-enabled AI agent designed for producers to carry out on-chain transactions, including minting and burning REC tokens efficiently.
  • Nova (Buyer Agent): A chatbot-enabled AI agent for buyers to facilitate on-chain transactions, simplifying the process of purchasing renewable energy credits.

ML-Based Features:

  • Energy Insights for Producers: An integrated ML model predicts renewable energy generation in real time based on weather data for specific regions. This allows producers to optimize energy production planning and mint REC tokens more efficiently.
  • Fraud Detection: A fraud detection ML model integrated into the producer's interface identifies suspicious activities, ensuring the integrity of energy production data and REC minting.

Community Section:

  • Users can join sustainability-focused events, interact with peers in discussion forums, and explore a marketplace for sustainable products such as eco-friendly clothing.

Chrome Extension:

  • A browser extension allows users to view the carbon footprint of products directly while shopping online, encouraging informed, sustainable purchasing decisions.

How we built it

Blockchain Technology:

  • Implemented on Avalanche Layer 1 for high scalability, low latency, and reduced transaction costs.
  • REC tokens developed using the ERC-20 standard on Ethereum-compatible networks.
  • Smart contracts written in Solidity and deployed on-chain.
  • Zero-knowledge proofs (zk proofs) are used for minting and burning tokens securely, ensuring data privacy.

AI and ML:

  • Built two AI agents (Ava and Nova) to facilitate seamless on-chain transactions via chatbots.
  • Integrated an ML model for fraud detection to ensure transparency and credibility in producer transactions.
  • Deployed an ML-based energy prediction model to provide actionable insights for energy production optimization.

Storage Solutions:

  • Leveraged IPFS for decentralized and tamper-proof storage of smart contracts.
  • Firebase is used for managing app-related storage needs.

Web, Mobile, and Chrome Interfaces:

  • Web application built with cutting-edge technologies for a seamless user experience.
  • Mobile app developed using Dart and Flutter for cross-platform compatibility.
  • Chrome extension designed for real-time carbon footprint visibility while shopping.

Challenges we ran into

  • Integration of Zero-Knowledge Proofs: Ensuring accurate verification of energy production and consumption data with minimal computational overhead.
  • Real-Time On-Chain Transactions: Achieving efficiency and scalability in handling real-time B2B and P2P transactions.
  • AI and ML Model Development: Training accurate models for energy generation prediction and fraud detection using diverse datasets.
  • Cross-Platform App and Chrome Extension Development: Ensuring seamless integration of blockchain and AI features across web, mobile, and browser platforms.

Accomplishments that we're proud of

  1. Successfully deployed a decentralized, fully on-chain system that facilitates both B2B and P2P energy trading.
  2. Developed ERC-20 compliant REC tokens with verified minting and burning using zero-knowledge proofs.
  3. Built two AI agents (Ava and Nova) for automated, chatbot-enabled on-chain transactions.
  4. Implemented an ML model for real-time renewable energy prediction and fraud detection.
  5. Built a cross-platform app, web interface, and Chrome extension for enhanced user accessibility.
  6. Ensured all smart contracts and transaction data are securely stored using IPFS.
  7. Developed a community marketplace to promote sustainable practices and eco-friendly products.
  8. Deployed monthly sustainability reports to ensure transparency and reliability for industries.

What we learned

  • Advanced Blockchain Concepts: Gained expertise in Avalanche Layer 1, Polygon zkEVM, and ERC-20 token standards.
  • Zero-Knowledge Proofs: Understood their implementation and benefits in validating sensitive data securely.
  • AI and ML Integration: Explored innovative ways to integrate AI chatbots and ML models with blockchain for fraud detection and real-time energy insights.
  • Cross-Platform Development: Enhanced our skills in using Dart and Flutter for mobile development and designing Chrome extensions.
  • Collaborative Problem-Solving: Overcame complex integration challenges and streamlined a multi-layered system to ensure user trust and operational efficiency.

Built With

Share this project:

Updates