Inspiration
At work, 1 week sick = 1 day catching up. This is an issue many professionals relate to. But will that always be the case? We wanted to take back control of the constant amount of notifications we get bombarded with from work and personal life. The need to be constantly plugged in and attentive to each notification starts to take control over our lives. Hence we wanted to create something to help ease the burden of catching up as it shouldn’t be exhausting to be social.
What it does
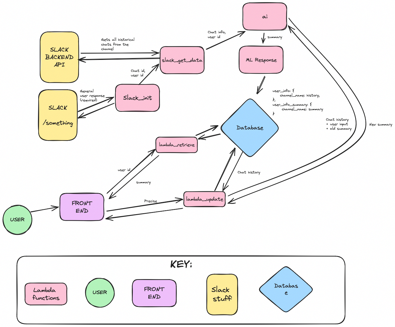
Our app utilises a chatbot to summarise the messages that occurred in a conversation or channel through the slash commands from the slackbot and send the summary to the website. It can also answer any requests the user might have about the summarised messages that they have received.
For example, a user can ask questions like "Could you tell me what James said in the updates channel and give me a detailed summary of any tasks that mention my name?". This will enable AI to be prompted and send back exactly what the user is asking.
How we built it
For our project, we used both frontend and backend components. The main tools and tech stack that we used are as follows:
Frontend: React, MaterialUI Backend: Python, AWS Lambda, Sagemaker Other tools: Figma
Challenges we ran into
The main challenges that we went into were in the backend, where we had to figure out how to incorporate Slack API, Sagemaker and frontend communication through AWS Lambda. This took the majority of our time and impacted the progress of the video as we needed a working demonstration. Another challenge is the ability to time manage as we realised that although we wanted to implement plenty of features, we had to be realistic and keep it simple to have the functionality work in the limited time we were given.
Accomplishments that we're proud of
The accomplishment that we are proud of is that it was our first time participating in a hackathon and the fact that we were productive and had fun while doing so.
What we learned
We learned about the vast majority of technologies we have to use and implement for our project. We also learned the ability to be adaptive to difficult situations and push through.
What's next for recapIT
Future updates would enable integration with other messaging apps such as Discord, WhatsApp, Facebook Messenger or Instagram. This would evolve the app into something that could help improve quality of life, taking away the consistent scrolling and mental effort to understand the conversations that had happened.
Having a timeline of the summarised topics would also be a feature we could implement in the future, such as having the topics as a button and hovering over those topics to reveal a detailed summary.
Note: To test our project, you must install the Slack app. Unfortunately, 2 days hackathon doesn't allow for the 6-8 weeks review period for the app to be public.

Log in or sign up for Devpost to join the conversation.