Inspiration

What it does

RealRate: Insurance Ratings based on Artificial Intelligence

We have some unique characteristics, contrasting the traditional rating approach:

  • Independence: We do not work on behalf of the insurers
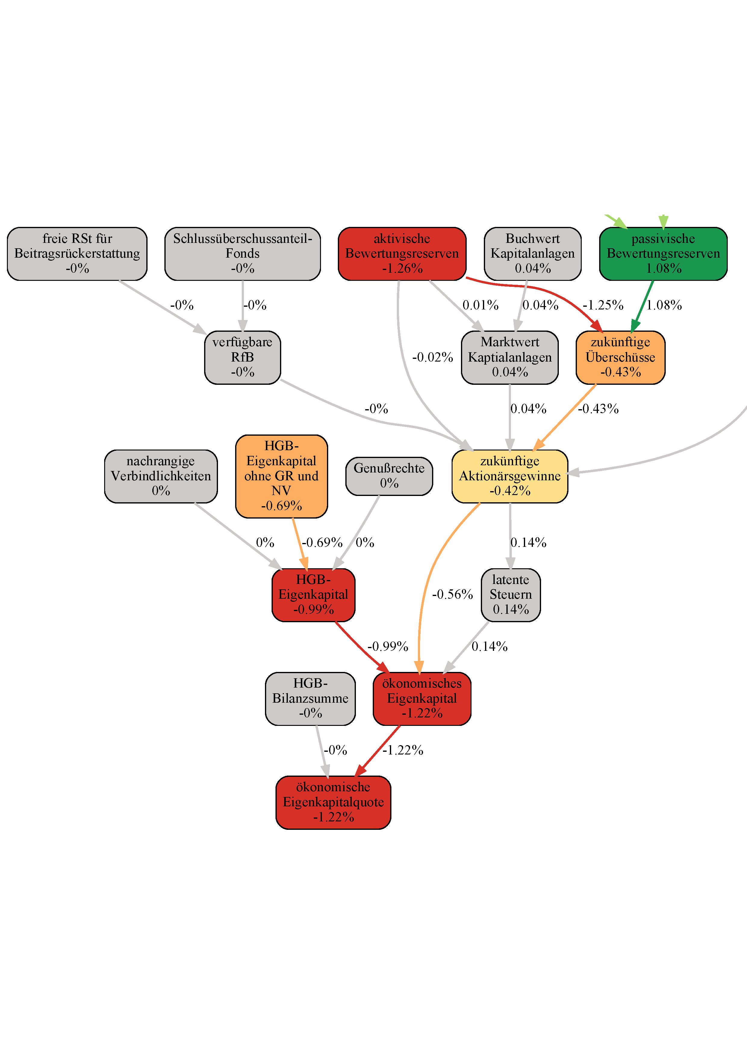
  • Use of artificial intelligence, enabling causal analysis of financial strength
  • Holistic company analysis, instead of just a bunch of key ratios
  • Fast and deep: our graphs let you understand a company within 2 minutes

Insurance companies can purchase the RealRate seal of approval to show their customers their highly competitive market position. For insurance customers, financial strength is the most important indicator of return on their premiums paid. For brokers our rating service allows for a qualified and independent financial advice.

RealRate combines a self developed expert system for insurance companies with innovative methods of artificial intelligence. We use structural neural networks to determine the causal effects of financial strengths. This allows for a fast and deep understanding of the analyzed companies, saving time and work for reading and analyzing the year-end reports, which is a difficult task.

How I built it

We used pyhton and pytorch. Graphviz is used to display the causal graphs.MySQL is used as database to store the balance sheet data.

Have a look on the documentation of how the models were estimated usinf artificial neural networks and how the causal analysis is done: http://www.realrate.de/methode

Challenges I ran into

Identification and estimation of causal coefficients.

Accomplishments that I'm proud of

In August 2019 we published ratings of all German life insurers.

What's next for RealRate

RealRate's business model is highly scalable. Reports are generated automatically. There are already more than 300 rating reports available. Next steps will be German health and property/casualty insurers. The approach finally will be adapted to other countries and branches like banks, industry etc.

Built With

Share this project:

Updates