Ratio
-Latin for relasjon
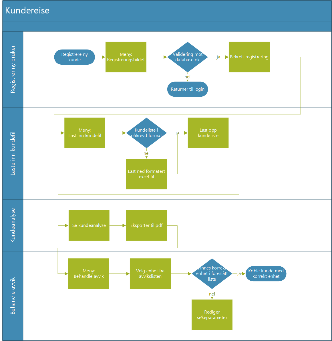
Applikasjonen er basert på åpen data i hovedsak fra Brønnøysundsregister med relasjoner knyttet til data fra DIFI og Norsk kartverk. Applikasjonens brukere er bedrifter som selger til bedrifter. I applikasjonene har bruker mulighet til å laste opp eget kunde/leverandør register, sammenligne dette med offentlig register og oppdatere der data er feil. I tillegg får bruker mulighet til å knytte ytterligere informasjon til sitt kunderegister. Brukers bedriftsregister lagres og oppdateres jevnlig, med mulighet for notifikasjoner på valgte parametere. Resultatet kan eksporteres i ulike formater, også maskinlesbare. en fullt integrert løsning mot kundens systemer kan settes opp. Applikasjonen har mulighet for både notifikasjoner og rapport uttrekk med informasjon knyttet til kundens eget register samt mulighet for hente ut informasjon på bedrifter relatert til dette register. Eksempler på dette kan være bedrifter i samme område, med samme næringskode eller lignende.
Prototype ferdigstilles og gjøres tilgjengelig på web. Produktet vil tilbys gratis til noen referanse kunder i oppstartsperioden.



Log in or sign up for Devpost to join the conversation.