Inspiration
Our teammates David and Nathan have been playing tennis for years. Tennis is a sport that the two could not imagine living without, and their passion for the sport shines through each part of the project. After our teammate Eshaan brought up the fact that tennis is commonly associated with luxury and often inaccessible to those who cannot afford to take private lessons, David and Nathan sought to find a solution in order to close the gap between money and their genuine love for the sport. Thus, RacquetReader was developed in order to make tennis something that everyone can enjoy.
What it does
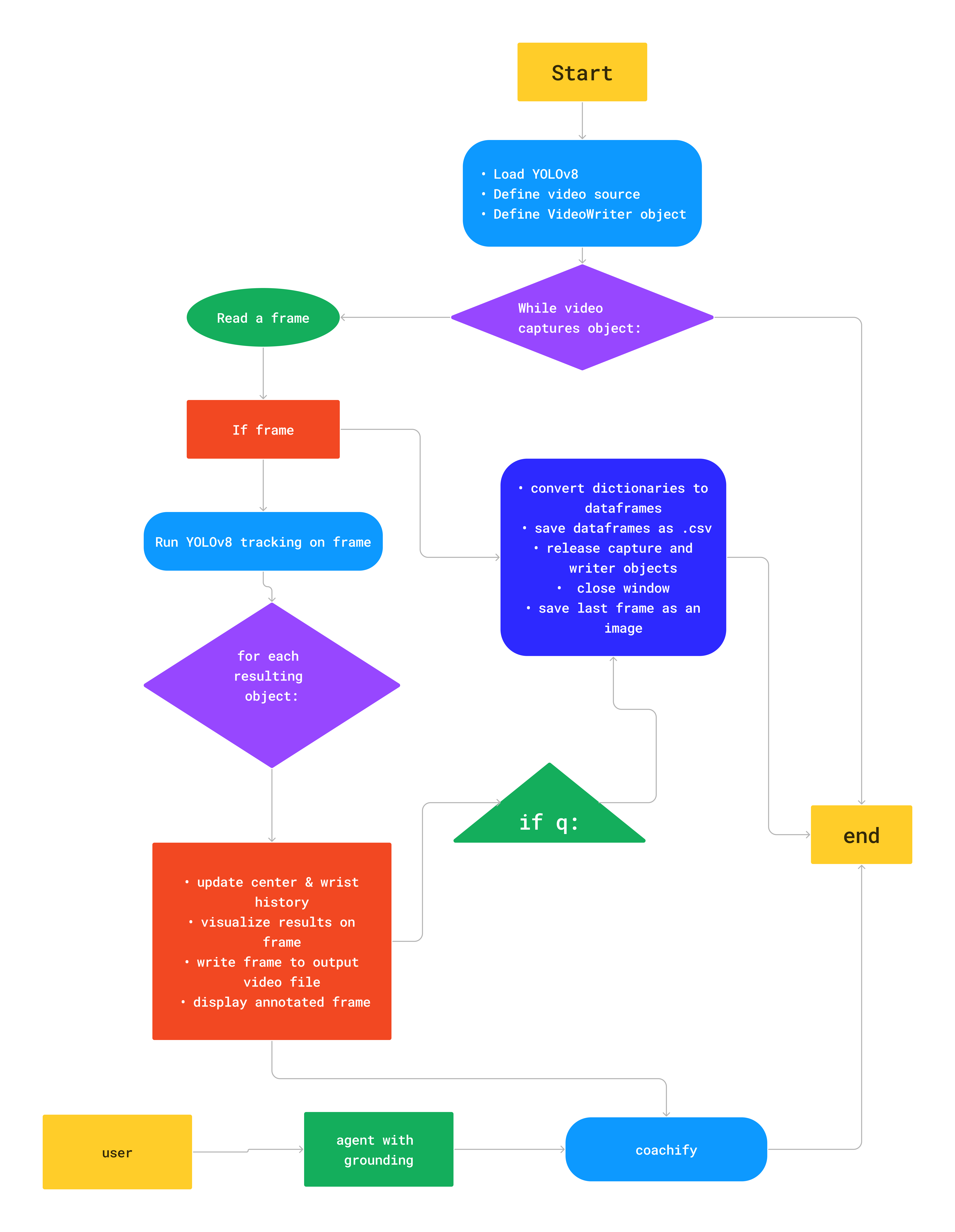
RacquetReader has been trained on video data from professional world famous tennis players in order to offer the best advice for our users. RacquetReader "reads" the user's movements during a game of tennis and provides live audible feedback in response. Not only is advice provided, the user can select one out of five famous tennis coaches to provide personalized critique in order to suit their training needs.
How we built it
The program is based around machine learning and artificial intelligence. We had a preliminary virtual meeting to get a vague idea of what the team wanted to do. The day of the hackathon, we broke into respective roles: front end, back end (computer vision, and natural language processing). The first day we worked on our respective areas, using git for version control. The second day we worked on APIs to tie everything together.
Challenges we ran into
The learning curve was steep and there were some features that had to be cut in order to save time and resources. Our ambition runs deeper than the time involved during a hackathon allows, but we won't let that stop us! Development will continue even after the event.
Accomplishments that we're proud of
Learning about the complexities of machine learning and AI have been rewarding in and of itself, and knowing that our creation could potentially introduce someone to a lifelong passion for sports or tennis is more than we could have ever dreamed of.
What we learned
We learned about the technical side of things, but we also learned a lot about working together as a team in order to accomplish a common goal. Both are necessary for good teamwork within a team.
What's next for RacquetReader
RacquetReader is perfect on its own but has the potential to be extended to other sports if invested in. Our next conquests could be something similar but with different sports, further spreading the joy of sports regardless of income.
Built With
- javascript
- langchain
- openai
- python
- yolov8
Log in or sign up for Devpost to join the conversation.