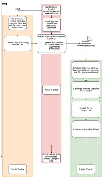
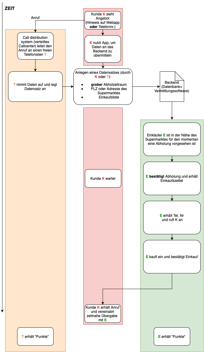
Es gibt tausende Menschen in Deutschland, die in Zeiten der Corona-Krise Hilfe anbieten - und tausende die Hilfe benötigen. Leider finden sich Helfer:innen und Hilfsbedürftige nur selten, beispielsweise für eine Unterstützung gefährdeter Risikogruppen beim täglichen Einkaufen. Hürden, wie eine fehlende Kenntnis bei der Nutzung des Internets, verhindern, dass das große Hilfportential in Deutschland ausgeschöpft werden kann. Bestehende Online-Hilfsangebote von Privatpersonen, wie auf wirhelfen.eu oder coronaport.net, werden von Hilfsbedürftigen, denen das Internet fremd ist, nicht gefunden. Das wollen wir mit Quarantino ändern!
Das altbewährte Medium Telefon soll in der Corona-Krise wieder modisch werden! Eine einfache Kommunikation übers Telefon ist Jedem in Deutschland möglich, egal welchen Alters oder in welcher Lebenslage. Quarantino will Personen ohne Internetzugang mit einer Telefonhotline mit Freiwilligen verbinden, die bei der Organisation von Hilfsangeboten helfen. Dabei soll die Lücke zwischen Hilfsbedürftigen und den Angeboten auf bestehenden Online-Helferplattformen geschlossen werden.


Log in or sign up for Devpost to join the conversation.