The Problem:-

For most everyday investors, navigating financial decisions is confusing and fragmented. Platforms are either overly technical, scattered across tools, or fail to provide actionable guidance. Without unified insights on performance, risks, and market signals, it's difficult to know whether your investments align with your goals.

Our Vision:-

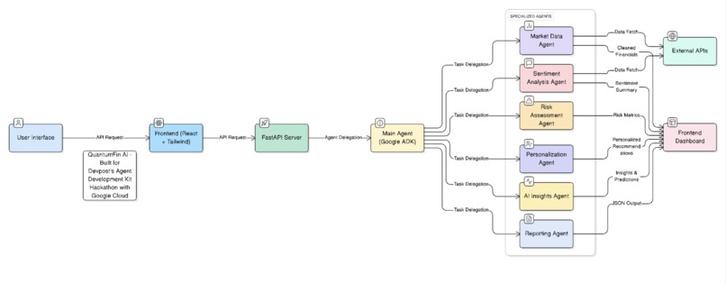
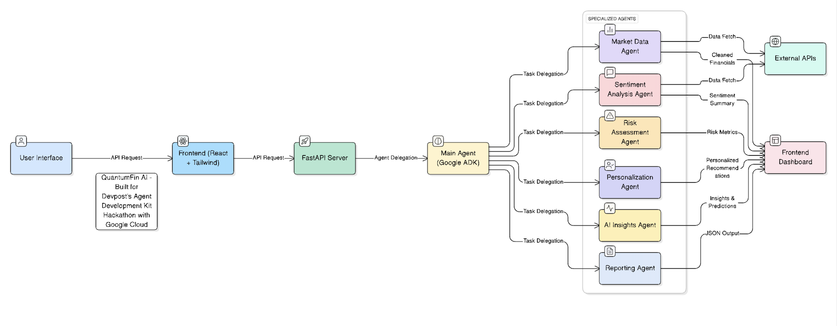
We set out to build a solution that feels like checking the weather but for our portfolio. QuantumFin AI simplifies investment management using a multi-agent AI system that automates market data tracking, sentiment analysis, risk profiling, and personalized recommendations. The goal: abstract away the complexity so users can focus on informed, confident decisions.

What Inspired Us:-

This project was born from frustration with disconnected finance dashboards and generic advice engines. We wanted to explore how orchestrated AI agents using Google’s Agent Development Kit could collaborate to offer cohesive insights across performance, risk, and news sentiment, all personalized for the user.

How We Built It:-

  1. Designed and implemented 6 specialized AI agents using Google's Agent Development Kit (ADK) in Python.

  2. Built and deployed a FastAPI backend orchestrating agent workflows, deployed on Google Cloud Run.

  3. Integrated third-party APIs:

  4. Alpha Vantage for stock prices (real-time + historical)

  5. NewsAPI for sentiment and recent event summaries

  6. Yahoo Finance / IEX Cloud as fallback sources

  7. Connected to a React + Tailwind frontend, powered by Chart.js to deliver a sleek, one-page visualization dashboard.

  8. Included robust CI/CD using GitHub + Cloud Build, with environment-managed API keys.

What We Learned:-

  1. Designing agent orchestration workflows using ADK for financial reasoning.

  2. Managing API rate limits via caching and fallbacks.

  3. Structuring multi-modal output for frontend rendering: charts, sentiment tags, risk levels, and recommendations.

  4. Balancing data engineering, UX, and explainability in a real-world app.

Challenges We Faced:-

  1. Alpha Vantage’s 25 requests/day limit created friction during live testing. We built in automatic fallback to Yahoo and IEX Cloud for resilience.

  2. Ensuring frontend-backend compatibility, especially with structured JSON responses from multiple agents.

  3. Maintaining a modular architecture while integrating real-time insights, sentiment trends, and recommendation logic.

  4. Fine-tuning the ‘Ask AI’ agent to support intelligent natural language queries without overfitting to prompts.

Built With

Share this project:

Updates

posted an update

As the backend lead, I orchestrated the entire multi-agent system in QuantumFin AI using Google’s Agent Development Kit (ADK). I built and deployed 6 AI agents on FastAPI and Google Cloud Run including market data, sentiment analysis, risk, recommendation, and reporting agents each communicating through clean RESTful APIs. I’m most proud of integrating complex external APIs like Alpha Vantage and NewsAPI, handling caching and rate-limiting gracefully, and designing structured JSON outputs that power a real-time frontend dashboard. Through this, I deepened my understanding of multi-agent coordination, cloud-native deployment, and API resilience all while transforming abstract financial data into actionable insight.

Log in or sign up for Devpost to join the conversation.