Inspiration
Despite its pervasive applications – from high-resolution medical imaging to intricate satellite analysis – classical methods, even optimized ones leveraging techniques like the Fast Fourier Transform (FFT), face fundamental scaling limitations.
What it does
Our project, "Quantum Leaps in Image Processing," demonstrates a quantum-inspired approach to two fundamental image processing tasks: denoising and edge detection.
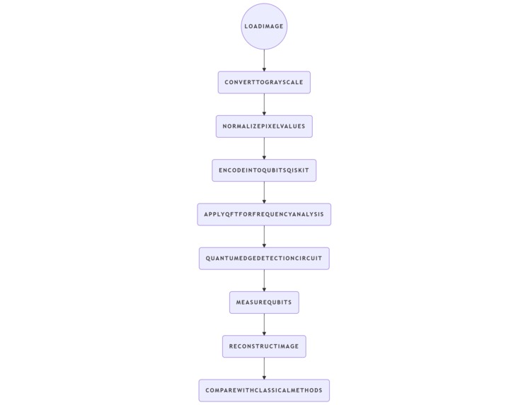
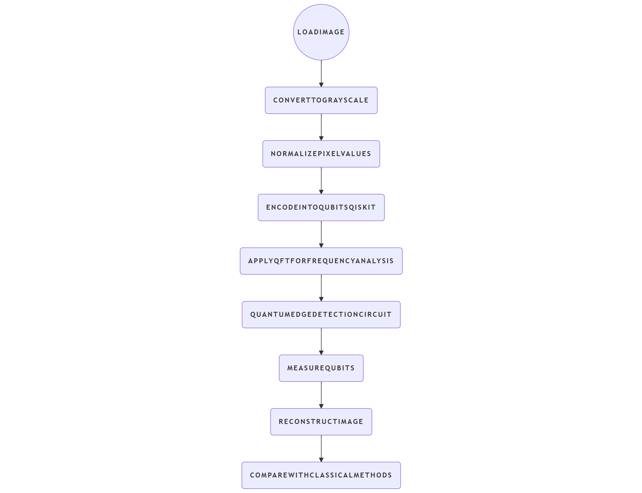
---> Denoising We aim to filter out noise from a corrupted image, enhancing clarity. --->Quantum Fourier Transform (QFT), to perform frequency-domain filtering. ---> For Edge DetectionWe identify prominent boundaries within an image. This involves designing a quantum circuit .
How we built it
We built our quantum-inspired solution using classical quantum simulators, primarily Qiskit.
Image Preprocessing Quantum Encoding - N×N image, this would involve a register of 2log 2N qubits Quantum Operation (QFT for Denoising) Quantum Operation (Edge Detection Circuit) - involve applying Hadamard gates to create superpositions, followed by controlled-NOT (CNOT) gates and controlled-Z (CZ) gates. Measurement and Reconstruction
from qiskit import QuantumCircuit
import numpy as np
def frqi_encode(image):
pixels = np.array(image).flatten()
norm_pixels = pixels / np.max(pixels)
n_qubits = int(np.ceil(np.log2(len(pixels))))
qc = QuantumCircuit(n_qubits + 1) # +1 for color qubit
# Add encoding gates (H, RY rotations) here
return qc
Tech stack -
- Programming Language - Python
- Framework - Qiskit
- Quantum Simulators - Qiskit's built-in simulators
- Libraries - Numpy for image data OpenCV for image loading
Challenges we ran into
Scalability of Simulations The most prominent challenge was the exponential computational cost. Quantum-Classical Interface Overhead Noise Modeling in Simulation
Accomplishments that we're proud of
Successful Demonstration: We successfully implemented and visually demonstrated a quantum-inspired algorithm for image denoising and laid the groundwork for edge detection. Conceptual Validation: Our project validates the theoretical advantages of QIP
What we learned
Quantum Advantage is Real, but Challenging The choice of quantum image representation Showcasing how encoding image information in superposition can lead to parallel processing capabilities
What's next for Quantum Image Processing (QIP) - The Vision
Scaling to Larger Images The immediate next step is to explore more resource-efficient quantum image models and algorithms that can scale to larger. Hybrid Classical-Quantum Approaches Investigating hybrid algorithms that combine the strengths of classical and quantum computing will be crucial

Log in or sign up for Devpost to join the conversation.