-
-
Screenshot of the create token page. Users can set the name of the index token, the symbol, and the percentages of each underlying asset
-
Testing the 1% per year fee that a creator can claim on hardhat using a fork of the Fantom Mainnet.
-
Issuing new tokens, underlying assets can be seen being transferred to the index contract
-
Testing the rebalance function. Underlying tokens are swapped on Spookyswap for a specified amount, and the ratio of each asset changes.
-
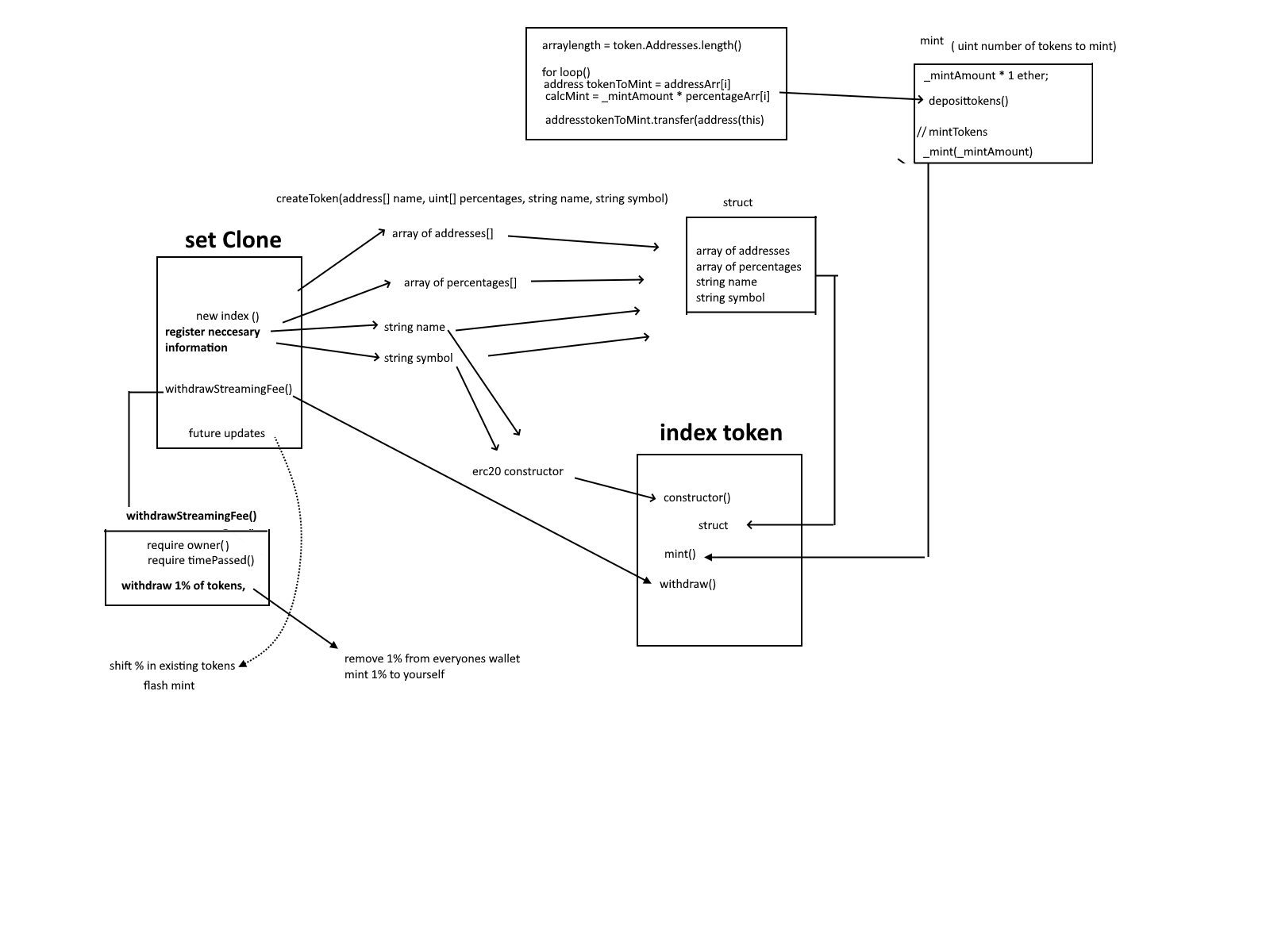
Early sketch of the Pumpkin Protocol.
🎃Pumpkin Index 🎃
What is an index token?
❓ An index token is like a basket that holds many different types of cryptocurrencies at once, allowing investors to invest in several cryptocurrencies through one token.
Inspiration
👻 Fantom network currently does not have any Index Tokens.
🧟 We took inspiration from TokenSets / Set Protocol and recreated it without any fees.
What it does
🎃 Lets users create & manage their own index tokens
🧙 Redeem index tokens for underlying assets
🧛♂️ Creators can collect a custom streaming fee from 0 to 1% per year
🍬 Others can buy these tokens on a decentralized exchange
🔪 Adjust/rebalance each portion of underlying tokens in an index token
How we built it
🕯️ Wrote the solidity smart contract from the ground up
✨ Integrated SpookySwap for token rebalancing
🧪 Tested by forking Fantom Mainnet using Hardhat
Challenges we ran into
🧮 Algorithms to transfer a streaming fee from all token holders to the creator
📐 Mathematics for how much to calculate % of underlying tokens
Accomplishments that we're proud of
🔮 Calculated necessary values to execute trades
⚰️ Successfully Rebasing tokens
👽 Integrating the Smart Contracts & Website together (a lot of trial and error)
What we learned
🧠 Learning more about solidity math
🌃 Learning about the Fantom Ecosystem
What's next for Pumpkin Index
🍂Gas optimization
🐺 Security Improvements
🧑 UX Improvements
Try it yourself!
Walkthrough
Built With
- hardhat
- javascript
- nextjs
- remix
- solidity


Log in or sign up for Devpost to join the conversation.