Inspiracja
Idziesz na imprezę elegancko odstrojony, chcesz sobie zamówić piwko i spotykasz kolejkę na 40 min...
What it does
Mówi Ci gdzie warto iść i pozwala uniknąć kolejek po piwo
How we built it
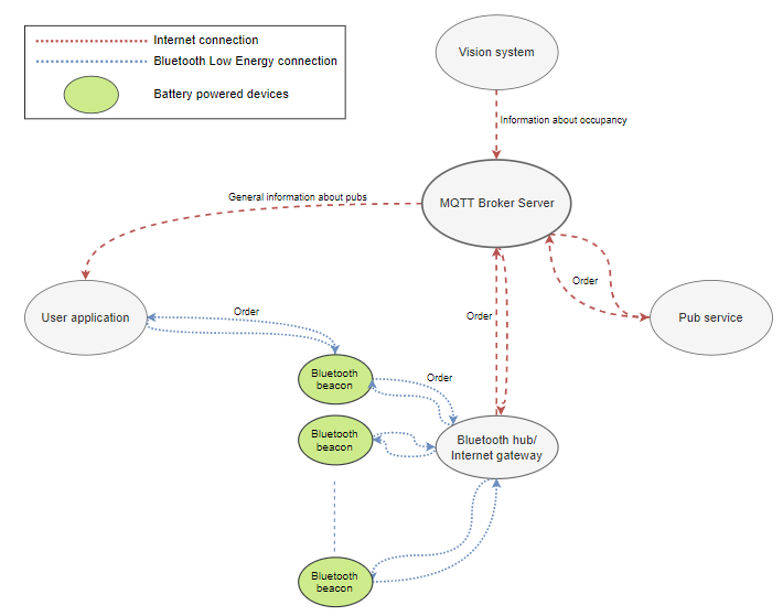
Rozwiązanie stworzyliśmy w zaledwie 24 godziny. w oparciu o rozwiązania internetu rzeczy czyli, min. deep-lerning, MQTT, BLE.
Challenges we ran into
Integracja wielu technologii zarówno z obszaru Embedded jak i rozwiązań wysokopoziomowych.
Accomplishments that we're proud of
Działa i faktycznie wierzymy że kiedyś może pomóc studentom.
What we learned
Pierwszy raz tworzyliśmy aplikacje na androida.
What's next for Pub Crawler
Płatności zbliżeniowe, globalizacja, rynki dalekowschodnie i kod, który jest testowany (zatrudnimy testera!!)
Log in or sign up for Devpost to join the conversation.