Inspiration
A low-cost detector
What it does
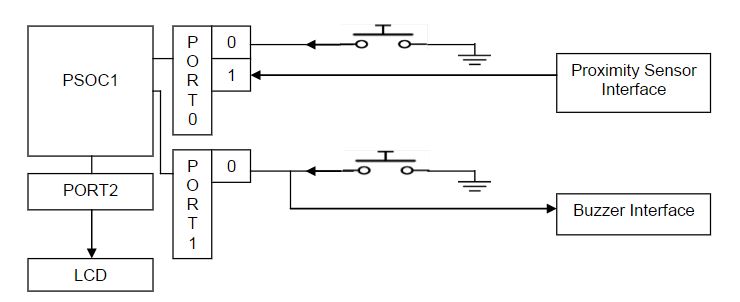
A proximity detector/counter which triggers an alarm upon reaching a preset number of detected/counted presence
How I built it
Challenges I ran into
Accomplishments that I'm proud of
What I learned
What's next for PSOC APP: PROXIMITY DETECTOR/COUNTER
Built With
- psoc
Log in or sign up for Devpost to join the conversation.