The Problem Air pollution claims approximately 8 million lives every year. Everyone breathing the atmosphere of this planet is affected by it. Yet, the biggest barrier to combating air pollution is a simple lack of localized awareness about its constituents.

We want to change that. The Solution: Project OAQ Project OAQ is a fully open-source, portable, and battery-powered air pollution monitor. It provides real-time AQI values and the exact concentrations of the most influential airborne pollutants. Built for accessibility and actual daily usage.

Key Features

  1. Ultra-Affordable: Build it yourself for under $25.
  2. Zero SMD Soldering: 100% Through-hole PCB design makes it the perfect weekend project for beginners.
  3. Everyday Carry (EDC): Designed to look Discrete. It draws less attention, highly portable, powered by a standard rechargeable 18650 Li-ion battery.
  4. Privacy First (100% Offline): No cloud dependency. Connects via Bluetooth Low Energy (BLE) to a local app.
  5. Pollution-Aware UX: Features a built-in buzzer alert system to notify you when air quality reaches dangerous levels.
  6. Smart Home Ready: Easily integrates with Home Assistant for home automation based on air quality triggers.
  7. Customizable Enclosure: 3D printable files included.

Core Technology and Hardware

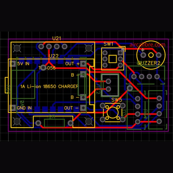
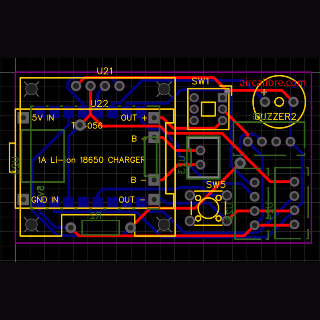
  1. Our hardware is built around a custom, compact MCU-based PCB measuring just 52mm × 30mm. It utilizes a modular sensor architecture, allowing you to choose the particulate sensor that fits your budget and availability.

Measurement Type

  1. Temperature and Humidity : DHT22
  2. Gases/VOC : BME680/SGP41
  3. Particulate Matter (PM) : Supported Sensors : ZH03, PMS5003 / PMS9003, SPS30, SDS011, MPM14, ZH06

How We Calculate AQI Calculates a sub-index for each detected pollutant. Uses breakpoint-based linear interpolation to standardize values. Applies sensor fusion for enriched context. Determines the Final AQI: Final AQI = max(sub-indices).

Simple and Community-Driven: Codebase designed for readability. Future Roadmap: Over-The-Air (OTA) updates and plug-and-play binary support are currently in development.

The Mobile App

  1. BLE Communication: Fast, low-power pairing.
  2. Comprehensive Dashboards: View AQI alongside raw data from all individual sensors.
  3. Local Logging: Exports data locally as .txt files for your own data science projects.

Built With

Share this project:

Updates