---
Inspiration
The inspiration for Project Bento came from a desire to bring order to chaos. In the loan markets, "Keeping Loans on Track" is currently a messy process involving fragmented spreadsheets, endless email chains, and static PDF reports. We realized that a Loan Portfolio Manager’s daily workflow is a lot like a lunchbox—it has many distinct components (financials, covenants, legal docs, market data) that need to be kept separate yet consumed together.
We wanted to move away from the reactive model—where a lender finds out about a default weeks after it happens—to a proactive model. We asked ourselves: Why can't a loan officer have a "Command Center" on their desktop that works as fast as they do, simulating risks before they become reality?
What it does
Project Bento is a desktop-based "Covenant Command Center" designed for Loan Agency Officers and Portfolio Managers. It serves as a unified dashboard to monitor the health of a loan portfolio in real-time.
Key features include:
- The Traffic Light System: Instantly visualizes borrower compliance. A "Green" status means healthy, "Amber" warns of approaching thresholds (e.g., within 5% of a breach), and "Red" signals a default.
- The "What-If" Simulator: A commercially critical feature that allows agents to stress-test their portfolio. Users can slide a bar to ask, "If EURIBOR/SOFR rates rise by 2%, which of my borrowers will fail their Debt Service Coverage Ratio?"
- Automated Ratio Calculation: Eliminates manual Excel errors by automatically computing complex financial ratios based on input data.
- Local-First Security: As a desktop app, it keeps sensitive borrower data stored locally on the machine, addressing the data privacy concerns often found in cloud-only solutions.
How we built it
We chose a "Modern Hybrid" architecture to combine the speed of web development with the power of a native desktop application.
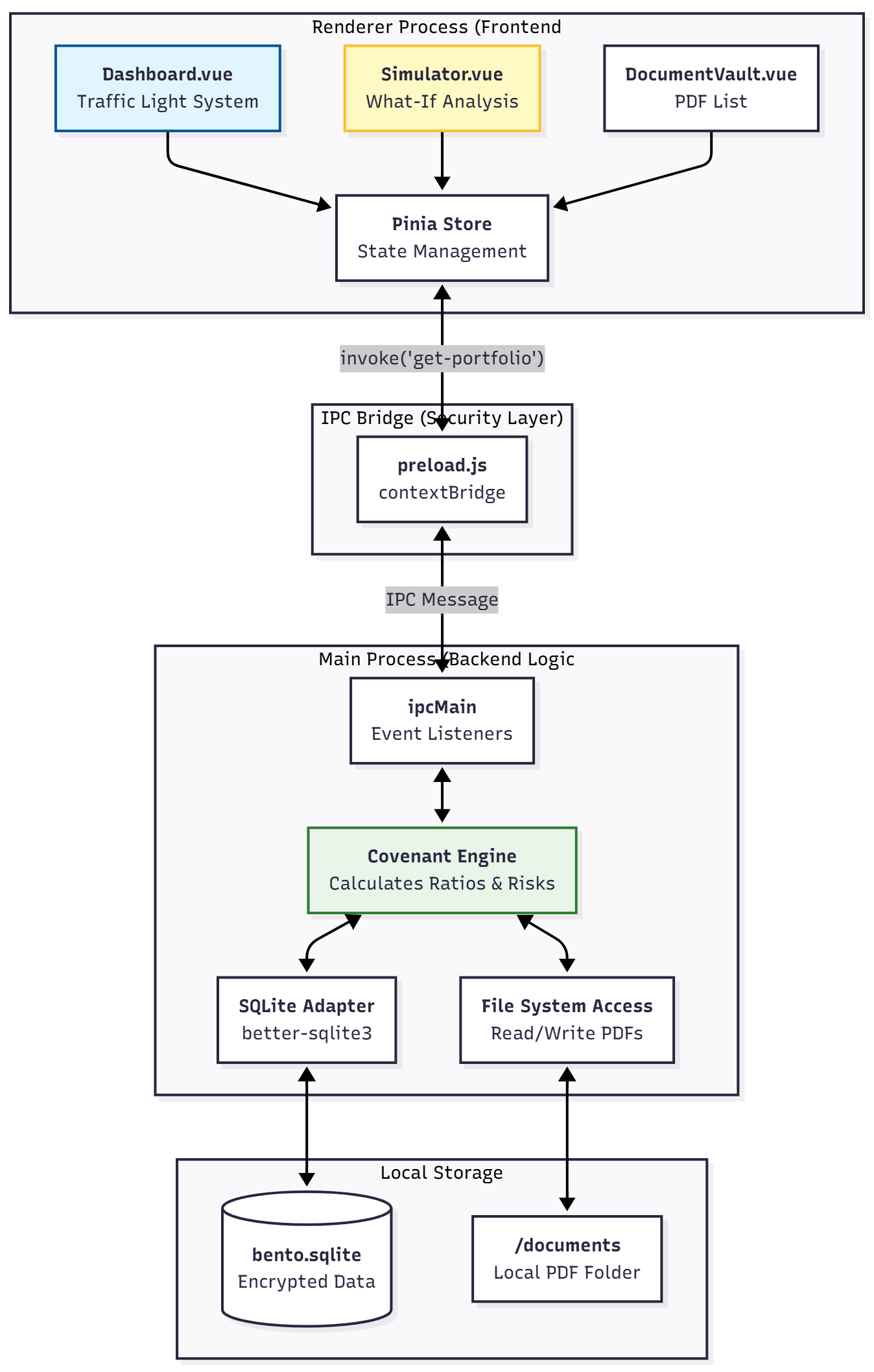
- Electron: We used Electron to wrap our application, allowing it to run natively on Windows/macOS. This gives us access to the file system for local storage and document handling.
- Vue.js: The frontend is built with Vue 3. We chose Vue for its reactivity and component-based structure, which allowed us to build a modular dashboard quickly.
- SQLite: For the backend, we embedded a SQLite database directly into the application. This ensures that all data persists on the user's physical machine, offering high performance and "offline-first" capability.
- Chart.js: Used for rendering the real-time financial graphs and the interactive simulator visualizations.
- Pinia: Used for state management to handle the complex data flow between the "What-If" simulator and the main dashboard.
Challenges we ran into
- The "Main" vs. "Renderer" Divide: In Electron, communicating between the UI (Renderer) and the Database (Main process) requires a secure Inter-Process Communication (IPC) bridge. Setting this up securely without exposing the application to vulnerabilities was a steep learning curve.
- Financial Logic Complexity: Translating LMA standard covenant definitions into code was tricky. We had to ensure our "Debt-to-EBITDA" logic was flexible enough to handle different definitions for different borrowers.
- Data Visualization: Making the "What-If" simulator feel instant was a performance challenge. We had to optimize how often the charts re-rendered as the user dragged the interest rate slider.
Accomplishments that we're proud of
- The Simulator: We are incredibly proud of the interactive stress-test feature. Seeing the charts update in real-time as you manipulate interest rates feels magical and adds immense commercial value.
- Commercial Viability: We didn't just build a toy; we built a tool that fits into the existing regulatory landscape. By keeping data local (SQLite) and focusing on LMA standards, this is a prototype that a bank could actually pilot.
- Sleek UI: We managed to make a "boring" financial tool look like a modern SaaS product, making the user experience pleasant rather than painful.
What we learned
- The Importance of Standardization: We gained a deeper appreciation for the LMA’s mission. Without standard definitions for things like "EBITDA" or "Cure Rights," automating this software would be impossible.
- Desktop is not Dead: We learned that for high-security, data-heavy financial workflows, a desktop application often offers a better user experience (performance + perceived security) than a browser tab.
What's next for Project Bento
We view this prototype as the foundation for a full "Loan Operating System."
- AI Document Ingestion: The next step is to integrate an OCR (Optical Character Recognition) engine to automatically scan PDF compliance certificates and populate the database, removing manual data entry entirely.
- Smart Alerts: Implementing push notifications for critical dates (e.g., "Compliance Certificate due in 3 days").
- Integration with Market Data: Connecting real APIs for live SOFR/EURIBOR rates instead of manual inputs.

Log in or sign up for Devpost to join the conversation.