🚀 Inspiration
A week before one of my dream job interviews, I remember sitting in front of my laptop, staring at a list of common interview questions and rehearsing answers out loud, second guessing every word. I asked my friends to take my mock interview, but they were either busy or unsure how to give proper feedback. Their support was kind, but I knew it wasn’t enough.
Later, when I spoke with other university students, I realized I wasn’t alone. Almost everyone relied on friends or random YouTube videos, or worse, paid websites that charged ridiculous amounts just to simulate an interview. It struck me how something as basic as practicing interviews had become either inaccessible or ineffective.
That frustration sparked an idea: what if anyone, anywhere, could get real, unbiased, and intelligent feedback without depending on others or spending money?
I began researching how to solve this problem in a way that would not cost users anything. That’s when I came across the Google Chrome Built-in AI Challenge 2025 and its support for on-device AI using the Gemini Nano Writer API.
That's how PrepMate was born: a personal, on-device AI interview coach that provides real-time, unbiased, and intelligent feedback, available 24/7.
🤖 What it does
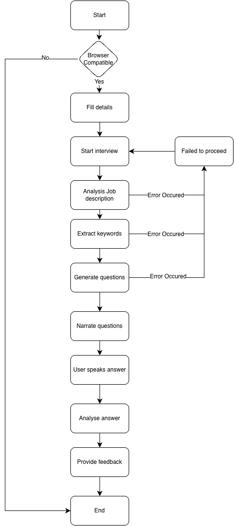
- The candidate enters their name, selects the number of questions (1–15), interview difficulty level, and provides a job description.
- Once the interview starts:
- The Google Chrome Writer API validates the job description.
- It extracts relevant keywords from the input to generate job role specific questions.
- The Web Speech API narrates each question aloud, simulating a real interviewer.
- The user responds each question one by one using their microphone.
- The response is transcribed in real time and analyzed by on-device AI, which provides instant feedback on:
- Clarity
- Structure
- Relevance
- Clarity
🛠️ How I built it
- Frontend: ReactJS + Vite, JavaScript, TypeScript, HTML5, CSS3
- AI Generation: Google Chrome Writer API via Chrome’s built-in
Writerinterface - Voice Interaction: Web Speech API (SpeechSynthesis and SpeechRecognition)
- Feedback Loop: Natural language prompts crafted to evaluate depth, clarity, and relevance
- Hosting: Netlify
- Analytics: Firebase
🧩 Challenges I ran into
- The Writer API is an experimental feature, so I had to learn how to leverage the Gemini Nano Writer API in-browser.
- Understanding and enabling Chrome Origin Trials on a live deployment.
- Designing effective prompt structures to ensure contextual, high-quality questions and feedback.
- Handling microphone permissions and ensuring cross-browser compatibility for speech APIs.
🏆 Accomplishments that I’m proud of
- Built a fully functional MVP that delivers realistic mock interviews.
- Enabled on-device AI processing with no backend or external inference APIs.
- Achieved natural voice interaction using browser-native features.
- Successfully implemented Chrome's experimental Writer API in production via origin trials.
📚 What I learned
- Working with experimental web APIs and origin trial tokens.
- Crafting better prompt engineering strategies for real-time AI interactions.
- Using browser-based tools for speech recognition and text-to-speech.
- Delivering private, performant, and useful AI features entirely on-device.
🔮 What's next for PrepMate
- Add real-time transcript editing and response summarization.
- Implement response scoring and analytics dashboards for user progress tracking.
Built With
- ai
- chrome
- firebase
- javascript
- netlify
- react
- speech-to-text
- text-to-speech
- typescript
- writerapi



Log in or sign up for Devpost to join the conversation.