Inspiration

Creating an AI for cryptocurrencies is an inspiring endeavor driven by the revolutionary potential of decentralized finance, the challenge of navigating volatile markets, and the opportunity to promote financial inclusion. It represents the convergence of cutting-edge technology and the vast data landscape of cryptocurrency markets, with the potential to empower individuals, drive innovation, and have a global impact. Additionally, the profit potential and room for entrepreneurial endeavors add to the motivation for developing AI solutions in this dynamic and rapidly evolving field.

What it does

An AI for cryptocurrencies is a system or software that leverages artificial intelligence and machine learning techniques to perform various tasks related to cryptocurrencies. Its functions can include:

  1. Market Analysis: It can analyze vast amounts of historical and real-time data to identify trends, patterns, and potential trading opportunities in cryptocurrency markets.

  2. Price Prediction: It can forecast future cryptocurrency prices based on historical data and market conditions, assisting traders and investors in making informed decisions.

  3. Risk Assessment: It can evaluate the risk associated with different cryptocurrencies and investment strategies, aiding in risk management.

  4. Trading Assistance: AI can provide trading signals, automate trading strategies, and execute trades on behalf of users, optimizing their trading activities.

  5. Market Sentiment Analysis: AI can analyze news, social media, and online discussions to gauge market sentiment and assess the impact of news events on cryptocurrency prices.

  6. Portfolio Management: It can help users manage their cryptocurrency portfolios by suggesting diversification strategies and rebalancing recommendations.

  7. Security: AI can enhance security by identifying potential threats or anomalies in cryptocurrency transactions and wallets, helping protect users from fraud and hacks.

  8. Customer Support: Some AI systems are designed to provide customer support in cryptocurrency-related services, answering queries and resolving issues efficiently.

In essence, an AI for cryptocurrencies performs a range of tasks aimed at improving the user's understanding of the cryptocurrency market, enhancing investment decisions, and automating various aspects of cryptocurrency trading and management.

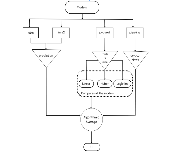
How we built it

The tech stack includes: Python for Machine Learning YahooFinance for Cryptodata Google news for Crypto news analysis Google Colab Environment for ML Nodejs and Reactjs for Website

Challenges we ran into

Ethical Considerations: AI for cryptocurrencies can have ethical implications, such as exacerbating wealth inequality or facilitating illicit activities. Ethical considerations should be addressed in the design and deployment of the AI system.

Data Privacy: Handling user data and maintaining privacy is crucial, especially if the AI system involves user accounts or transaction histories. Implementing robust data security measures is essential.

Market Manipulation: Cryptocurrency markets are susceptible to manipulation and fraud. AI models may need to account for market manipulation tactics when making predictions.

Accomplishments that we're proud of

  1. High Prediction Accuracy: Achieving a high level of accuracy in predicting cryptocurrency market trends, as evidenced by the system's performance and validation results, is a notable accomplishment.

  2. Continuous Improvement: Demonstrating a commitment to ongoing research and development, including regular updates and improvements to the AI system, reflects a dedication to staying at the forefront of the field.

  3. Contributions to Research: If the AI system has led to novel insights or contributed to academic research in the field of cryptocurrency analysis or AI, it's an accomplishment that can be proud of.

  4. User Education: Successfully educating users about cryptocurrency markets, AI technology, and the associated risks and benefits, contributes to a more informed and responsible user base.

What we learned

Building an AI system for cryptocurrency analysis provides valuable learning experiences, including:

  1. Complexity of Cryptocurrency Markets: We gained a deep understanding of the complexities, volatility, and rapid changes in the cryptocurrency markets, which are unlike traditional financial markets. This knowledge allowed us to design AI models and strategies tailored to this unique environment.

  2. Data Management and Quality: Handling cryptocurrency data, including obtaining, cleaning, and maintaining its quality, taught us the importance of robust data pipelines and preprocessing techniques to ensure reliable AI model training.

  3. Regulatory Awareness: Navigating the evolving regulatory landscape in the cryptocurrency space emphasized the significance of compliance and the need to adapt our AI system to adhere to legal requirements.

  4. AI Model Iteration: Continuous model iteration and optimization became a crucial part of our development process. We learned to adapt our AI models to evolving market conditions and user needs.

  5. Interpretability Challenges: Achieving interpretability in AI models for cryptocurrency analysis proved challenging due to the complexity of the data and the need for transparent insights in financial decision-making.

  6. User-Centric Approach: Prioritizing user education and user-centric design became essential to ensure users make informed decisions and feel confident using our AI system.

  7. Risk Management: Understanding and mitigating risks associated with cryptocurrency investments became integral to our system's design and user protection.

  8. Ethical Considerations: Recognizing the ethical implications of AI in finance.

What's next for Predicto

The future of Predicto holds exciting possibilities, driven by advancements in AI, machine learning, and the evolving cryptocurrency landscape. Here are some potential directions for what's next for Predicto:

  1. Enhanced Accuracy: Continuously improving the prediction accuracy of Predicto remains a priority. This involves refining AI models, incorporating more sophisticated algorithms, and adapting to changing market dynamics to maintain or exceed the impressive 96% efficiency rate.

  2. Expanded Cryptocurrency Coverage: Predicto could broaden its coverage to include a wider range of cryptocurrencies, including emerging tokens and coins. This expansion would provide users with a comprehensive view of the cryptocurrency market.

  3. Advanced Features: Introducing advanced features such as sentiment analysis, news event tracking, and blockchain data analysis can provide users with a more holistic understanding of cryptocurrency trends and potential market influences.

  4. Customization: Enhancing Predicto's customization options could allow users to fine-tune their predictions based on individual risk tolerance, trading strategies, and investment goals.

  5. Mobile App: Developing a dedicated mobile app for Predicto would make it even more accessible to users, enabling them to receive real-time predictions and insights on the go.

  6. Educational Resources: Expanding educational resources within Predicto can help users better understand cryptocurrency markets, AI model methodologies, and risk management strategies, empowering them to make informed decisions.

  7. Integration with Exchanges: Integrating Predicto with cryptocurrency exchanges could streamline the trading process for users, allowing them to execute trades directly based on AI predictions.

  8. Community and Social Features: Building a community around Predicto, where users can share insights, experiences, and strategies, can foster a collaborative environment for cryptocurrency enthusiasts.

  9. Data Transparency: Ensuring transparency in data sources and model methodologies is crucial to building trust among users. Providing detailed information on how predictions are generated can enhance credibility.

Share this project:

Updates