Pravaah - Devpost Submission

Project Title

Pravaah: Multi-Agent Patient Journey Orchestrator

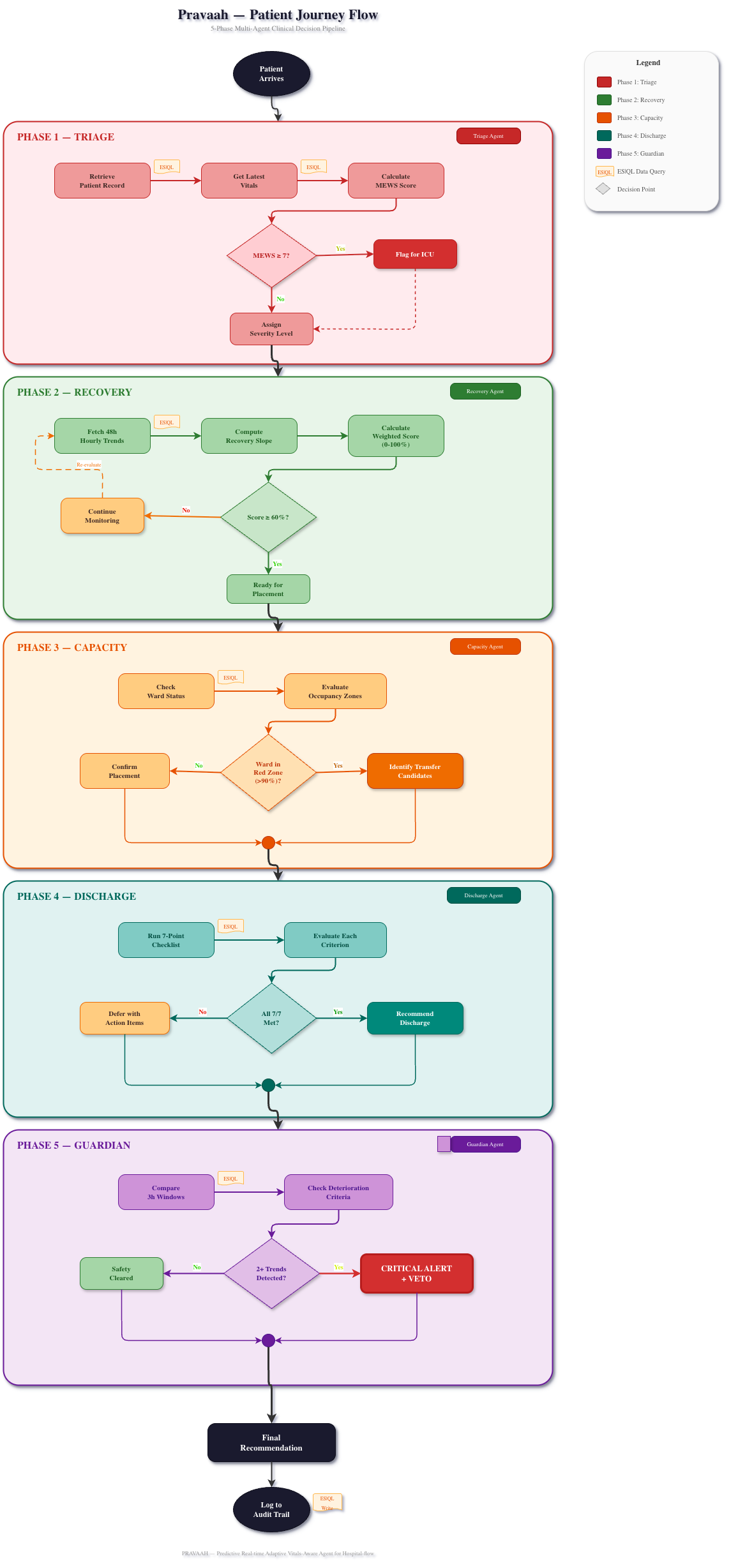
Architecture

Tagline (one line)

6 AI agents that never sleep, never forget, and never miss a deteriorating patient — powered entirely by Elasticsearch.


Inspiration

At 3 AM in a busy hospital ward, a nurse checks on Lakshmi, a 62-year-old asthma patient. Oxygen saturation: 93%. "A bit low for her, but she has asthma," the nurse notes. Respiratory rate: 20. "Upper normal." She moves on to the next patient.

What the nurse can't see — what no human can see in a single snapshot — is that 3 hours ago, Lakshmi's O2 was 96% and her respiratory rate was 16. The trend is invisible in the moment but unmistakable in the data: this patient is deteriorating.

Every year, thousands of patients experience "failure to rescue" — preventable deaths where warning signs existed in the data but weren't caught in time.

We built Pravaah because we believe AI agents shouldn't just answer questions. They should watch, analyze, and protect — even when no one asks them to.


What It Does

Pravaah (Sanskrit: प्रवाह, "flow") orchestrates 6 specialist AI agents that collaborate to manage the entire patient journey through a hospital — from emergency triage to safe discharge:

The Agents

🔴 Triage Agent — Assesses emergency patients using the clinically-validated MEWS (Modified Early Warning Score) methodology. Scores 5 vital parameters on a 0-3 scale and recommends severity classification and ward placement.

📈 Recovery Trend Agent — Analyzes 48 hours of vital sign trends to compute a Weighted Recovery Score (0-100%). Doesn't just say "getting better" — quantifies exactly how much, across 6 weighted parameters.

🏥 Capacity Agent — Real-time hospital bed management with zone-based protocols (Red/Yellow/Green). Monitors nurse-to-patient ratios, ventilator availability, and recommends optimal placement or transfers.

📋 Discharge Decision Agent — The most conservative agent. Uses a strict 7-point checklist where ALL criteria must pass. When in doubt, it does NOT discharge. Patient safety over bed availability, always.

🛡️ Guardian Safety AgentThe star of the system. Compares 3-hour vital sign windows to detect deterioration trends that look normal in isolation. Has unilateral veto power over all discharge decisions. The last line of defense.

🎯 Pravaah Orchestrator — The master coordinator. Runs all 5 phases (triage → recovery → capacity → discharge → safety) for comprehensive patient assessments in a single conversation.

The "Wow Moment"

Patient PAT-008's O2 drops from 96% to 91% over 4 hours. Her respiratory rate climbs from 16 to 22. No single reading triggers an alarm. But the Guardian Agent's 3-hour window comparison catches it immediately:

🚨 CRITICAL ALERT: 2 deterioration trends detected. O2 saturation declining -3.4%. Respiratory rate increasing +4.3/min. VETO any pending discharge. Immediate physician review required.


How We Built It

100% Elastic Stack

Every component runs on Elasticsearch products — no external databases, no separate ML models, no third-party orchestration frameworks.

Data Layer:

  • Time Series Data Stream (TSDS) for 1,360 vital sign readings at 15-minute intervals — optimized for temporal queries
  • 4 regular indices for patients, hospital capacity, agent decisions (audit trail), and discharge plans
  • ES|QL as the universal query language — 13 analytical queries power all agent decisions

Agent Layer:

  • Kibana Agent Builder hosts all 6 agents with custom instructions and platform tools
  • Each agent has embedded ES|QL queries in its instructions — it knows exactly what data to fetch and how to analyze it
  • platform.core.execute_esql is the primary tool — agents write and execute queries in real-time

Visualization:

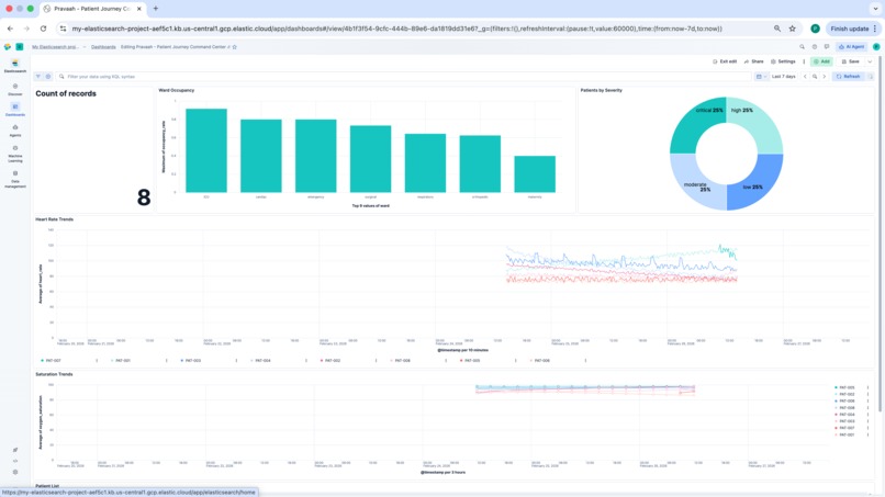
  • Kibana Dashboard as the command center — ward occupancy bars, severity donuts, vital sign trend lines, patient tables

Technical Highlights

  1. 3-Hour Window Comparison — The Guardian's core innovation. Uses ES|QL's CASE() function to split 6 hours of data into "prior" and "recent" windows, then compares averages to detect trends.

  2. Weighted Recovery Score — A composite metric combining 6 vital parameters with clinically-informed weights (O2 Sat at 25%, Heart Rate at 20%, etc.) into a single 0-100% score.

  3. MEWS Implementation — A clinically-validated scoring system translated into agent reasoning, giving structured emergency assessments in seconds.

  4. Conservative Discharge Protocol — All 7 criteria must pass. The system is deliberately designed to err on the side of keeping patients rather than releasing them prematurely.

  5. Audit Trail — Every agent decision is logged to the agent-decisions index with timestamp, reasoning, confidence score, and review status.


Challenges We Ran Into

  1. TSDS Write Constraints — Data streams require create op_type (not index) and have a look-back time window. We needed to configure index.look_back_time: 72h to seed our 48-hour historical data.

  2. Agent Builder Tool Model — We initially designed 17 custom tools before discovering that Agent Builder uses built-in platform tools. We pivoted to embedding ES|QL queries directly in agent instructions, which actually resulted in a cleaner, more maintainable design.

  3. Balancing Sensitivity vs. Specificity — The Guardian Agent's deterioration thresholds needed careful tuning. Too sensitive = alert fatigue. Too relaxed = missed deteriorations. We landed on clinically-informed thresholds (e.g., >2% O2 drop, >10 bpm HR increase).


Accomplishments We're Proud Of

  • The Guardian catches what humans miss — PAT-008's subtle deterioration is invisible in any single vitals check but immediately obvious to the Guardian's window comparison
  • 6 agents, 1 conversation — The Orchestrator can run a complete 5-phase assessment in a single chat interaction
  • Clinically grounded — MEWS scoring, nurse-to-patient ratios, and the 7-point discharge checklist are all based on real clinical frameworks
  • Full audit trail — Every decision is logged with reasoning and confidence, enabling accountability and review
  • Pure Elastic Stack — No external dependencies beyond Elasticsearch and Kibana

What We Learned

  • ES|QL is powerful for real-time clinical analytics — Window comparisons, hourly bucketing, and multi-metric aggregations all work naturally in ES|QL
  • TSDS is perfect for medical telemetry — Sub-second queries across 1,360 readings with automatic time-based optimization
  • Agent Builder enables rapid prototyping — From concept to working multi-agent system in a single hackathon sprint
  • The best AI systems are opinionated — The Guardian's veto power and the Discharge agent's conservatism are deliberate design choices, not bugs

What's Next

  1. Real-time ingestion — Connect to actual hospital monitoring systems (HL7/FHIR) for live vital sign streaming
  2. More agents — Pharmacy interaction checker, lab result interpreter, family notification agent
  3. Machine learning integration — Train anomaly detection models on the TSDS data for even earlier deterioration detection
  4. Multi-hospital support — Federated agent system across hospital networks
  5. Regulatory compliance — HIPAA-compliant deployment with role-based access to agent interactions

Built With

  • Elasticsearch 8.11
  • Kibana Agent Builder
  • ES|QL
  • Time Series Data Streams (TSDS)
  • Kibana Dashboards
  • Python 3.x
  • Rich (CLI framework)

Links


Team

Preetham S — Solo developer Built with assistance from Claude (Anthropic) for code generation and documentation.

Built With

Share this project:

Updates