Inspiration
PodFi, a decentralized podcasting platform on the introducing tokenized rewards.
What it does
PodFi, a decentralized podcasting platform that addresses creators challenges by introducing tokenized rewards, a decentralized ad marketplace, and community-driven governance. It empowers creators, engages listeners, and revolutionizes podcast monetization through blockchain innovation.
Problems In the current podcast ecosystem, content creators face challenges in monetizing their work efficiently, while audiences lack direct avenues to engage with and benefit from the content they consume. Existing platforms may not provide a transparent and decentralized solution for creators to maximize earnings and audiences to actively participate in the success of their favorite podcasts.
Solution statement
Our solution revolutionizes the podcasting industry by offering creators a transparent and decentralized platform where they can seamlessly monetize their content. Through innovative blockchain technology, creators can directly engage with their audience, while audiences are incentivized to actively participate in the success of their favorite podcasts.
How it works Our platform seamlessly integrates blockchain technology to empower podcast creators and audiences alike. Creators upload their content, and users engage with it, triggering a decentralized reward system. Through this engagement, creators earn tokens, fostering a direct and transparent revenue stream. Simultaneously, the audience is incentivized to actively participate in the content by earning tokens through their engagement. This symbiotic relationship between creators and audiences not only revolutionizes the monetization model but also establishes a community-driven ecosystem for the podcasting industry
Goals: Empower creators with fair compensation. Enhance listener engagement and loyalty. Foster community-driven decision-making. Establish a decentralized and transparent ad marketplace. Provide a dynamic and immersive podcasting experience.
Benefits: Fair compensation for creators. Enhanced listener engagement and loyalty. Transparent and decentralized ad marketplace. Community-driven decision-making. Immersive podcast experiences. Cross-platform interactions through social
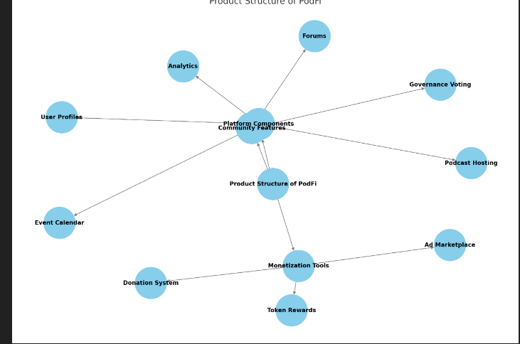
The PodFi Contract is an innovative solution designed to transform the world of podcasting. It leverages blockchain technology to reward listeners and create a decentralized marketplace for advertisements. Below are the key features that make PodFi Contract stand out:
Tokenized Listener Rewards: Listeners can earn tokens as a reward for their engagement, bringing a new dimension to podcast monetization. Decentralized Ad Marketplace: A transparent platform where advertisers and podcasters can connect and transact without intermediaries. Integration with Particle Network: Seamless decentralized identity and wallet management for a secure and user-friendly experience. Real-Time Analytics with Chainlink Oracles: Leverage the power of oracles to obtain accurate and real-time podcast performance data. Exclusive Content through NFT Collectibles: Offer unique content to your audience by implementing NFTs as collectibles or access passes. Community-Driven Governance: Empower your community with a voice in the platform's development and decision-making process. Interactive Features: Engage your audience with interactive tokenized polls and dynamic ad smart contracts. PodToken Staking: Allow listeners to stake their tokens, earning rewards and participating in the ecosystem's growth. Augmented Reality Podcast Experiences: Take podcasting to the next level with immersive AR features. SocialFi Integration: Expand your reach by integrating with social media platforms, fostering a cross-platform community. Deployed Contract Address: 0x4efe6df3497A20c85b8fD5AC7105D61078EAC955 // https://testnet.bscscan.com/address/0x4efe6df3497A20c85b8fD5AC7105D61078EAC955#code
How we built it
cross-Chain NFTs with Chainlink CCIP
PodFi is forward-thinking, not just within the podcasting sphere but also in the broader blockchain ecosystem. By incorporating Chainlink's Cross-Chain Interoperability Protocol (CCIP), PodFi enables the seamless transfer of NFTs across different blockchain networks, enhancing the value and accessibility of your exclusive content.
Chainlink Oracle: Chainlink Oracles are used to fetch off-chain data and bring it onto the blockchain. In your podcast platform, you might use Chainlink Oracles to verify external data such as podcast statistics (e.g., number of plays, listener demographics) or to fetch data for payments and subscriptions. Chainlink CCIP (Cross-Chain Interoperability Protocol): CCIP allows for seamless interoperability between different blockchains. On your platform, CCIP could be used to facilitate interactions between different blockchain networks, enabling users to interact with your platform regardless of the blockchain they use. For example, users on Ethereum could interact with podcasts or make transactions on a BEP-20 based smart contract on Binance Smart Chain. Chainlink Functions: Chainlink Functions allow for custom logic and complex computations to be executed off-chain and then bring the results on-chain. Your platform might use Chainlink Functions to handle complex subscription models, dynamic pricing, or other business logic that requires more computational power than what is feasible on-chain.
Lxly Bridge: Utilized for data integration and seamless connectivity between various podcast-related services and platforms.
Lens: Employed for advanced analytics and personalized content recommendations, enhancing user engagement and retention.
How the BEP-20 Smart Contract Works BEP-20 is a token standard on the Binance Smart Chain (BSC), similar to ERC-20 on Ethereum. It defines how tokens can be transferred, approved, and managed within smart contracts. Here's a breakdown of how it works in your platform: Token Creation: You might have created a BEP-20 token to represent a currency or utility token within your podcast platform. Users could use these tokens to pay for premium content, tip podcasters, or participate in platform governance. Transactions: BEP-20 tokens facilitate transactions between users and podcasters. When a user pays for a subscription or donates to a podcaster, the BEP-20 token is transferred from the user's wallet to the podcaster's wallet. Smart Contract Functions: Your smart contracts likely include functions for transferring tokens (transfer), approving tokens for spending (approve), and checking balances (balanceOf). These functions ensure that token transactions are secure and transparent.
Challenges we ran into
Interoperability Issues: Ensuring seamless interaction between different blockchains can be complex. Handling cross-chain transactions and maintaining consistent user experiences across different networks likely required significant effort and troubleshooting. Oracle Data Reliability: Relying on external data sources can introduce vulnerabilities. Ensuring that the data fetched by Chainlink Oracles is reliable and secure would have been critical, as inaccurate data could lead to incorrect transactions or business logic execution. Smart Contract Security: Smart contracts, once deployed, are immutable. Ensuring the BEP-20 smart contracts were free of bugs and vulnerabilities before deployment would have been crucial to prevent potential exploits and loss of funds.
Accomplishments that we're proud of
Importance of Testing: Thoroughly testing smart contracts and Oracle integrations before deploying them to the mainnet is essential. This includes both unit testing and integration testing to ensure all components work together as expected.
Security Best Practices: Implementing security best practices, such as using well-audited libraries, conducting code audits, and following the principle of least privilege, is vital to safeguard the platform and user funds.
Value of Interoperability: The ability to interact across different blockchains can significantly enhance the user experience and expand your platform's reach. Leveraging tools like Chainlink CCIP can streamline this process, but it's essential to understand and address the complexities involved.
Community and Ecosystem Support: Leveraging the support and resources available within the Chainlink and Binance Smart Chain communities can be invaluable. These communities can provide insights, tools, and best practices that can help overcome challenges and improve your platform.
What we learned
By integrating Chainlink and BEP-20 smart contracts, you have created a robust and versatile podcast platform. Despite the challenges, these technologies provide a powerful foundation for secure, decentralized, and scalable applications
What's next for podfi
creating other features like podcast liqudity pool, future trading podcast audio token bridge
Built With
- chainlink
- mangodb
- react
Log in or sign up for Devpost to join the conversation.