Our story short
Im Rahmen des #wirvsvirus Hackathon der Bundesregierung Deutschland werden mutige und innovative Ideen gesucht, die der Gesellschaft dabei helfen, jetzt solidarisch zu sein und gestärkt aus der aktuellen schwierigen Situation durch Covid-19 hervorzugehen.
Unter der Challenge „Analoge Unterstützung: Wie können Personen (bes. SeniorInnen) ohne Internet-Zugang betreut und unterstützt werden?“ hat es sich das Team von PodcastPhone zur Aufgabe gemacht, digitale Inhalte wie Podcasts via Telefon zu der älteren Bevölkerung & Menschen in Isolation oder Quarantäne ohne Internetzugang zu bringen.
Mit #podcastphone entsteht ein öffentlicher Informationsdienst, der einen analogen Zugang zu digitalen Inhalten ermöglicht. Unser Ziel ist es, tagesaktuelle digitale und regionale Formate auf der Tonspur unter einer öffentlichen kostenlosen Telefonnummer anzubieten. In einem weiteren Schritt soll der Dienst die Verbindung von Menschen untereinander ermöglichen und sogar die Möglichkeit eines Gesprächs mit einem Seelsorger oder Pfarrer anbieten.
Dadurch soll nicht nur eine Brücke zwischen der digitalen Medienwelt und analogen Kommunikationsmitteln geschlagen werden, sondern auch die Möglichkeit entstehen, sich der Gesellschaft wieder näher zu fühlen.
Die Informationsbreite des Internets ist in Zukunft nur noch einen Anruf entfernt. Mit PodcastPhone.
Vision (what inspired us)
18% der Menschen in Deutschland sind älter als 65 Jahre (Quelle: Statista). Für viele von ihnen ist das Internet ein kompliziertes Medium, das sie meist nicht ohne Hilfe navigieren können. Neuigkeiten werden in der Regel aber zunächst digital verteilt, bevor sie bei den traditionellen Medien ankommen. Ältere Generationen, die häufiger ohne Internetverbindung leben oder diese nicht für sich als Informationsquelle nutzen können, erleben dadurch einen gesellschaftlichen Nachteil und werden abgehängt. Durch die soziale Isolierung gegen die Verbreitung des Coronaviruses entsteht gerade bei unseren älteren Mitbürgern ein Informationsdefizit zu aktuellen Ereignissen.
Dieser Herausforderung möchten wir mit einem analogen Zugriff auf aktuelle, regionale Nachrichten und Informationen aus der digitalen Welt entgegentreten und über das Telefon ein Gefühl der sozialen Nähe vermitteln. Mit seiner einfachen Anwendung per Telefon erlaubt #PodcastPhone die Verbindung zwischen der digitalen Medienwelt und analogen Kommunikationsmitteln und löst die Schere der Informationsarmut auf.
Umsetzung
Wir als Team von PodcastPhone haben uns gefragt, wie man möglichst viele Menschen mit aktuellen und regionalen Informationen erreichen kann, die keinen Zugang zum Internet haben oder diesen nicht für sich als Informationsquelle nutzen können. Unser Anspruch war es von Anfang an, dass wir in wenigen, unkomplizierten Schritten den analogen Zugriff auf digitale Inhalte ermöglichen. Für die Realisierung unserer Lösung haben wir zuerst ein Szenario und eine Stakeholderanalyse basierend auf einen typischen Use Case entwickelt und daraufhin ein Konzept erstellt.
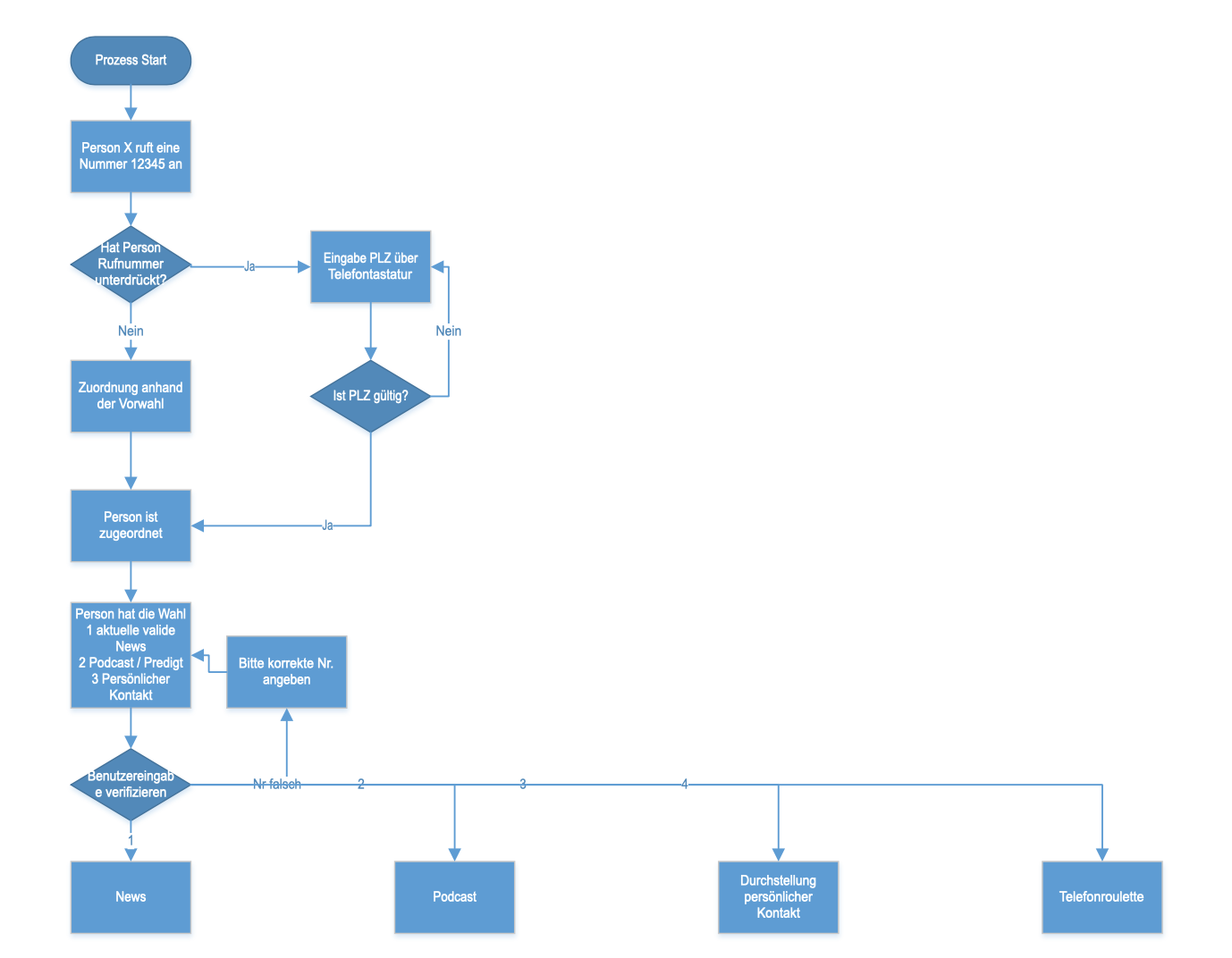
Szenario:

Stakeholderanalyse:

Konzept:

Architektur:

Das Frontend unserer Lösung ist ein Telefonmenü, welches über AWS Amazon Connect realisiert wurde. Dieser Service ist unter einer kostenlosen 0800er-Rufnummer erreichbar und bietet die einfache Möglichkeit an, ein interaktives Telefonmenü zu erstellen. Da es sich um ein rein akustisches Medium handelt, ist die Gestaltung eines Benutzerinterfaces eine große Herausforderung. Um die Entwicklung zu beschleunigen und dynamisch zu bleiben, setzen wir daher auf einen “Text-to-Speech” Service (AWS Polly), der aus geschriebenen Ansagen Audiodateien generiert. Wählt ein Benutzer aus, dass er Inhalte konsumieren möchte (z.B. aktuelle Nachrichten), werden diese Eingaben von AWS Amazon Connect an AWS Lambda weitergeleitet, um sie dort weiterverarbeiten zu können.

AWS Lambda sendet bei entsprechender Auswahl des Nutzers einen Request zusammen mit der Telefonnummer an das Backend. Um möglichst aktuelle Daten von den Informationsquellen zu beziehen und dabei flexibel zu bleiben, wurde ein Backend-Server auf Basis von node.js und Express implementiert. Ein zusätzlicher Vorteil dieser Lösung ist auch, dass das Frontend somit weitestgehend austauschbar ist und verschiedenste Systeme an unsere Dienste angeschlossen werden können. Der Node-Server ermittelt zuerst anhand einer Datenbank mit knapp 20.000 Einträgen anhand der Vorwahl die Region des Nutzers, damit vorrangig regionale Nachrichten ausgespielt werden können. Ist die Region ermittelt, wird ein regionaler Nachrichten-Anbieter ausgewählt (z.B. NDR, SWR, RBB, …). Als eine Fallback-Lösung sind in der Version 1.0 die aktuellen Heute-Nachrichten des ZDF hinterlegt, so dass der Nutzer immer ein Ergebnis erhält. Diese Nachrichten werden an AWS Lambda zurückgespielt, von Amazon Connect über AWS Polly wieder von Text in Sprache konvertiert und letztendlich an den Benutzer ausgegeben.
Das Abrufen von Podcasts soll in Version 2.0 über eine ähnliche Lösung funktionieren, um auch hier möglichst regionale Inhalt verwenden zu können. Allerdings gibt es noch technische Einschränkungen durch AWS, so dass hier aktuell statische Inhalte (für alle Anrufer gleich) hinterlegt sind.
Datenflow:

Learnt Lessons
People are everything! Wir haben sehr schnell gelernt, dass es weniger Worte bedarf, wenn man ein motiviertes, engagiertes Team hat, das am selben Strang zieht auch wenn man sich nicht kennt. So konnten wir in 24 Stunden ein funktionierendes MVP unseres Informationsdienstes live stellen. Und: Schlafen und regelmäßiges Essen werden völlig überbewertet ;)
Herausforderungen
Projektmanagement: Ein Team von 10 fremden, interdisziplinären aber motivierten Machern zu koordinieren ist hart, aber nicht unmöglich. Die zahlreichen collaboration Tools vereinfachen die Zusammenarbeit ungemein - man muss sich nur auf eins einigen. Hier war die Vielzahl der Tools und das Finden der besten Lösung eine Herausforderung, jedoch nicht die Zusammenarbeit selbst.
Technische Umsetzung: Durch eine Limitierung für Uploads (max. 50MB) bei AWS mussten wir die Qualität unserer Streams runterschrauben und mussten uns bei der Auswahl von Inhalten auf kleinere Dateien und kürzere Streams beschränken. Zudem gestaltete es sich schwierig, Mp3-Dateien einzubinden, weshalb wir auf sperrige Wav-Dateien ausweichen mussten. Langfristig bedarf es einer Lösung, die größere Uploads ermöglicht, um Inhalte unabhängig von Größe und Dauer bereitstellen zu können.
Zugriff auf kostenpflichtige Ressourcen: Für unser MVP konnten wir auf kostenfreie Lösungen zugreifen, die es uns erlaubt haben, ein laufendes Produkt zu erarbeiten (z.B. limitierte Postleitzahl- und Vorwahldateien für die Lokalisierung der Anrufer). Insbesondere durch das von Amazon AWS zur Verfügung gestellte Guthaben konnten wir die AWS-Dienste kostneutral nutzen. Für ein langfristig stabiles Produkt sind Ressourcen notwendig (z.B. vollständige, kostenpflichte Liste der deutschen PLZ und Vorwahlen der Deutschen Post oder Telekom), die wir im Rahmen des Hackathon nicht aufwenden konnten. Wir haben uns hier schon mit potenziellen Sponsoren & Partnern ausgetauscht, die uns hierbei unterstützen würden.
Gesellschaftlicher Mehrwert
Oma Maria wohnt alleine und ist über die Entwicklungen der Corona-Krise stark verunsichert. Was heißt es für sie, wenn wir plötzlich „Abstand“ halten sollen? Nach den Nachrichten im Fernsehen schaut sie aus dem Fenster und fragt sich, wie ihr Ort sich jetzt entwickelt: kann sie morgen noch die Lebensmittel einkaufen, oder die Blumen für den Balkon? Sie geht vor die Tür, trifft ihren jungen Nachbarn Jonas, der sie aufklärt, was es für den Ort und sie bedeutet.
In diesem Szenario zeigt sich, dass SeniorInnen oft auf analoge Kommunikation angewiesen sind und sich gerade in diesen Krisenzeiten nicht ausreichend informiert fühlen. Im Rahmen der „WirVsVirus“ Initiative, unter der Herausforderung „Analoge Unterstützung: Wie können Personen (bes. SeniorInnen) ohne Internet-Zugang betreut und unterstützt werden?“ hat es sich das Team von PodcastPhone zur Aufgabe gemacht, digitale Inhalte wie Podcasts via Telefon zu der älteren Bevölkerung & Menschen in Isolation oder Quarantäne ohne Internetzugang zu bringen.
Mit #podcastphone entsteht ein öffentlicher, auf Open Source-basierter Informationsdienst, der einen analogen Zugang zu digitalen Inhalten ermöglicht. Unser Ziel ist es, tagesaktuelle digitale und regionale Formate auf der Tonspur unter einer öffentlichen kostenlosen Telefonnummer anzubieten. In einem weiteren Schritt soll der Dienst die Verbindung von Menschen untereinander ermöglichen und sogar die Möglichkeit eines Gesprächs mit einem Seelsorger oder Pfarrer anbieten. Dadurch soll nicht nur eine Brücke zwischen der digitalen Medienwelt und analogen Kommunikationsmitteln geschlagen werden, sondern auch die Möglichkeit entstehen, sich der Gesellschaft wieder näher zu fühlen.
Wir sind dankbar, mit unserem interdisziplinären Team durch #podcastphone einen gesellschaftlichen Mehrwert leisten zu dürfen.
Innovationskraft
Unser Motto „Mit #podcastphone ist die Informationsbreite des Internets in Zukunft nur noch einen Anruft entfernt“ fasst unseren Innovationsanspruch zusammen. Wir entwickeln einen hybriden Ansatz, der mehrere Use Cases abbilden kann, um den Schritt von der digitalen Welt in die analoge Welt für unsere SeniorInnen zu gestalten. Unser podcastphone ist sowohl Information Provider, d.h. wichtige regionale aber auch überregionale Informationen werden bereitgestellt, aber es ist auch eine Schnittstelle für die Vermittlung von hilfreichen Kontakten, wie z.B. der Seelsorge. Darüber hinaus soll unser Prototyp die einfache Verbindung von Menschen ermöglichen, wie es in einem Café oder am Zeitungskiosk in der Vergangenheit geschehen ist. Dadurch können Menschen in Isolation oder Quarantäne sich austauschen. Für die Benutzung unserer Lösung benötigt es auch keine Lernkurve: unser Anspruch ist es, die Technologie hinter einer Telefonnummer zu verstecken. Dadurch muss der Endnutzer nur noch das Telefon bedienen können. Wir hoffen somit, nicht nur SeniorInnen mit unserer Lösung zu unterstützen, sondern auch sichteingeschränkte Personen. Des Weiteren sichern wir mit unserer Lösung auch eine hohe und vertrauenswürdige Informationsqualität, da wir ausschließlich Quellen aus dem öffentlich-rechtlichen Bereich und von Behörden in die Lösung aufnehmen. Wir wirken daher dem Phänomenen der FakeNews entdecken, das immer wieder beim Konsum digitaler Medien auftreten kann.
Skalierbarkeit
Unser Prototype #podcastphone ermöglicht Skalierbarkeit gleich auf mehreren Ebenen: a) in der Entwicklung und b) Erweiterung von Use Cases. In der Entwicklung haben wir insbesondere darauf gesetzt, modular zu arbeiten, d.h. die Kerntechnologie wie z.B. AWS könnte ausgetauscht werden. In der Erweiterung der Use Cases können einfach weitere Anwendungen hinzugefügt werden, wie z.B. das Wetter, um beispielsweise zu sehen, ob die Tomaten im Garten genügend Licht bekommen. Man könnte auch eine Anwendung für das Abspielen von Witzen hinzufügen, um den Anrufer in dieser außergewöhnlichen Zeit aufzumuntern. Diese Skalierbarkeit wird es uns auch ermöglichen, etwaige andere Projekte aus dem Hackathon (v.a. aus der Herausforderung „analoge Kommunikation“) zu integrieren oder unsere Lösung an bestehende anknüpfen zu können. Wir sind daher überzeugt, dass unsere Lösung eine hohe Skalierbarkeit erfüllt.
Fortschritt während des Hackathon
Auf die Frage, ob wir ein Konzept oder schon einen Prototyp erarbeiten wollen, antwortete unser Team am ersten Hackathon-Tag unisono „einen Prototypen“! Unser Ziel war es somit, direkt eine Lösung anhand unseres Konzeptes zu implementieren. Mit großer Dynamik haben wir die ersten Meilensteine bereits am ersten Hackathon-Tag erledigen können: 20:04 Uhr Idee, 20:05 Uhr Start der Diskussion, 20:19 Uhr Refactoring Ideen, 20:40 unser eigener Projektkanal, 21:16 unsere Produktidee ist fertig inklusive Flowchart (Konzept), 23:15 bekommen wir hochkarätige Unterstützung von der Telekom, Microsoft und dem ZDF und um 00:01 ist die unsere Landing Page angelegt. Mit weiterer Unterstützung der ARD am Samstag, sowie von Designern und AWS-Experten, haben wir bereits unseren ersten Prototyp am Vormittag erstellt. Probleme wurden am Samstag aus dem Weg geräumt, aber natürlich stehen wir noch immer vor Herausforderungen. Wir hoffen auf die Unterstützung der Sponsoren und Partner, unseren Prototypen auch nach dem Hackathon in ein finales Produkt zu überführen, um den Menschen in dieser Krisensituation schnellstmöglich helfen zu können.
Verständlichkeit der Lösung
Unser interdisziplinäres Team hat es uns ermöglicht, zu verstehen, wie eine allgemein verständliche Lösung dargestellt werden kann. Unser Haupt-Fokus sind die Endnutzer, die SeniorInnen. Um Ihnen zu helfen, haben wir uns weder in technischen Details verstrickt, noch blieben wir an der Oberfläche, um unsere Idee zu als Produkt voranzubringen. Wir haben unsere Lösung auf unterschiedlichen Kanälen präsentiert (siehe Abschnitt "try it out") und den Github Code selbstverständlich dokumentiert. Wir hoffen, dass dieser Anspruch auch in der Darstellung unserer Projektdokumentation zu sehen ist.








Log in or sign up for Devpost to join the conversation.