Inspiration
Remember Grantland? Man, what a great website. Anyway, Ben Lindbergh once wrote an article there on transaction trees that caught our eye. To make the article Ben had to go through every player rostered on every team and follow back their transaction history on Baseball Reference. In his words, "it was hell."
We wanted to automate it!
What it does
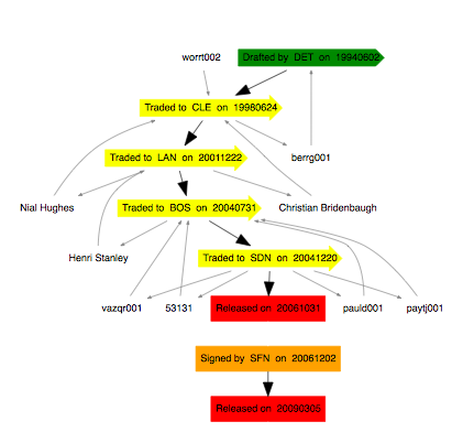
Right now our program will take in a Retrosheet player ID and output an image showing the player's transaction history. Every trade, signing, release- it's all in there.
How we built it
We take in Retrosheet's transaction data and use R to produce a flow chart.
Accomplishments that we're proud of
So we have two years of combined experience in R. We're pretty proud we built anything!
What we learned
It is incredibly difficult to make R built-in flowchart packages look pretty. Everything's easier in Python.
What's next for Player History Vis
We're in the process of transferring our program onto a webapp using RShiny. We also want to get closer to Ben's original purpose of transaction trees and follow a team's roster spot history rather than the player.
Built With
- diagrammedr
- r
- rshiny
Log in or sign up for Devpost to join the conversation.