Inspiration

As the financial applications gain momentum in the Ethereum Blockchain space, we believe that the natural next step to sustain this momentum is to build more complex financial instruments that will enable people to use all the different tricks that they can use on the fiat market. One such widely popular trick is shorting and there is currently a lack of efficient shorting protocols in the space. This is what inspired us to build Planck.

What it does

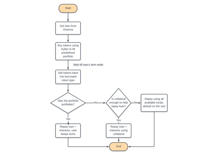
Planck is a powerful decentralized financial instrument for short-selling Ether and ERC-20 tokens. It is powered by Dharma Protocol and Kyber Network.

  • Short ANY token: Planck can be used to short Ether and any ERC-20 token supported by Kyber Network.

  • Sell into a custom portfolio: Rather than short-selling into USD or DAI, Planck allows you to short-sell directly into a custom portfolio of Ether and ERC-20 tokens. Short one asset & long others in one go!

  • Creditor insurance: All actions in Planck are handled through a smart contract, and the loaned money never touches the debtor (Planck's user) 's hands, so the loan's creditor can have minimal concern about the debtor defaulting.

  • Leverage: Since the chance of the debtor defaulting is minimal, it is reasonable for creditors to offer loans requiring collateral less than the loan amount, giving Planck users huge leveraging potential.

  • Access to Dharma's network: Planck has access to Dharma's open debt network to find creditors to pair up with Planck's users. This means Planck is quite future-proof.

How we built it

Planck is built on top of the Dharma Protocol and Kyber Network. Planck uses Dharma's loaning mechanism to enable its shorting protocol and Kyber's liquidity to invest in the debtor's portfolio and to pay back the creditor by liquidating the debtor's portfolio.

Challenges we ran into

This is the first time we are building on the Dharma protocol. So, we had plenty of questions about what it can do and how to build using it. However, the Dharma team at ETHSF helped us figure it out. Thank you Dharma team!

Accomplishments that we're proud of

This is one of the first shorting mechanisms built on top of Dharma and Kyber.

What we learned

We learned how to build on top of the Dharma protocol and learned a ton of shorting protocols and mechanisms when we did research on how to implement Planck.

What's next for Planck

In Planck, a debtor's long positions can be used a part of the collateral reducing the total amount if own collateral the debtor has to put up. This is not currently implemented in Planck and but this is a necessary feature we will build in the
future. Another feature we can build of top of Planck is to allow the packaging of different loans and sell them as assets to other people.

Built With

Share this project:

Updates