Inspiration

With two members of the team growing up on a farm, the subjects of the environment and human services both stood out to us. We wanted to develop a way for the environment to be monitored as well as provide a service to anyone using our project, whether commercial or personal. Plants and the soil used in said plant's life stood out to us as we examined the available sensors provided for this project. We thought of the water intake and watering cycles of plants to keep them healthy and how it can be hard for individuals to find time to water their plants when life gets in the way such as trips or work that can leave plants withering away. Our project was a way for struggling individuals to possibly have a small personal food source with a vegetable garden or for a larger scale commercial farm to have automatic systems in place to cover a large area of land.

What it does/How we built it

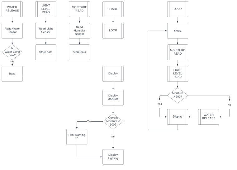
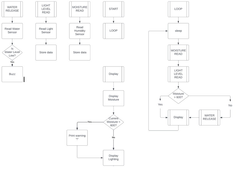
An ELEGOO MEGA2560 R3-based personal plant protection system. The device collects data useful to your plant's health, mainly soil humidity and light intensity. The device uses the collected data to rebalance moisture levels in the soil, by calculating the volume of water needed to bring the soil back to proper humidity levels. The device then takes this calculation and then calculates by using a vertical water tank the amount of time needed to release water to match the volume of the water tank to the volume of water needed. The device does this by reading the current information about the water tank including the height and calculating the volumetric flow rate of the water leaving the tank. If the device senses the water level for automatic hydration is running low it will notify the user via audio signaling to refill the water source.

Challenges we ran into

  • Volumetric Flow calculations
  • Timing for Servo based on Volume Calculations
  • Arduino coding

Accomplishments that we're proud of

  • Active Moisture, Light level reading
  • More precise Water volume requirements based on current moisture levels.
  • More precise Water hydration volume based on current dimensions of water tank. - Use of Bernoulli's equation to accurately calculate the volumetric flow rate from the tank to then calculate the time open for the servo motor to deliver the required amount of volume of water.
  • Automatic precise watering system for scientific applications for agriculture sustainability research.

What's next for Personal Plant Protection

The higher precision of measured soil moisture, required volume of water, volumetric flow rate, and readings give this system use in an efficient environment for the growth and development of agriculture to help sustainability researchers automatically keep crops at moisture levels with higher precision. This increase in benefit towards agricultural sustainability research will benefit society as a whole. This product is intended for both personal and commercial use.

Built With

Share this project:

Updates