Inspiration
The inspiration for Personal Chef AI came from the everyday challenges people face when cooking at home—wasted ingredients, last-minute takeout, and the overwhelming task of meal planning. The food industry pushes us to buy more without teaching us how to maximize what we already have. We envisioned a solution that empowers users to make the most of their existing ingredients, reduces food waste, and simplifies the cooking process. The goal was to democratize the luxury of a personal chef through AI, making meal preparation stress-free, accessible, and sustainable for everyone.
What it does
Personal Chef AI is an AI-powered kitchen assistant that helps users reduce food waste and simplify cooking. It works by identifying ingredients available in the user’s fridge through a simple photo, recommending personalized recipes from a database of over 100,000 dishes, and providing step-by-step voice guidance with dynamic ingredient substitutions. The AI adapts to user preferences, dietary restrictions, and budget constraints, learning over time to offer increasingly tailored suggestions.
How we built it
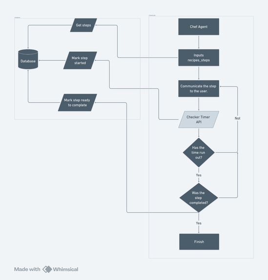
We built Personal Chef AI by combining a variety of cutting-edge technologies.
Ingredient Detection: We used computer vision and OCR (Optical Character Recognition) to analyze fridge photos and identify ingredients. Personalized Recipe Recommendations: Leveraging semantic search and embeddings, we matched user-provided meal descriptions with recipes from a large database (over 100,000 dishes). The system also takes into account dietary needs and budget constraints. Voice Guidance: We integrated ElevenLabs for TTS (Text-to-Speech) to provide step-by-step voice guidance and smart timers. Back-end & Database: Supabase powered the database management, while PGVector allowed us to store precomputed semantic embeddings for fast, similarity-based recipe searches. User Interaction: Lovable was used to build the front-end, creating a seamless, user-friendly interface for recipe recommendations and voice interactions.
Challenges we ran into
Ingredient Detection Accuracy: The biggest challenge was ensuring that the computer vision and OCR systems correctly identified ingredients from fridge photos, especially with different lighting and image quality. Semantic Search Performance: With a large recipe database and the need for real-time, personalized suggestions, optimizing the semantic search to deliver relevant results while maintaining speed and accuracy was a challenge. Personalization and Learning: Building an adaptive system that learns user preferences over time required fine-tuning the AI to understand dietary habits, tastes, and budgetary constraints, ensuring relevant and accurate recipe suggestions. Integration of Multiple Technologies: Integrating computer vision, semantic search, voice guidance, and dynamic ingredient substitutions into one seamless experience was complex but ultimately rewarding.
Accomplishments that we're proud of
Successful Ingredient Identification: We built a robust system for detecting and categorizing ingredients based on user-uploaded photos, overcoming challenges related to image quality and accuracy. Personalized Recipe Engine: The semantic search and personalized recommendations engine works effectively, offering tailored meal suggestions based on user preferences and available ingredients. Interactive Cooking Assistance: The integration of voice guidance and ingredient substitutions makes the cooking experience hands-free and adaptable, which we are particularly proud of. Continuous Learning System: The AI’s ability to evolve with the user, offering more relevant recipe suggestions based on past interactions, is a significant achievement.
What we learned
Importance of Data Quality: High-quality, accurate data (both in terms of ingredients and recipes) is crucial for delivering meaningful and relevant recommendations. User Experience Matters: Even with sophisticated AI, the user interface and experience play a huge role in the success of the product. Seamless integration of voice guidance and real-time recipe adjustments greatly enhances the cooking process. Adaptation Takes Time: Building an AI system that learns over time requires continuous iteration and real-world testing to refine its recommendations. Scalability Challenges: As we plan to scale the system to handle more users and recipes, we learned the importance of optimizing our backend architecture for performance and scalability.
What's next for Personal Chef: A DoorDash-Killer Agent
We envision Personal Chef AI becoming a go-to solution for anyone looking to cook smarter and reduce food waste. The next steps include:
Expanding Recipe Database: Adding more recipes to further enhance the variety of suggestions and accommodating a wider range of dietary needs. Improved AI Learning: Enhancing the system's ability to personalize suggestions based on individual preferences, evolving dietary habits, and local ingredient availability. Integration with Grocery Services: Partnering with grocery delivery services like DoorDash or local supermarkets to offer ingredient delivery, further simplifying the cooking process. Scaling and Refining: Optimizing the system for scalability to handle more users, recipes, and interactions, ensuring a smooth experience for all.
Built With
- elevenlabs
- embeddings
- falai
- huggingface
- kaggle
- natural-language-processing
- python
- supabase
- trigger
- typescript
Log in or sign up for Devpost to join the conversation.