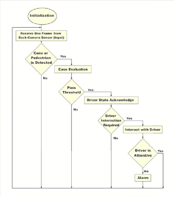
Pedestrians accident are most cases everyone faced it may be due to reckless driving or distraction Inspired by DR.RAGIB HASA this project is mainly focused on accidents while walking It detects when the person is moving around car gives alarm to the driver in car in this project we use sensors for detecting the location through camera and mmp sensor with a radar area for the car bumper if the pedestrian is hit by car in a speed of 50 the car opens pedestrian air bag which prevent them from getting injured the camera we use tracks the lanes ,person in front of the car . there are no possibilities of sensors getting destroyed and camera is weather proof these sensors are inbuilt sensors speed tracking is recorded in gps from the journey started by car and recorded the speed in each spot
we build this project with cameras ,airbags for pedestrian safety, alarm, ardino chip, raspberry pi, rectifier, regulator
Challenges we ran into especially in airbags for pedestrains what if they dont open ,sensors doesnt work, camera tracking the people and lanes, speed tracking with sensor is not recording , program execution
What we learned
we members from group learned about coding, different types of sensors , execution of idea
What's next for Pedestrian safety
Pedestrian safety with smart automation traffic system, pedestrian safety with bms networking, pedestrian safety in bike
Log in or sign up for Devpost to join the conversation.