Inspiration
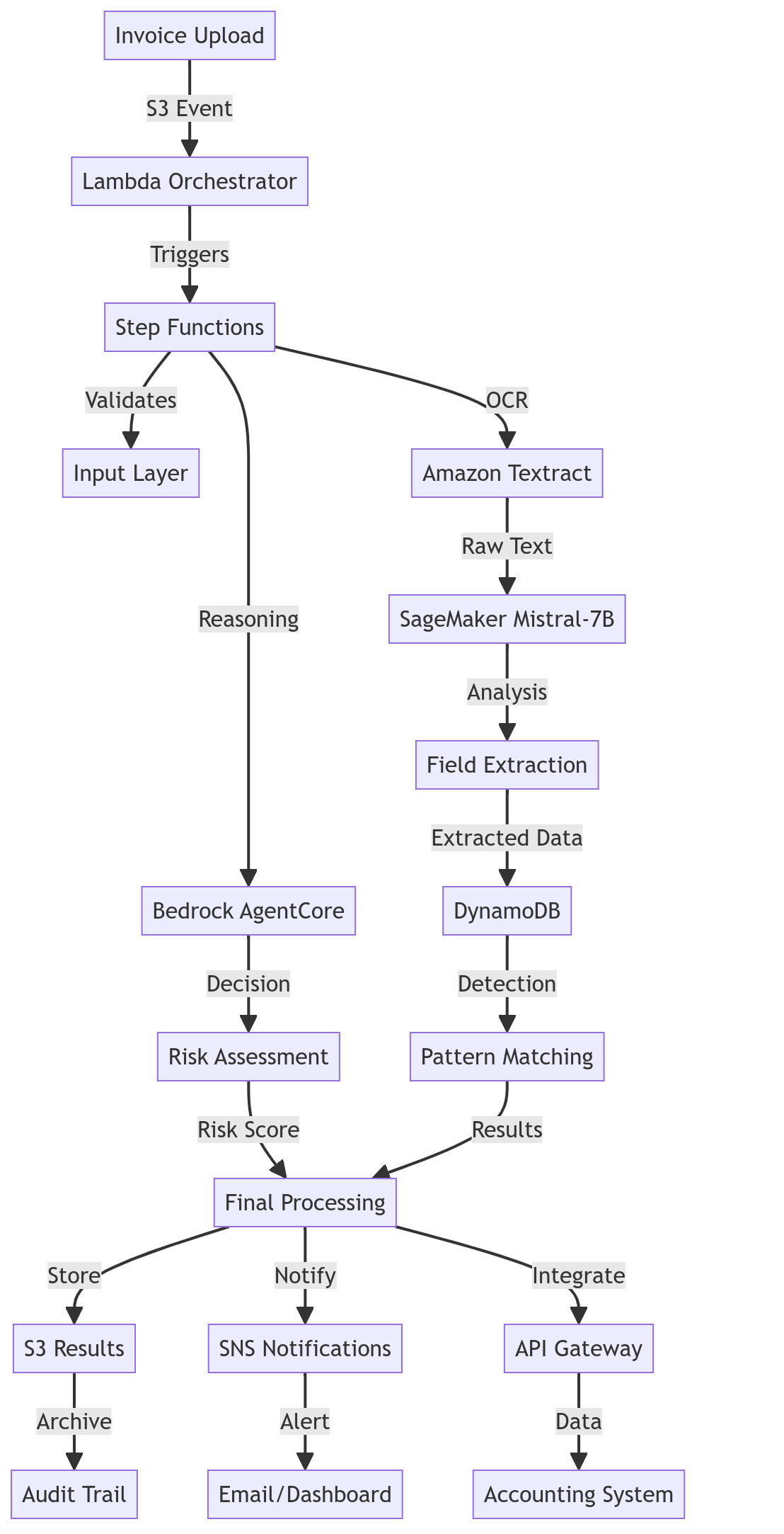
Traditional invoice processing requires finance teams to manually enter data from PDFs into accounting systems—a process that's very time consuming and error prone. Payscan was made to help with that
What it does
- Smart OCR: Extract text and data from PDF and image invoices
- AI Analysis: Advanced pattern recognition and data validation
- Real-time Processing: Process invoices in under 30 second
- Error detection: Identify duplicates and suspicious patterns
- Automated Reporting: Generates insights and recommendations
Key Technologies Used
Amazon Textract: Optical character recognition and form extraction Amazon SageMaker: Hosts Mistral-7B language model for analysis Amazon Bedrock: Agent orchestration, reasoning, and learning AWS Step Functions: Coordinates multi-stage processing pipeline AWS Lambda: Serverless compute for custom logic Amazon DynamoDB: Stores patterns and learning data Amazon S3: Document storage and results AWS SNS: Real-time notifications AWS Cognito: User authentication
Challenges I ran into
It was intitally to be an agent alone but I realized payscan's operations, while working super via ai agent workflows only, would be better managed and experienced via an interface hence the web app. The interface has more leeway to explore the options the agent provides, with more ease
Accomplishments that I'm proud of
First AI agent I made
What I learned
What is and how to use Sagemaker, Bedrock and Textract
What's next for Payscan AI
Expanded language support and workflow automation
Built With
- bedrock
- css
- html
- javascript
- lambda
- sagemaker
- textract
Log in or sign up for Devpost to join the conversation.