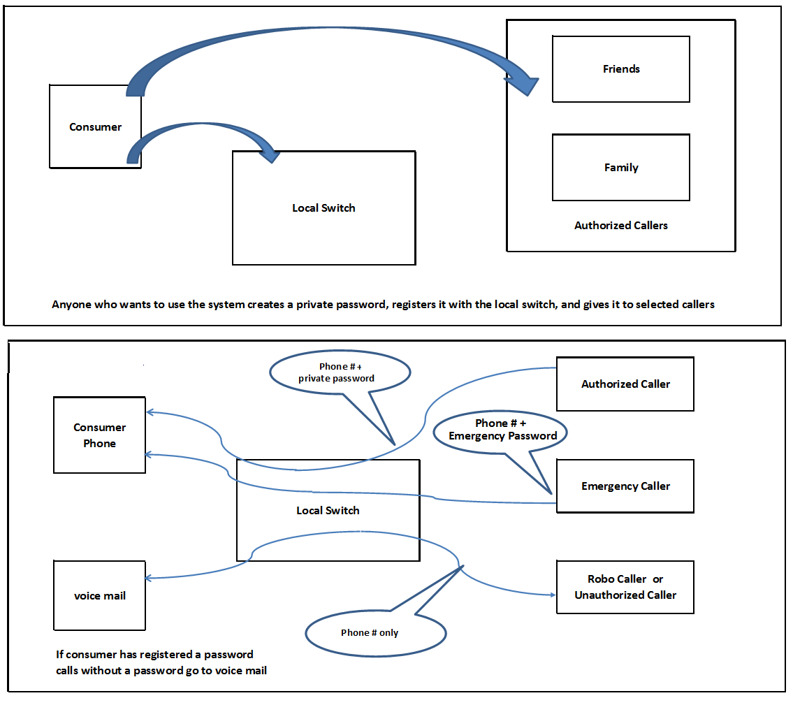
This system allows consumers to "password protect" their telephone. The consumer creates a public password and registers it with their phone company ... land line and/or cell. After password registration, the consumer will give that password to friends, family, and any other people they will accept calls from. After that, any person who wishes to ring the consumer's phone will have to dial the consumer's phone number and enter the public password. Otherwise, their call will go straight to voicemail without ringing the consumer's telephone. Political parties, charities, health care providers, reverse 911 callers, and other groups that are authorized by law to use automated calling equipment (hereafter called 'authorized override callers') will register their phone numbers with the phone company, so those calls will "ring directly through" to the consumer.
Log in or sign up for Devpost to join the conversation.