About the project
Passage is an AI-powered platform designed to help patients discover, understand, and access clinical trials. By simplifying complex medical information and reducing logistical and financial barriers, Passage connects people with life-saving medical research and brings patients closer to the future of medicine.
Inspiration
Millions of patients who could benefit from clinical trials never enroll, not because they’re ineligible, but because the system is too complex, opaque, and inaccessible. Dense protocols, unclear requirements, long travel distances, and high costs turn hope into frustration. Passage was inspired by the belief that access to cutting-edge treatment should not depend on location, income, or medical literacy.
What it does
Passage uses AI agents to: Translate complex clinical trial protocols into clear, patient-friendly language Match patients with relevant clinical trials based on their profile Identify nearby study sites and visualize the patient journey Estimate travel and participation costs, enabling informed decisions The platform is designed to empower patients to move from confusion to action.
How we built it
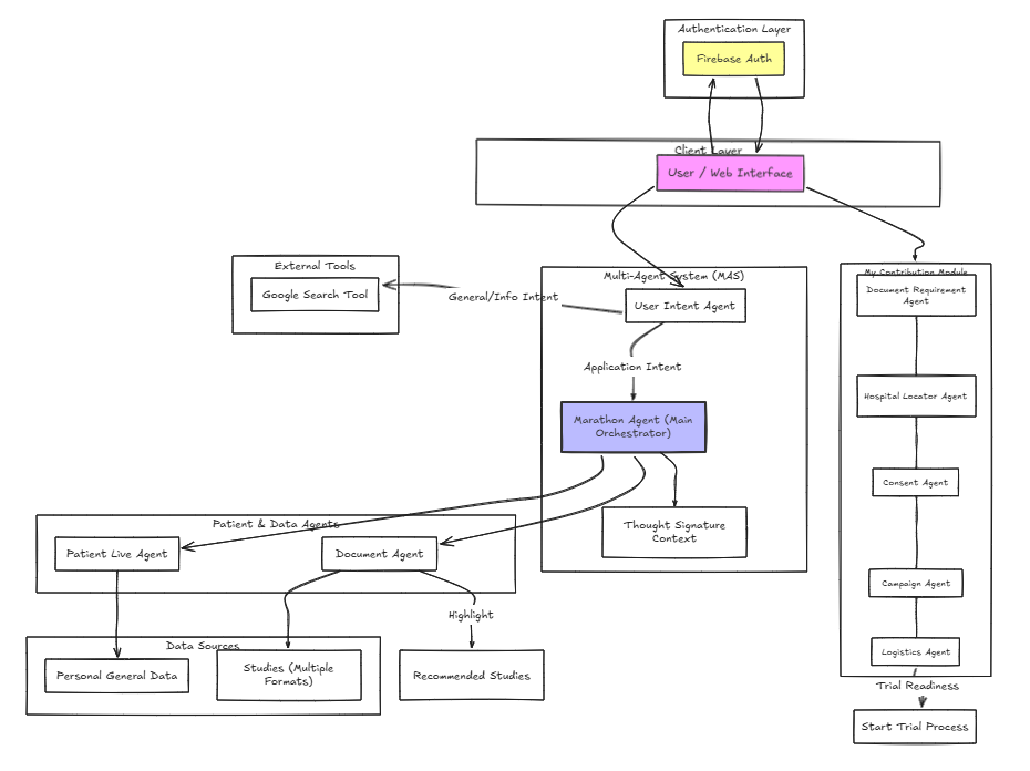
We built Passage using a modular architecture powered by AI agents. Large language models are used to interpret and summarize clinical trial data, while structured pipelines handle trial matching, location analysis, and cost estimation. The system is designed to be extensible, allowing new data sources and patient tools to be added over time.
Challenges we ran into
One of the biggest challenges was working with highly complex and unstructured clinical trial data. Translating medical jargon into accurate, accessible language without losing critical details required careful prompt design and validation. Balancing technical feasibility with patient-centric design under hackathon time constraints was also a major challenge.
Accomplishments that we're proud of
Building an end-to-end prototype that goes from trial discovery to patient decision support Successfully simplifying dense medical protocols into understandable summaries Designing a system that prioritizes empathy and accessibility, not just data processing
What we learned
We learned that clarity is as important as innovation in healthcare. AI is most powerful when it reduces friction and empowers people, rather than overwhelming them with information. We also gained valuable experience designing AI systems for high-impact, real-world problems under tight timelines.
What's next for Passage
Next, we plan to expand trial data coverage, improve patient-trial matching accuracy, and integrate real-time financial assistance and micro-funding options. Our long-term vision is to make Passage a trusted companion for patients navigating clinical research, helping ensure that no one misses a life-saving opportunity due to complexity or access barriers.
Log in or sign up for Devpost to join the conversation.