Inspiration
Visiting every U.S. National Park has long been a personal aspiration, but the planning process presented significant challenges. During government shutdowns, official park websites often lack current information, creating barriers for potential visitors. Drawing from family experience in the travel industry, I recognized the need for a streamlined solution that eliminates the complexity of trip planning. Unlike generic AI assistants, Park Compass delivers specialized expertise tailored specifically to national park adventures, transforming overwhelming research into seamless itinerary creation.
What it does
Park Compass revolutionizes national park trip planning through an intuitive, AI-powered platform:
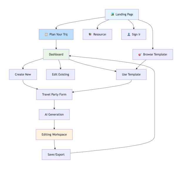
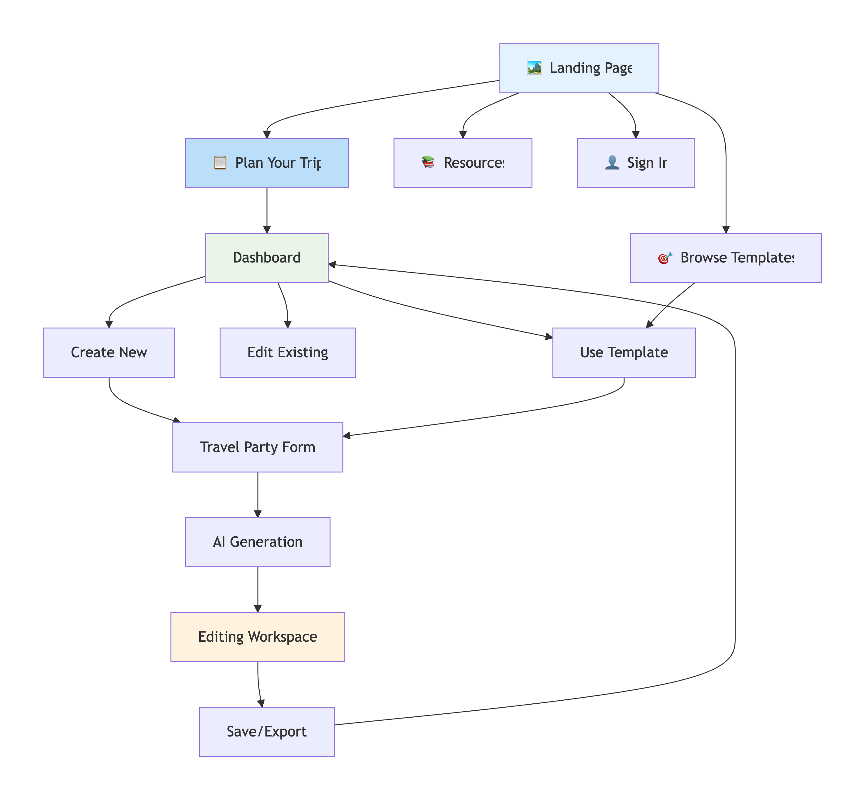
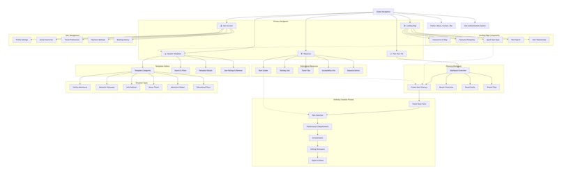
User Journey:
- Explore national parks via an interactive map on the landing page
- Create a secure account with full authentication
- Access a personalized dashboard to create, modify, and track trips
- Generate detailed itineraries with AI assistance
- Document experiences with post-trip reviews and statistics
Key Differentiators:
- Specialized Expertise: Unlike general AI chatbots, our platform is purpose-built for national park travel, eliminating the need for extensive prompt engineering
- Accessibility: Designed for all age groups and technical comfort levels, bridging the digital divide in AI adoption
- Privacy-First Approach: User data remains secure within our platform, never shared with third-party AI models
- Comprehensive Planning: Automatically considers all trip aspects—from permits and weather to accessibility and seasonal considerations
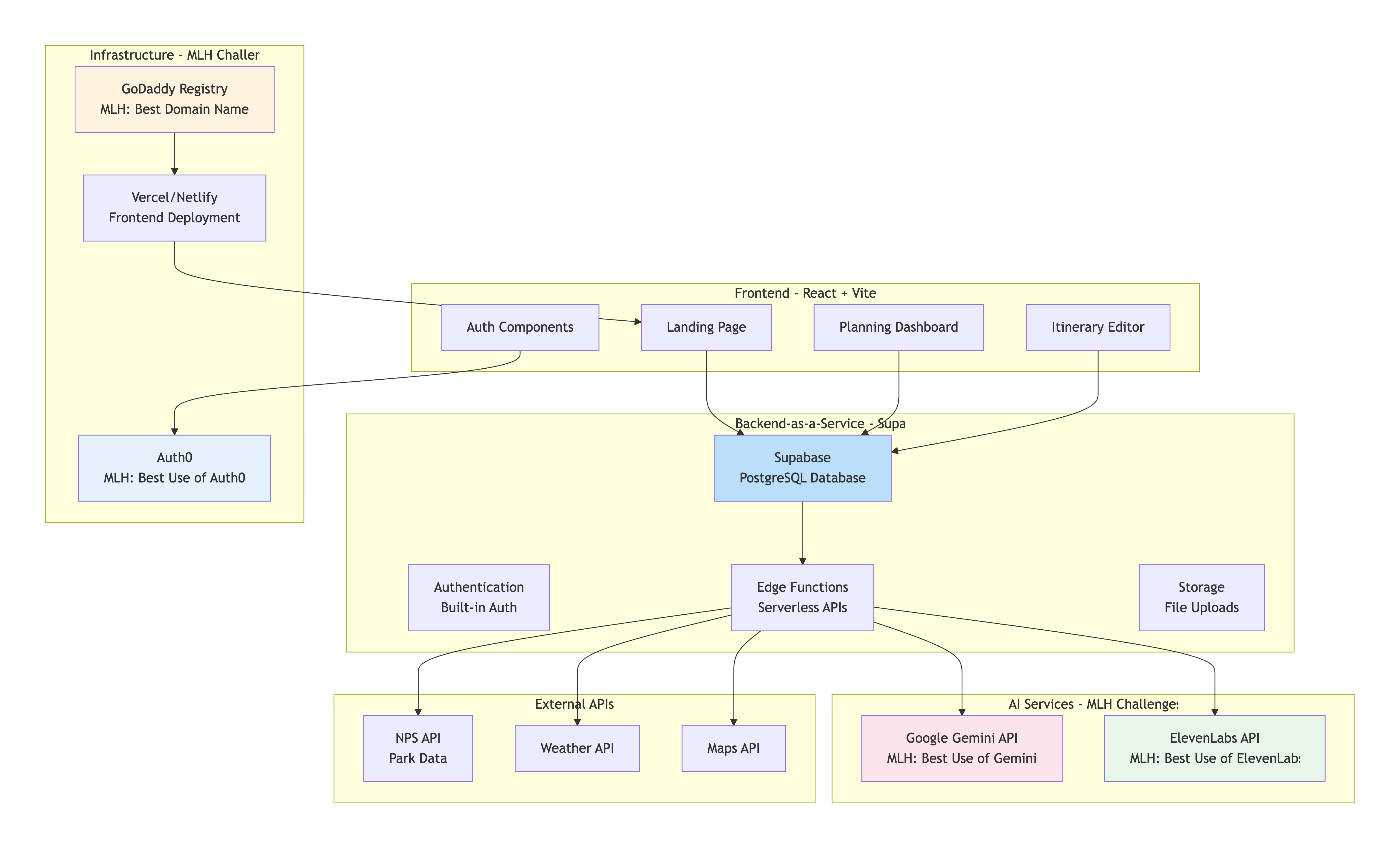
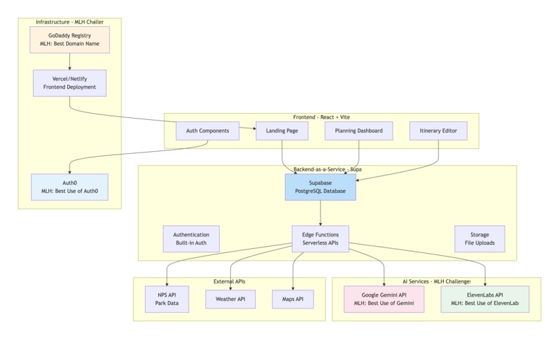
Tech Stack
Frontend Development:
- React.js with Vite build tooling
- Tailwind CSS for responsive, modern UI design
- Client-side routing and state management
Backend Infrastructure:
- Supabase platform with PostgreSQL database
- Node.js runtime environment
- Real-time data synchronization
AI & External Integrations:
- Google Gemini API for intelligent itinerary generation
- Interactive mapping services for park visualization
- Weather API integration for trip planning accuracy
Deployment & Infrastructure:
- Netlify for seamless frontend deployment
- GoDaddy domain management
- Continuous integration/delivery pipeline
Technical Challenges
- AI Integration Complexity: Successfully implemented Google Gemini API while managing response parsing and formatting
- Dynamic Content Generation: Developed robust systems for exporting user-generated trip documents
- Learning Curve: Mastered new technologies including Supabase and advanced React patterns within tight timelines
- Data Architecture: Designed efficient database schemas to support complex trip planning features
Key Accomplishments
- Successfully developed and deployed a production-ready application within 24 hours using using completely newly learned tools!
- Created an intuitive user experience that simplifies complex trip planning.
- Built a scalable foundation for future feature expansion.
- Demonstrated the practical application of modern web technologies to solve real-world problems.
Lessons learned
- Balancing ambitious vision with practical execution is crucial for project success.
- Time constraints foster creative problem-solving and efficient development practices.
- Specialized tools often provide better user experiences than generalized solutions.
- Modern development stacks enable rapid prototyping without sacrificing quality.
Future Roadmap
Immediate Priorities (Next Release):
- Complete implementation of template browsing and resource libraries.
- Enable multi-park itinerary planning with route optimization.
- Implement park visitation tracking with visual map indicators.
- Enhance media integration for trip documentation.
Medium-Term Vision:
- Gamification features including achievement systems and progress tracking.
- Advanced personalization with digital scrapbooking capabilities.
- Social features for connecting with fellow park enthusiasts and collaborative itinerary development with friends and family.
- Road trip planning with multi-destination itinerary support.
Long-Term Strategy:
- Expanded API integrations for comprehensive trip planning.
- Scalable AI infrastructure to handle growing user demand.
- Mobile application development for on-the-go access.
- Partnership opportunities with park services and outdoor organizations.
This platform is designed to evolve from a trip planning tool into a comprehensive ecosystem for national park enthusiasts, combining practical utility with community engagement and continuous innovation. By making these natural wonders more accessible, we aim to cultivate deeper public appreciation and foster collective stewardship, ultimately inspiring greater support for preserving America's national treasures for generations to come.
Built With
- gemini-api
- github
- godaddy
- netlify
- node.js
- postgresql
- react
- supabase
- tailwind
- vite

Log in or sign up for Devpost to join the conversation.