About
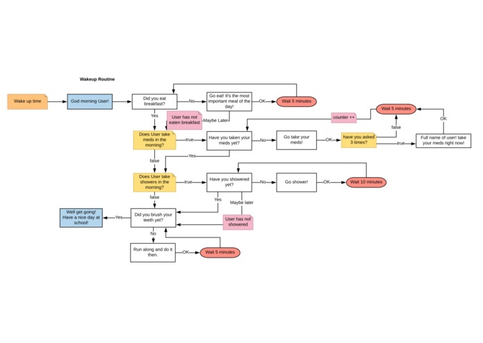
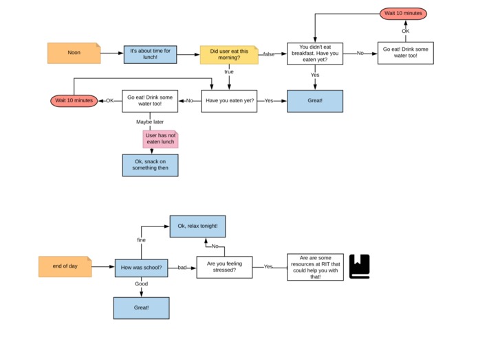
Parental Unit is an app designed to "mom" you. Parental Unit is specifically aimed at college Freshman who are away from home for the first time and may need help remembering basic things that their parents or guardians reminded them to do. Parental Unit reminds the user to brush their teeth, do their laundry, and other similar things. The app also includes instructions for certain chores that Freshman may not have done themselves before, like laundry or dishes. Anyone who has gone through a college laundry room knows that the Freshman sometimes need some help. It also keeps an eye on the mental health of the user and connects them with resources if it feels like the user is having some trouble.
Log in or sign up for Devpost to join the conversation.