Overview
In the nonprofit community, our team had heard about recent increased use of food pantries. During a global pandemic, the last thing a family needs to worry about is where their next meal is coming from. Our team found that what many food pantries lack is structure and organization. This was leading to lack of communication and ultimately hindering the ability of food pantries to reach people in need. We decided to create an inventory system that would be easy for a food pantry to use and keep track of what items they receive and what is in shortage. But what good is this information if it is not getting to the people who have the ability to change it. We expanded our solution to allow food pantries to reach out to donors, communicating what items they need and how they can help. Now pantries can communicate their inventory needs with donors and serve more people in the community.
Team Members
Arvind Krishnan
Sophomore computer engineering student with entrepreneurship at Rose Hulman Institute of Technology. Worked closely with the GO team and customer relations to get input.
Julia Giddens
Sophomore in Environmental and Ecological Engineering at Purdue. Project manager who worked with the go team to contact customers and refine our solution based on findings.
Phil Belpasso
Senior in Computer Information Systems at Ball State University. Focused on building the inventory management system as well as the mailing feature for the web app on the pro team.
Sam Vonderahe
Junior in Computer Science at Purdue WL. Worked with the pro team to develop our web app. Worked mainly on design and Find a Pantry features.
Louis Labuzienski
Junior in Computer Science at Indiana University Bloomington. Worked on the wireframe, html templates, and various other functionalities of the web app.
How did you decide on this customer segment, problem, and solution?
Our team began by looking at what some pantries were using already to track inventory and communicate with donors. Some used an excel spreadsheet or relied solely on experience to hand out food. We thought that creating an inventory system could help food pantries with organization. From contacting several pantries in the greater Indianapolis area, there was a lot of frustration among food pantries based on the uncertainty caused by COVID-19. We drafted possible solutions such as volunteer onboarding, a communication platform between pantries, and a matching service between donors and charity organizations. After further research about how food pantries operate day-to-day operations, we noticed there was a lack of organization in inventory management. We found articles citing large amounts of food waste due to receiving mass donations that pantries were unable to manage. We also read several articles about how donors can best help food pantries. Even the several pantries we had called, mentioned the same problem outlined in the articles. We decided to combine food pantry organizations while also alleviating responsibilities on the donor to decide which foods to donate. From there, we narrowed our customer segment. We had found that large pantries had inventory systems already in place prior to COVID and were handling the influx of customers well. However, small and midsize pantries were now serving more people than ever. We called a variety of food pantries to find what aspects were causing the most stress and obstacles in their day to day operations. Pantries voiced concerts about increases in demand with fewer reliable donations. We decided to add features to help pantries bring in donors. The merging of the inventory system and donor communication seemed promising to help these food pantries that had sudden increased demand in the wake of COVID associated job losses. We would be able to help pantries stay organized and maximize the efficacy of the donations they were receiving within a single platform, which evolved into the current model of Pantry Pal.
How did your team build and iterate on the solution?
Initially, our team decided to list all functions we thought could be included in our solution. However not all of these were feasible given the short timeframe of the challenge. We chose to prioritize features that were essential to the functioning of the web-app based on our responses from local pantries. Early on we chose to create wireframes so that we had a unified vision of what the final product would look like. Elements of our design took several iterations to refine. Some of the early issues we encountered were related to the technology we wanted to use to build our web application. There were a lot of choices that we looked at, but eventually we narrowed it down between Ruby on Rails and Django. We ended up going with Django because our team had more experience programming in Python. Some of the feedback we received from pantries allowed us to modify our development process. For instance, we decided including an import/export feature for Excel would be beneficial because some pantries already use Excel to track inventory. This would allow them to easily transition to our web application. This is an example of how feedback changed the way we iterated on our final product. Our web application also underwent a number of aesthetic iterations. The early colors and formatting were simple and lacked character, but as time went on, our product started to have a real Indiana-inspired look because of the creation of our logo. The logo allowed us to iterate on our web application’s design to match the colors and theme.
Key Metrics
5 interviews with constructive feedback
6 pantries show intent to use pantry pal
4 offered to recommend to neighboring food pantries
Instagram account created for outreach
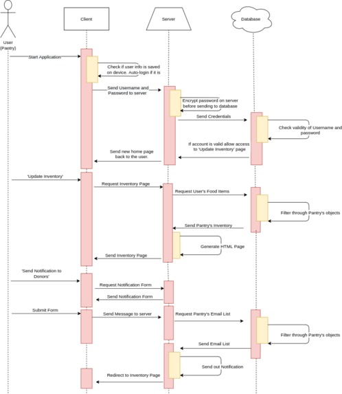
Technical Architecture
https://github.com/SamVonderahe/TechPointSOS
Class and Sequence Diagrams in image gallery
Key Tools, Libraries, and Frameworks
- Figma: Allowed us to collaboratively design our website layout before we began implementation.
- Git: The project started on Github so that all developers can code individually and merge versions with ease.
- Django: This Python framework allowed us to quickly connect our database to our html pages for rapid development. Django also handles secure login for our users and is beginner friendly.
- Bootstrap: This CSS framework allowed us to stylize our website with ease so that we could define a theme and be more attractive to our users.
- mySQL hosted by Google: Our database is hosted for free by Google to ensure consistency with our development. Even though the website is currently hosted locally, the database is live so that any one accessing the website can view the same data.
If you had another 5 weeks to work on this, what would you do next?
- Increase user personalization
- Ability to sign in and pair with social media accounts
- More options for how data is displayed such as graphs and charts
- Privacy setting to choose what data is displayed to the public
- Extend existing features to better ease of use
- Find a pantry function would include a map of local pantries with Google Map API to help visualization
- Further simplify donation process by adding the ability to give a monetary donation to food pantries via PayPal API
- Improve account structure for more marketing potential
- More tiers to subscription model
- Have a primary administrative account
- Ability to have a premium model which includes more accounts that can access and edit pantry inventory





Log in or sign up for Devpost to join the conversation.