Inspiration
Some members of our group volunteer at food pantries and are familiar with the way they run and operate. We also see the great impact that food pantries have on the clients that rely on them. However, because of volunteering at food pantries we can see some areas that can be made more efficient or more easily help people. So we really wanted to create an application/website that would help with this.
What it does
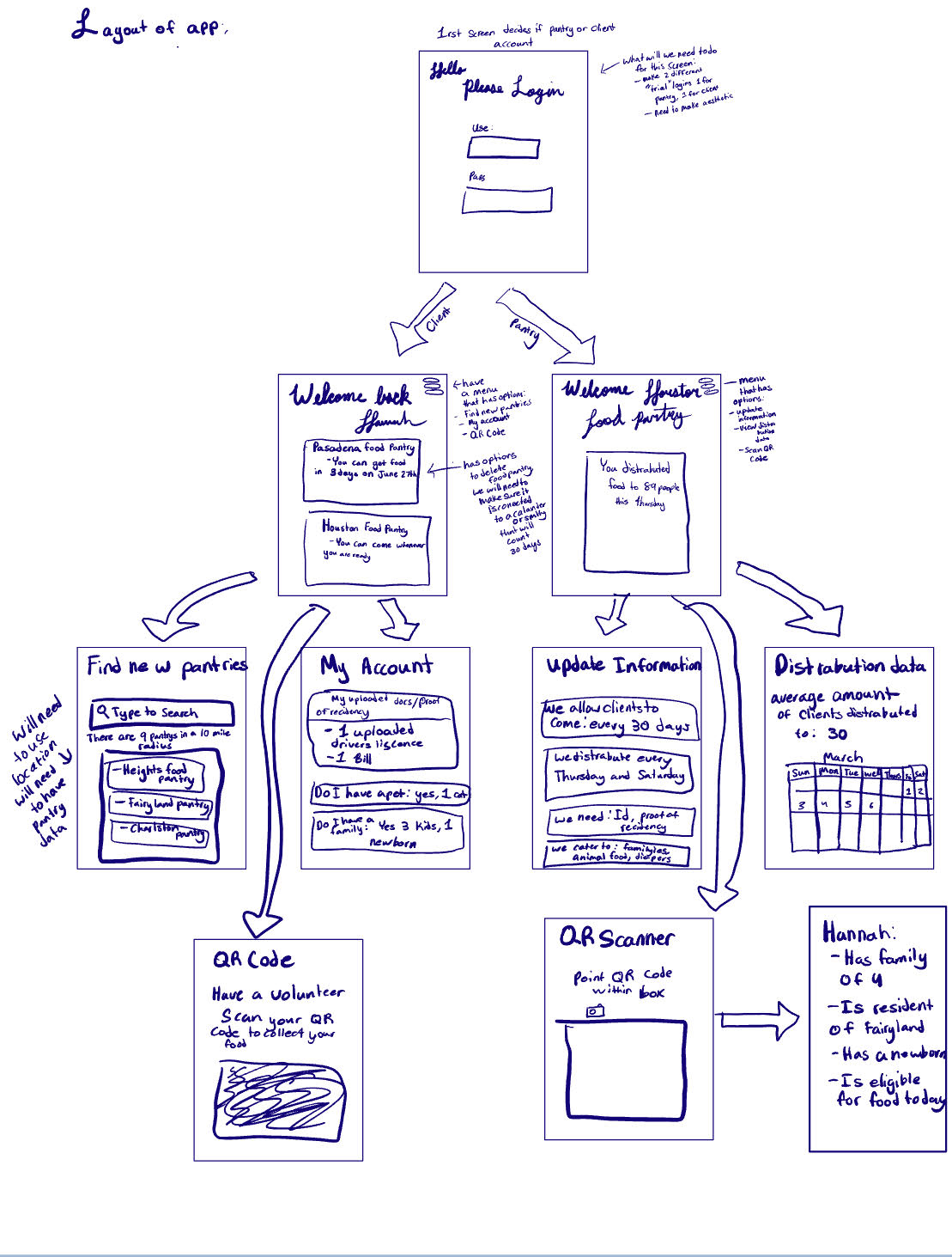
Our proposed app/website has two main account types: the pantry account type and the client account type. They both interact and help each other. The proposed client account type has components such as a website translation, a QR code for them to scan when they pick up food, account information where they can upload documents required by pantries, a calendar that shows when the clients can pick up food based on their pantry list. As for the proposed pantry accounts capabilities it has a qr code scanner that can scan a clients qr code to get the information needed for distribution. In addition, it has a place to update information such as how many days clients need to wait between pickups, distribution days, and what documents they require. Finally the pantry account has an data visualization capability where is can give averages of things like the average amount of clients per distribution day, what the most popular distribution day is, etc.
How we built it
We designed the website and the app through Figma and several plugins that we used, we also made the logo on adobe.
Challenges we ran into
We ran into a lot of challenges during this Hackathon. We are all very new and inexperienced coders (we are all in high school), so originally we thought we where going to enter in one of the main tracks and code an app or website. However, the applications that we picked that we where going to use where giving us a lot of trouble, so we decided to just enter into the UX/UI track and design what we wanted to build.
Accomplishments that we're proud of
We are proud that we have increased our UX/UI design skills, as we have all been teaching ourselves how to do it, and we feel like we have come a far way since our first project.
What we learned
We learned that we should probably set up the applications that we want to use to design and code our applications before the Hackathon so we don't have to waste a ton of time troubleshooting how to set them up.
What's next for Pantry+
We do want to make an actual attempt at coding the website, we have been looking into using toolkits such as Ionic.
Built With
- adobe
- figma
Log in or sign up for Devpost to join the conversation.