Inspiration
Financial tech is fundamentally broken. Banking solutions like Bank of Anthos have outdated UIs, reactive functionality, fragmented experiences. Traditional systems are architecturally sound but experientially primitive - users manually initiate transactions, monitor portfolios, lack predictive insights. Our vision redefines financial interaction by creating intelligent ecosystem using Google's Agent Development Kit and Gemini models to transform static banking microservices into predictive, autonomous financial intelligence on GKE.
What it does
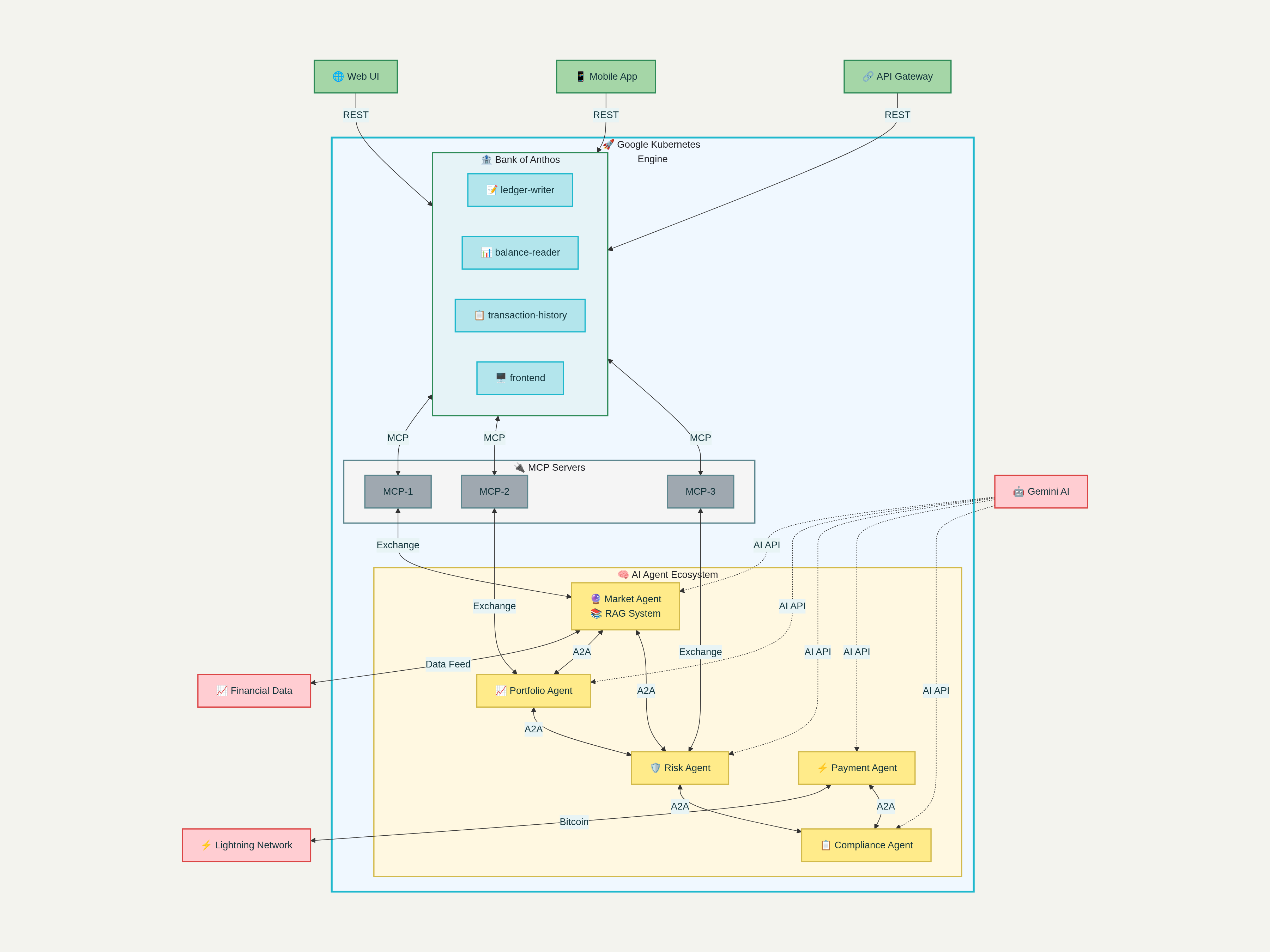
ORCA deploys AI agents on Google Kubernetes Engine to enhance Bank of Anthos with intelligent financial operations. Features: autonomous wallet management, Gemini-powered trading, automated staking, Lightning payments, AI model training. Five specialized agents handle market prediction, portfolio optimization, risk assessment, payment processing, and compliance via Model Context Protocol. Provides conversational interfaces and predictive insights for autonomous financial management.
How we built it
Built ORCA Financial Intelligence Ecosystem on Google Kubernetes Engine (GKE) by deploying containerized AI agents that supercharge the existing Bank of Anthos microservice application without modifying its core codebase. The system leverages a multi-layered architecture where intelligent agents communicate with banking APIs through Model Context Protocol (MCP) servers.
Core Technologies: Google Kubernetes Engine: Orchestrates five specialized containerized financial agents as independent services Google Gemini AI Models: Powers all agent decision-making, natural language processing, and predictive analytics Agent Development Kit (ADK): Structures agent behaviors and communication patterns Model Context Protocol (MCP): Enables secure API communication between agents and Bank of Anthos services Agent2Agent (A2A) Protocol: Orchestrates complex financial workflows between multiple agents Agent Implementation: Each agent runs as a separate Kubernetes deployment with auto-scaling capabilities. The Market Prediction Agent uses RAG architecture to process real-time financial data streams, while the Portfolio Optimization Agent continuously analyzes holdings using Gemini's analytical capabilities. The Risk Assessment Agent monitors transaction patterns, the Lightning Payment Agent handles cryptocurrency operations, and the Compliance Agent ensures regulatory adherence.
Challenges we ran into
Coordinating five AI agents on GKE via Agent2Agent protocol proved complex. Real-time financial data processing created Kubernetes resource bottlenecks during market volatility. MCP server integration with Bank of Anthos APIs presented authentication security challenges. Training Gemini models required extensive financial dataset curation. Lightning network integration demanded specialized cryptocurrency expertise. Regulatory compliance testing was essential.
Accomplishments that we're proud of
Successfully deployed five autonomous AI agents on GKE enhancing Bank of Anthos without code changes. Achieved real-time market predictions with RAG-powered Gemini models. Implemented secure MCP communication between agents and banking APIs. Built Lightning Network integration for instant crypto payments. Created autonomous portfolio optimization reducing manual trading. Established Agent2Agent protocol orchestration. Delivered conversational AI interface transforming traditional banking experience into intelligent financial ecosystem.
What we learned
Building ORCA on GKE revealed critical insights: service discovery simplified agent coordination, declarative YAML manifests made complex multi-agent systems manageable. Agent Development Kit provided essential structure for financial logic. Model Context Protocol enabled secure Bank of Anthos integration without code changes. Kubernetes auto-scaling handled market volatility demands. Real-time financial AI requires specialized resource allocation and optimized data pipelines for low-latency RAG predictions.
What's next for orcaa
Expand agent ecosystem with Cross-Border Payment and Personal Finance Coach agents. Integrate with Online Boutique for unified commerce-finance platform. Deploy advanced Gemini Pro models for enhanced financial reasoning. Build sophisticated Agent2Agent workflows for autonomous collaboration. Create real-time analytics dashboard showing agent performance metrics. Implement horizontal scaling for multi-institutional deployment. Expand blockchain integration beyond Lightning to Ethereum DeFi protocols. Transition to production-ready system with security hardening and compliance certifications.
Log in or sign up for Devpost to join the conversation.